ФНЧ с повышенной надежностью

Post Reply
UR5FFR
Site Admin
Posts: 2338
Joined: 21 Apr 2012, 22:00
Позывной: UR5FFR
Location: Odessa

ФНЧ с повышенной надежностью

Post by UR5FFR »

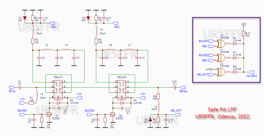
Что может произойти с транзисторами усилителя мощности если в блоке ФНЧ залипнет или не переключится какое-то реле я думаю говорить не надо. Особенно если усилитель на несколько сотен ватт.

Ниже приведена простая схема которая позволяет поднять надежность работы ФНЧ за счет контроля состояний реле.
Safe PA LPF.png
При включении нужного фильтра сигналом BANDx постоянное напряжение через контакты появляется на соответствующем контрольном выводе OKx. Если усилитель имеет блок управления на микроконтроллере то эти сигналы считываются и проверяются на равенство поданным сигналам управления. При обнаружении рассогласования микроконтроллер блокирует режим передачи.

Сигнал OK_OUT должен быть высокого уровня. В противном случае это говорит о том, что в цепи прохождения сигнала присутствует обрыв либо одна из групп контаков реле залипла, а вторая группа - переключилась.

Если в усилителе нет микроконтроллера, то можно сформировать сигнал аварии с помощью микросхемы "исключающего ИЛИ" 74HC86 (на схеме справа). Выходы логических элементов соединены по схеме "монтажное ИЛИ". При возникновении ошибки в переключении реле на выходе сформируется низкий уровень.

Для примера показана схема с двумя банками фильтров. Большее количество добавляется аналогично.
UR5FFR
Site Admin
Posts: 2338
Joined: 21 Apr 2012, 22:00
Позывной: UR5FFR
Location: Odessa

Re: ФНЧ с повышенной надежностью

Post by UR5FFR »

Аналогичную защиту можно реализовать в случае параллельного включения банков ФНЧ
Safe PA LPF parallel.png
Так же как и предыдущая эта схема обнаруживает любые неверные состояния контактов реле
Post Reply