QRP PA 5-12W на RD15HVF1/RD16HHF1

UR5FFR
Site Admin
Posts: 2338
Joined: 21 Apr 2012, 22:00
Позывной: UR5FFR
Location: Odessa

QRP PA 5-12W на RD15HVF1/RD16HHF1

Post by UR5FFR »

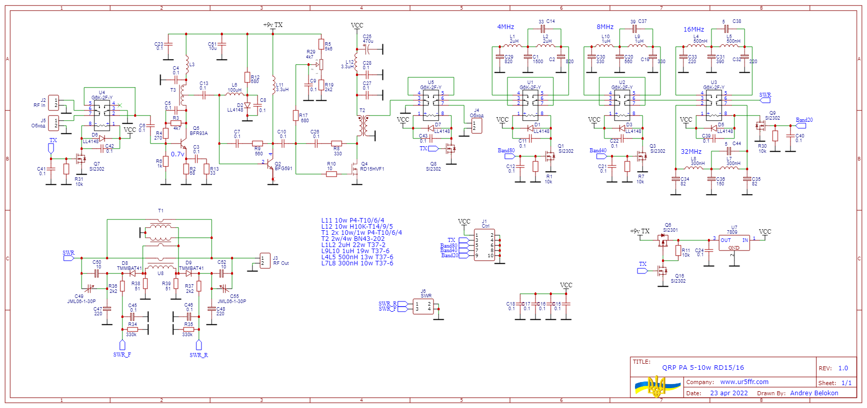
Маломощный усилитель на одном транзисторе RD15/RD16 для QRP трансивера. Максимальное входное напряжение - 220мв (0 dBm). При этом мощность на выходе 5вт при 12в питания
Schematic_QRP-PA-RD15HVF-RD16HHF_2024-07-31.png
Первая ступень усиления выполнена на Q5 BFR93, работающего при токе 10мА в классе А. Второй каскад на BFG591 работает с током покоя 30мА в классе В. Ток покоя выходного каскада выставляется порядка 50мА.

Так как усилитель работает в классе В, то на его выходе присутствуют гармоники и применение ФНЧ обязательно. На плате расположены 4 ФНЧ с частотами среза 4/8/16/32МГц. Для сокращения количества реле, используемых для коммутации, при включенном фильтре на 4/8МГц так же задействуется ФНЧ на 32МГц.

На выходе усилителя установлен датчик КСВ. Разводка платы позволяет использовать как схему tandem match на бинокле или двух кольцах, так и схему с "плавающей землей" на одном кольце. Подробнее по схемотехнике датчиков КСВ можно почитать тут.

Входное сопротивление усилителя близко к 50ом во всем диапазоне 2-30МГц. КСВ по входу не превышает 1.1 в диапазоне 2-25МГц и не превышает 1.25 в диапазоне 25-30МГц.

Общий ток покоя усилителя 100мА. В зависимости от напряжения питания усилитель может отдавать мощность от 5 до 12вт.
Pout vs Vcc.png
Pout vs Vcc.png (8.65 KiB) Viewed 23317 times
Усилитель собран на плате размерами 100 на 40мм
QRP PA RD15 UR5FFR.jpg
UR5FFR
Site Admin
Posts: 2338
Joined: 21 Apr 2012, 22:00
Позывной: UR5FFR
Location: Odessa

Re: QRP PA 5-12W на RD15HVF1/RD16HHF1

Post by UR5FFR »

Датчик КСВ может быть собран в двух вариантах. В случае tandem match устанавливается трансформатор T1 который может быть выполнен как на бинокле, так и на двух кольцах. При этом U8C47C48C49C50C52C55 не устанавливаются. В противном случае устанавливается U8C47C48C49C50C52C55 и не устанавливается T1.

Tandem match на бинокле мотается стандартно. Например как описано тут https://www.foxdelta.com/products/hfb3/ ... e-hfb3.pdf

Выходы прямой обратной волны нарисованы для случая tandem match. При использовании трансформатора тока они меняются на противоположные.

О датчиках КСВ можно почитать тут: Схемотехника и принцип действия датчиков КСВ
selfy
Posts: 5
Joined: 27 Feb 2018, 10:35
Позывной: LZ1FE
Location: Plovdiv, Bulgaria

Re: QRP PA 5-12W на RD15HVF1/RD16HHF1

Post by selfy »

Андрей, а открытые проекты печатных плат есть?
UR5FFR
Site Admin
Posts: 2338
Joined: 21 Apr 2012, 22:00
Позывной: UR5FFR
Location: Odessa

Re: QRP PA 5-12W на RD15HVF1/RD16HHF1

Post by UR5FFR »

Да, конечно. Забыл дать ссылку
https://oshwlab.com/ban.relayer/qrp-pa-rd15hvf1
selfy
Posts: 5
Joined: 27 Feb 2018, 10:35
Позывной: LZ1FE
Location: Plovdiv, Bulgaria

Re: QRP PA 5-12W на RD15HVF1/RD16HHF1

Post by selfy »

Огромное спасибо!
eenest
Posts: 22
Joined: 15 Jul 2023, 22:51
Позывной: W6EEN
Location: USA, California
Contact:

Re: QRP PA 5-12W на RD15HVF1/RD16HHF1

Post by eenest »

Поделитесь пожалуйста данными трансформатора T3.
UR5FFR
Site Admin
Posts: 2338
Joined: 21 Apr 2012, 22:00
Позывной: UR5FFR
Location: Odessa

Re: QRP PA 5-12W на RD15HVF1/RD16HHF1

Post by UR5FFR »

eenest wrote: 06 Aug 2023, 15:43 Поделитесь пожалуйста данными трансформатора T3.
Т3 мотается скруткой в два провода на любом кольце К7-К10 проницаемостью 1000-2000ед и содержит 10 витков
eenest
Posts: 22
Joined: 15 Jul 2023, 22:51
Позывной: W6EEN
Location: USA, California
Contact:

Re: QRP PA 5-12W на RD15HVF1/RD16HHF1

Post by eenest »

Большое спасибо!
Ещё один вопрос возник. Не смог найти в наших краях колец P4-T10/6/4 и непонятно, что это за сердечник H10K-T14/9/5.
По последнему вообще ничего непонятно.
Чем из колец, которые продают на Kits and Parts (https://kitsandparts.com/toroids.php) их можно было бы заменить?
UR5FFR
Site Admin
Posts: 2338
Joined: 21 Apr 2012, 22:00
Позывной: UR5FFR
Location: Odessa

Re: QRP PA 5-12W на RD15HVF1/RD16HHF1

Post by UR5FFR »

Это кольца, которые есть в продаже у нас. Если работать с амидоном то ориентируйтесь на 43й материал. Для T3 и L11 возьмите FT50-43. Количество витков такое же. В датчике КСВ-метра T1/U8 можно использовать такие-же кольца либо T37-43. T1 можно реализовать как на двух кольцах, так и на бинокле BN43-202.

L3 - смд помехоподавляющий мурата или любая индуктивность на 2-5uH. L6 - обычный "полосатый" выводный дроссель.

L12 - у меня стоит достаточно большой по размерам (14мм*9мм*5мм) дроссель из нч-феррита. Индуктивность тут не особо критична - несколько uH. Можно взять кольца которые используются в импульсных блоках питания. Либо, что более предпочтительнее, использовать готовый покупной дроссель не на кольце, а на "гантельке" или стержне, т.е. имеющий незамкнутый магнитопровод

Если будете повторять то наверное стоило бы переразвести плату под смд-емкости в ФНЧ - при такой небольшой мощности там вполне будут работать обычные смд NP0 1210, а может даже и 0805. Ну или к смд можно припаять две провода и использовать как аксиальные без переразводки платы.
eenest
Posts: 22
Joined: 15 Jul 2023, 22:51
Позывной: W6EEN
Location: USA, California
Contact:

Re: QRP PA 5-12W на RD15HVF1/RD16HHF1

Post by eenest »

Большое спасибо за подробную информацию! Платы пришли, буду пробовать.
Post Reply