Повысить температуру срабатывания в данной схеме очень просто - необходимо на выходе LM35 поставить делитель из двух резисторов, либо вообще только один резистор на базу 2N4401. А вот понизить температуру срабатывания ниже 58С не получится, так как это связано с порогом открывания кремниевого транзистора. Конечно можно порыться в чулане и найти германий, МП37 например, но "это не наш метод" 
 
Если внимательно дочитать даташит по LM35 то среди типовых схем применения есть схема инверсии выходного напряжения. На следующем рисунке она слева. В ней при повышении температуры растет напряжение относительно плюса источника питания.
Чтобы понять как она работает посмотрим на внутренности LM35 справа. Сама LM35 потребляет очень маленький ток. Если мы ее выход нагрузим на сравнительно низкоомный резистор, то потребляемый ею ток будет практически полностью зависеть от температуры. Включив в разрыв положительного провода питания резистор, мы преобразуем этот ток в напряжение относительно плюса источника питания.
Кроме инверсии выхода эта схема позволяет изменять коэффициент преобразования температуры в напряжение. А именно это нам и надо.
			
		
				
			 
- ur5ffr_fan_controller_2.png (48.09 KiB) Viewed 88053 times
 
В этой схеме датчик тока R2 больше чем R1. Это вызывает открывание транзистора при более низкой температуре. Схема включает вентилятор при 51С и выключает при 42С. Выключение происходит плавно снижением оборотов до полной остановки вентилятора. Но это приводит к увеличению рассеиваемой мощности на транзисторе. Схема может использоваться для управления маломощными вентиляторами, в противном случае транзистор необходимо установить на отдельный радиатор, либо на охлаждаемый, но через изоляционную прокладку, так как у BD140 коллектор соединен с корпусом.
Чтобы снизить рассеиваемую мощность на транзисторе его необходимо перевести в ключевой режим работы и уменьшить падение напряжения на нем. Для этих целей очень хорошо подходят мощные полевые транзисторы, которые имеют высокую крутизну управления и малое сопротивление канала в открытом состоянии. 
Получается следующая схема
			
		
				
			 
- ur5ffr_fan_controller_3.png (55.66 KiB) Viewed 88053 times
 
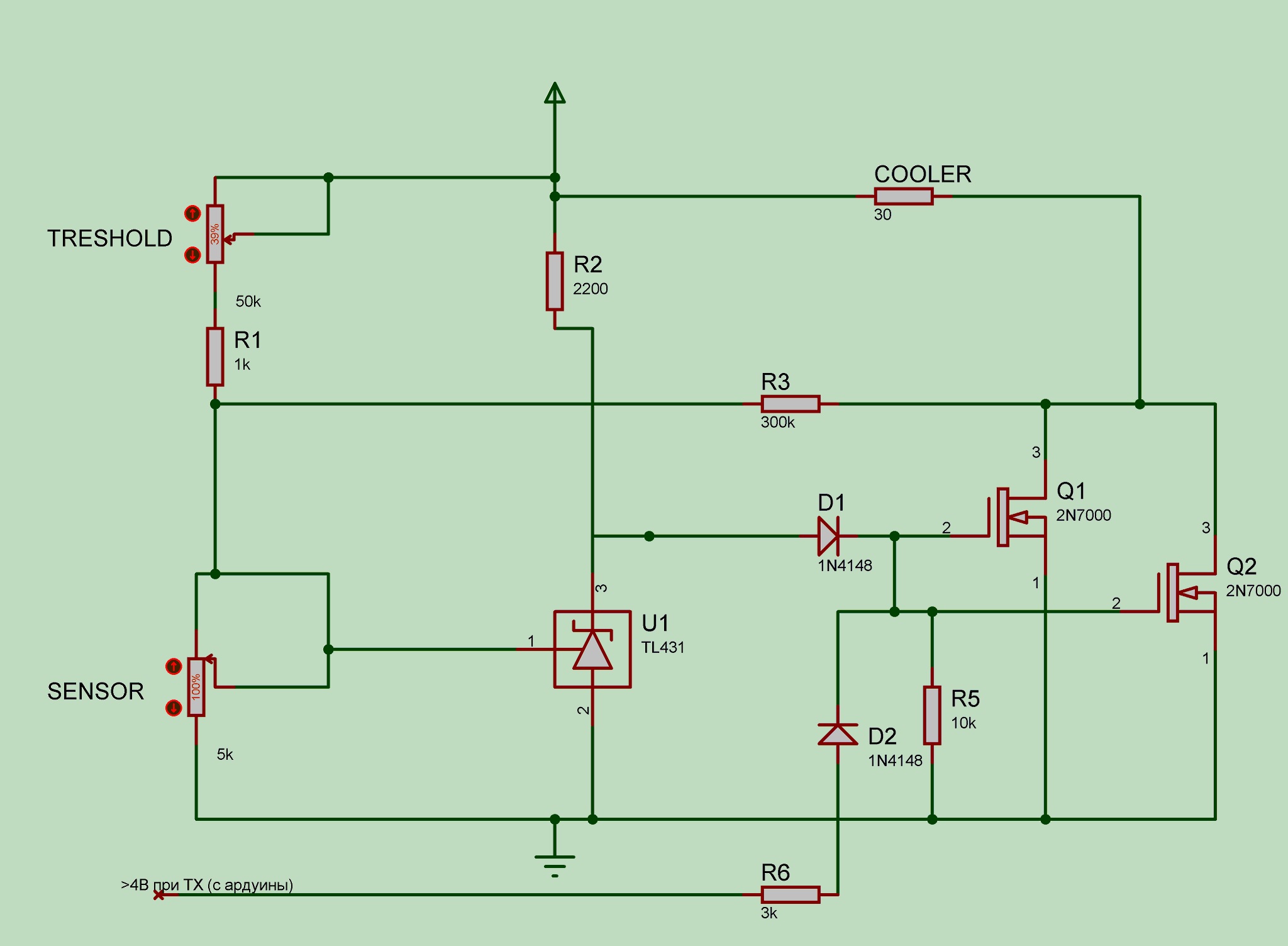
BD140 заменен на маломощный BC556 или любой другой pnp проводимости. MOSFET использован ноунейм из китайской перемаркировки. Емкость затвора 3.3nF, пороговое 3.5в. Можно ставить любой n-канальный мощный MOSFET.
При указанных на схеме номиналах вентилятор включается при 39C и выключается при 38C. Режим работы выходного транзистора - ключевой. Если изменять номинал R2 то можно получить другую температуру срабатывания.
R2=330 - 39С/38С
R2=248 (330 || 1k) - 51C/50C
R2=220 - 56С/55С
Во всех случаях гистерезиса практически нет - он составляет 1C, что слишком мало. Гистерезис достаточно легко ввести в схему добавив всего один резистор
			
		
				
			 
- ur5ffr_fan_controller_4.png (57.83 KiB) Viewed 88053 times
 
R2 из двух резисторов 330 и 1k, включенных параллельно. Изменяя значение R4 можно изменять температуру выключения вентилятора. При этом температура включения остается неизменной.
R4=22k - 51C/40C
R4=33k - 51C/44C
R4=47k - 51C/46C
R4=68k - 51C/48C
В этой схеме, как и в предыдущей, выходной транзистор работает в ключевом режиме с минимальной рассеиваемой мощностью и радиатора не требует.
Если надо чтобы при передаче вентилятор включался независимо от температуры, то достаточно на затвор полевого транзистора подать через резистор положительное напряжение так, чтобы он открылся. Тогда при переходе в режим приема вентилятор будет работать до тех пор пока температура не снизится ниже пороговой.