Антенный анализатор Si5351 SWR-mouse

оборудование и методы измерений
UR5FFR
Site Admin
Posts: 2338
Joined: 21 Apr 2012, 22:00
Позывной: UR5FFR
Location: Odessa

Антенный анализатор Si5351 SWR-mouse

Post by UR5FFR »

Лет 15 тому назад были такие устройства - GPS-mouse. Это GPS приемник с bluetooth интерфейсом габаритами примерно как мышка. Потом GPS стали встраивать во все подряд и джипиэс-мышки ушли с рынка. Созданное мной устройство названо по аналогии SWR-mouse. Оно предназначено для измерения параметров антенн и отдает информацию по bluetooth. При этом отображением занимается специализированная программа-клиент, запущенная на компьютере или на планшете/мобильном телефоне под управлением Android.

Такая конфигурация выбрана исходя из того, что измерять параметры настраиваемой антенны необходимо в точке запитки. А настраивать антенну приходится в местах которые от этой самой точки достаточно сильно удалены физически. Поэтому разного рода анализаторы с встроенными дисплеями требуют лишней беготни либо помощника. Некоторые анализаторы могут отдавать информацию на компьютер по bluetooth, но ноутбук - штука достаточно громоздкая для полевых работ. А bluetooth вдобавок имеет ограниченный радиус действия.

Все эти моменты я постарался учесть при разработке SWR-mouse. Изначально проект задумывался как простой панорамный анализатор КСВ для настройки антенн и и "тихой" настройки тюнера. В процессе разработки оказалось что можно за счет незначительного усложнения схемы (добавилось 6 деталей!) измерять также и комплексное сопротивление. Конечно точность измерения не сравнима с векторными анализаторами, но для поиска резонанса и настройки антенны ее хватает.

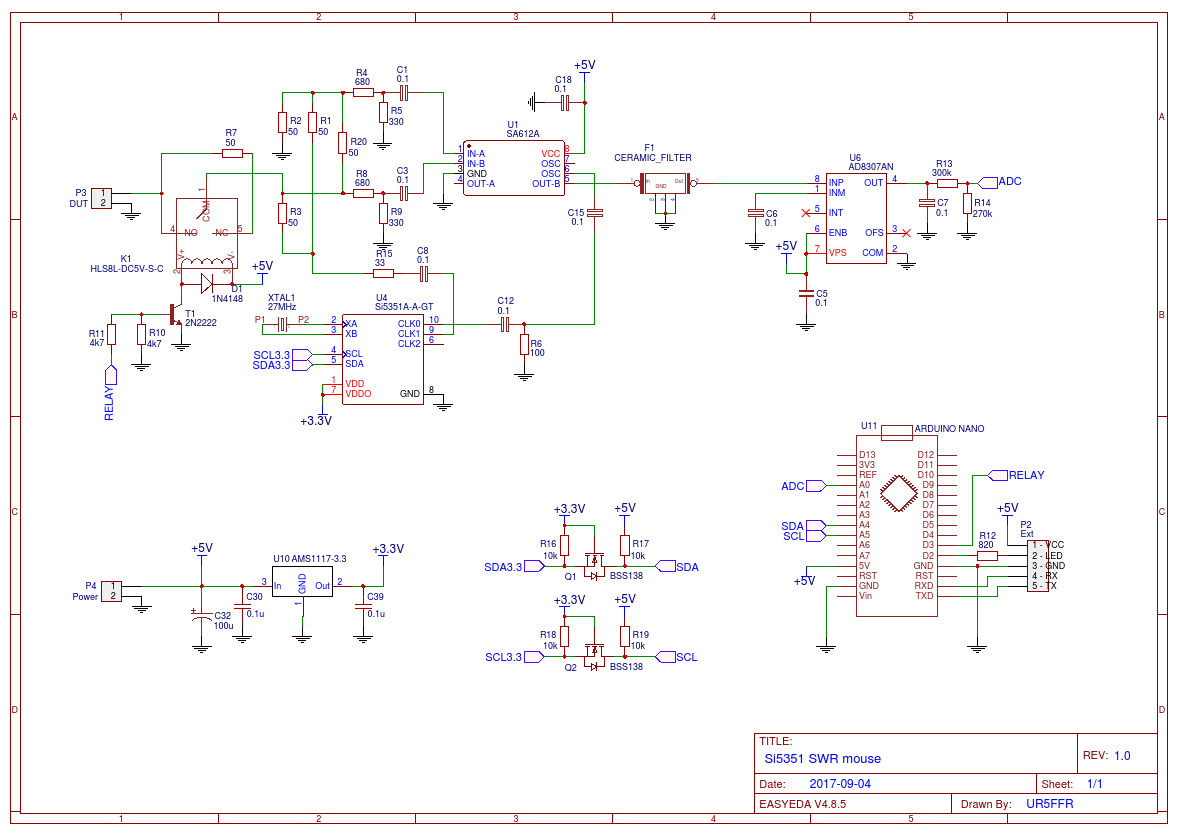
Схема SWR-mouse
Schematic-1.0.png
Измеритель построен по схеме супергетеродина. Напряжение дисбаланса моста, образованного резисторами R1R2R3 и исследуемым устройством, подключаемым к разъему P3(DUT) преобразовывается в промежуточную частоту 455kHz смесителем на SA612. Далее напряжение ПЧ отфильтровывается керамическим фильтром и детектируется логарифмическим детектором AD8307.
Опорный сигнал на частоте измерения и сигнал гетеродина формируется с помощью Si5351. Микроконтроллер Arduino Nano управляет синтезатором частот и преобразовывает данные в цифровой вид.

Такое построение измерителя в виде селективного вольтметра позволяет проводить измерения при достаточно сильных помехах, что достаточно актуально при настройке полноразмерных антенн. Кроме этого оно устраняет проблемы связанные с прямоугольной формой сигнала на выходе Si5351.

Измерение комплексного импеданса производится путем двух замеров КСВ. В одном из них последовательно с нагрузкой включают дополнительное сопротивление R7. Управляет этим процессом коммутатор на реле K1. Путем простых вычислений зная два значения КСВ можно определить активное сопротивление и модуль реактивного сопротивления. Знак реактивности при данном методе не определяется.
Интересно, что дополнительные компоненты, отвечающие за измерение комплексного импеданса можно не устанавливать на плату. При этом устройство может измерять только КСВ.

К разъему Ext подключается модуль bluetooth HC-06 либо радиоудлинитель на HC-12. Радиоудлинитель имеет радиус действия более 500м, что позволяет настраивать антенны без ограничения на их физические размеры.

Диапазон измерений 1-150MHz. Его можно расширить до 450MHz путем измерения на гармониках гетеродина. Отображение КСВ ограничено по уровню 10, т.к. выше растет погрешность измерения и значения становятся не информативными.

Результаты измерения можно просматривать как на компьютере под Windows, так и на планшете или мобильном телефоне под управлением Android. Ниже приведены скриншоты настройки long wire с помощью тюнера на 40м диапазон
lw_40_tuned_desktop.png
lw_40_tuned_android.jpg
lw_40_tuned_android.jpg (71.12 KiB) Viewed 82670 times
Свежие версии софта и документации всегда приатачены в первом посте.
Attachments
SWR_Mouse_software.1.3.zip
(9.03 MiB) Downloaded 5940 times
SWR_Mouse_doc.1.0.zip
Печатки и документация
(421.93 KiB) Downloaded 4589 times
UR5FFR
Site Admin
Posts: 2338
Joined: 21 Apr 2012, 22:00
Позывной: UR5FFR
Location: Odessa

Re: Антенный анализатор Si5351 SWR-mouse

Post by UR5FFR »

Анализатор может быть подключен различными способами. Самый тривиальный и простой - это подключение к компьютеру используя USB-порт, который есть на контроллере Arduino Nano. При таком подключении кроме измерений можно проводить перепрограммирование контроллера. При этом внешнее питание не требуется т.к. берется оно непосредственно с USB-порта.

Для беспроводной работы используются "китайские" модули bluetooth HC-05 или HC-06.
Bluetooth HC-05 HC-06.jpg
Bluetooth HC-05 HC-06.jpg (77.88 KiB) Viewed 82651 times
Модуль должен быть запрограммирован на битрейт 9600 бод. Обычно bluetooth модуль имеет пароль по умолчанию 1234. После включения анализатора на компьютере или планшете необходимо произвести поиск модуля и его связывание.
Схема подключения модуля к анализатору
connect BT.png
connect BT.png (13.96 KiB) Viewed 82651 times
У меня анализатор запитан от трех NiMH аккумуляторов через повышающий преобразователь. В качестве DC/DC boost можно использовать любой дешевый "китайский" преобразователь.

В случае если необходим больший радиус действия анализатора то используем "удлинитель" на радиомодемах HC-12
Radiomodem HC-12.jpg
Radiomodem HC-12.jpg (97.85 KiB) Viewed 82651 times
Этот радиомодем использует SI4463 и работает мощностью до 100мвт в диапазоне частот 433MHz. Он удобен тем, что имеет интерфейс последовательного порта. Скорость обмена по умолчанию - 9600 бод. Подключение радиомодема к анализатору
connect HC-12.png
connect HC-12.png (14.24 KiB) Viewed 82651 times
На стороне клиента радиомодем подключается к компьютеру/ноутбуку через обычный USB-TTL переходник. Схема подключения
Link HC-12 USB.png
Link HC-12 USB.png (5.22 KiB) Viewed 82651 times
Более универсальным решением является микро-роутер с интерфейсом bluetooth.
Link HC-12 BT.png
Link HC-12 BT.png (8.48 KiB) Viewed 82651 times
Общая структура микро-сети выглядит следующем образом
HC-12 BT link.png
HC-12 BT link.png (10.35 KiB) Viewed 82651 times
По моим измерениям предельная дальность связи по bluetooth между HC-05 и смартфоном в условиях прямой видимости устройств составила 25 метров.
UR5FFR
Site Admin
Posts: 2338
Joined: 21 Apr 2012, 22:00
Позывной: UR5FFR
Location: Odessa

Re: Антенный анализатор Si5351 SWR-mouse

Post by UR5FFR »

В первый пост темы приатачил архив с печатками и софтом. По сборке следующие замечания:
1. Печатка односторонняя, вторая сторона - земля. Переходные отверстия для соединения земли не показаны - делаем по своему вкусу.
2. Есть одна перемычка - указана на рисунке размещения элементов.
3. Все SMD детали типоразмера 1206
4. Si5351 установлена на переходной колодке
5. Микроконтроллер - Arduino Nano v3
6. реле любое 5ти вольтовое с переключающими контактами. печатка разведена под китайские реле
7. пьезофильтр пятиштырьковый на 455кГц. полоса пропускания не критично, но чем уже тем лучше. я использовал такие:
LT455H.jpg
LT455H.jpg (129.52 KiB) Viewed 82636 times
После сборки прописываем в SWR_Mouse.ino приблизительную частоту примененного кварца в обвязке Si5351:

Code: Select all

#define SI5351_CALIBRATION       25003566
Заливаем прошивку. Конектимся к компьютеру, запускаем программу и проводим калибровку. Первым делом выставляем Xtal frequency - подключаем частотомер и измеряем точную частоту кварца. Эту частоту прописываем в окне калибровки и в SWR_Mouse.ino. Заново заливаем прошивку с правильной частотой. Калибровка по частоте - процедура одноразовая.

Перед тем как начать работать с прибором необходимо произвести калибровку. Для этого потребуется образцовая нагрузка 100 ом. Лучше всего взять коаксиальный разъем и внутри припаять SMD резистор. Калибровка выполняется достаточно быстро в два шага и я рекомендую ее производить перед каждой сессией измерений. Данные о калибровке запоминаются не в приборе а на компьютере/смартфоне где запущена программа-клиент.
UR5FFR
Site Admin
Posts: 2338
Joined: 21 Apr 2012, 22:00
Позывной: UR5FFR
Location: Odessa

Re: Антенный анализатор Si5351 SWR-mouse

Post by UR5FFR »

Программа обновлена до версии 1.3
- добавилась документация на программу
- исправлена ошибка с нестабильным коннектом с прибором
Архив в первом посте темы
sarmat
Posts: 8
Joined: 06 Apr 2019, 21:10

Re: Антенный анализатор Si5351 SWR-mouse

Post by sarmat »

Приветствую!

Не получается подружить модуль HC-05 с программой на смартфоне с андроид 5,1. Модуль рабочий, на ноуте с программой Si5351SWRMouse.exe заработал отлично. На смартфоне в приложении Serial Bluetooth Terminal модуль открывается, соединяю между собой rx-tx - посылка возвращается. Сменил два модуля HC-05 с чипами bc-417-143-bqn и bc-352-239-AU - то же самое. Смартфон пишет: Can't find serial port on device
UR5FFR
Site Admin
Posts: 2338
Joined: 21 Apr 2012, 22:00
Позывной: UR5FFR
Location: Odessa

Re: Антенный анализатор Si5351 SWR-mouse

Post by UR5FFR »

Под 4.* андроидом все работает нормально. Под 5.1 не проверялось. Может у вас с андроидом что-то не в порядке? Гуглить не пробовали по данной проблеме?
sarmat
Posts: 8
Joined: 06 Apr 2019, 21:10

Re: Антенный анализатор Si5351 SWR-mouse

Post by sarmat »

Пробовал - поиск ничего не дал. Пытался в настройках блютуз-модуля порыться - всё то же. Взял для пробы у товарища смарт с андроид 4.4.2 - действительно всё заработало
АСУ
Posts: 1
Joined: 06 May 2019, 14:58

Re: Антенный анализатор Si5351 SWR-mouse

Post by АСУ »

Прибор хороший. Спасибо Автору.
Тоже столкнулся с тем, что Андроид-5.1 не соединяется с прибором, а Андроид-4 - без проблем.
Интересно, в чём проблема и как её устранить.

При установленном модуле НС-06 связаться с прибором по USB уже не получается (занят порт Ардуино?).
ПО под Windows удобней, информативней и богаче, чем под Андроид, но "в поле" Андроид может оказаться полезней.
Надо как-то отключать НС-06. Если вынимать - легко потерять.
UR5FFR
Site Admin
Posts: 2338
Joined: 21 Apr 2012, 22:00
Позывной: UR5FFR
Location: Odessa

Re: Антенный анализатор Si5351 SWR-mouse

Post by UR5FFR »

АСУ wrote:Тоже столкнулся с тем, что Андроид-5.1 не соединяется с прибором, а Андроид-4 - без проблем.
Интересно, в чём проблема и как её устранить.
Нет под руками 5ки чтобы разобраться
АСУ wrote:При установленном модуле НС-06 связаться с прибором по USB уже не получается (занят порт Ардуино?)
Или то или это - вместе никак
r3tjl
Posts: 3
Joined: 12 Jul 2019, 09:16
Позывной: r3tjl

Re: Антенный анализатор Si5351 SWR-mouse

Post by r3tjl »

АСУ wrote: Надо как-то отключать НС-06. Если вынимать - легко потерять.
Добрый день!
Изготовил SWR-mouse Mini на плате от R2AJI, со встроенным повышающим преобразователем и модулем зарядки Li-Ion.
Сделал еще один микровыключатель - разрывает питание bluetooth-модуля. Т.е. на корпусе теперь 2 выключателя рядом, если в поле то врубать сразу оба, а если подсоединили комп то
ничего включать не надо - от USB запустится и без блютуса.

Потом подумал что можно было просто один выключатель с 2мя группами контактов сделать - ибо от компа питается само,
но оставил на всякий случай так, тут уж на любителя (вдруг одновременно нужна зарядка и работа с блютус... или питание от повербанка внешнего)
Post Reply