Pico NWT - анализатор бедного радиолюбителя

скалярный анализатор, измеритель АЧХ
Post Reply
UR5FFR
Site Admin
Posts: 2307
Joined: 21 Apr 2012, 22:00
Позывной: UR5FFR
Location: Odessa

Pico NWT - анализатор бедного радиолюбителя

Post by UR5FFR »

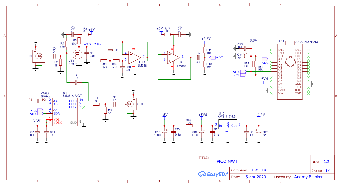
На дворе 21й век а у вас в доме все еще нет NWT? Ну тогда мы идем к вам :) Целью этого проекта было создание максимально упрощенного RF анализатора. Конструкция и наладка его настолько просты что доступны даже начинающему радиолюбителю, а примененные детали можно приобрести в любом "ларьке" или легко найти в "тумбочке". Единственное что вам понадобится - это SI5351 - ключевой компонент анализатора.

Принцип работы остался неизменный - супергетеродинный метод измерений, но схемотехника претерпела существенные изменения. ПЧ была выбрана в звуковом диапазоне - 1кГц. Это позволило отказаться от керамических фильтров и применить вместо них активный фильтр на ОУ. При столь низкой частоте ПЧ амплитуду сигнала может измерять микроконтроллер с помощью АЦП - его ресурсов вполне хватает для реализации алгоритма Герцеля. Таким образом был исключен из схемы труднодоставаемый AD8307.
Кроме этого в смесителе вместо опять же дорогой и трудонодоступной SA612 использован двухзатворный BF998. Итоговая схема
Schematic_PICO-NWT_1.3.png
В собранном виде выглядит так
pico_nwt_1.jpg
pico_nwt_2.jpg
Упрощение коснулось и калибровки прибора - для начала работы достаточно просто замкнуть вход с выходом и откалибровать "ноль".

Конечно все эти упрощения имеют свою цену. Пришлось забыть про измерение на гармониках - частотный диапазон прибора "всеголишь" 100кГц..200МГц :) Динамический диапазон невысок из-за низкой разрядности АЦП - в диапазоне 1..30МГц он составляет порядка 60дб при шумовой дорожке -65..-60дб. При повышении частоты уровень шумовой дорожки повышается. Несмотря на столь "скромные" параметры по сравнению со старшими приборами линейки этого вполне достаточно для радиолюбительских примений.

Работа с прибором идет с помощью универсального ПО, которое работает и со старшими версиями NWT. Это позволяет использовать все возможности программы, в том числе измерение параметров кварцев и их отбор по близким характеристикам. Спаяв простейший измерительный мост можно измерять характеристики антенн - прибор работает как панорамный измеритель КСВ

Шумовая дорожка в диапазоне 1..200МГц
2020-04-05 at 20-14-12.png
Шумовая дорожка в КВ диапазоне 1..30МГц
2020-04-05 at 20-16-16.png
Пример измерения АЧХ ДПФ 20ти метрового диапазона
2020-01-23 at 23-12-44.png
Как видно на графике несмотря на всю простоту до -60дб в КВ диапазоне вполне можно посмотреть АЧХ
UR5FFR
Site Admin
Posts: 2307
Joined: 21 Apr 2012, 22:00
Позывной: UR5FFR
Location: Odessa

Re: Pico NWT

Post by UR5FFR »

Детали и конструкция

LM358 применен как доступный низковольтный ОУ. Его можно заменить только на 5ти вольтовые rail-to-rail или другие ОУ которые могут работать при 4-5в. Обычные ОУ работать не будут т.к. для них слишком низкое напряжение питания.
SI5351 можно применить любую, в том числе и "кривые" сишки с маркировкой AADR 116 у которых наблюдаются проблемы с устойчивой генерацией. Кварц любой с частотой 25-30МГц, но обязательно в корпусе "лодочка" - с кварцами в других корпусах сишка не запускается из-за их высокой емкости.

В целях борьбы с помехами имеет смысл заменить конденсаторы С2 на 4.7u-10u керамику и C6 на 0.047u-0.1u

Настройка

После сборки в скетче прописываем частоту примененного кварца в строке и прошиваем ардуино

Code: Select all

#define SI5351_CALIBRATION       25000000
При включении прибора на выходе должен присутствовать сигнал с частотой 3МГц и амплитудой 400мв пик-пик бех нагрузки. Соединяем вход прибора с его выходом. Вольтметром постоянного тока измеряем напряжение на стоке BF998 - оно должно быть равно примерно половине питания и лежать в диапазоне 2.2-2.8в. Если оно существенно отличается подбираем резистор в цепи стока. На выходе ОУ (C7) должна быть чистая синусоида 1кГц с напряжением 1.3..1.8в пик-пик.

Комплект документации для сборки включает платы для ЛУТ, схему и прошивку. Платы рассчитаны на применение SMD типоразмера 1206. SI5351 установлена на переходную панельку. Платы двухсторонние хотя по факту одна сторона залита землей. Обратите внимание на наличие земляных перемычек между слоями - без них не будет работать т.к. земля не будет цельной.
Pico_NWT_1.3_UR5FFR_05.04.2020.zip
Pico NWT 1.3: Схема, печатка под ЛУТ и прошивка
(196.64 KiB) Downloaded 3146 times
Проект доступен для клонирования и модификации на сервисе EasyEDA Pico NWT

Для работы с анализатором Pico NWT используется программа версии не ниже 3.1 viewtopic.php?f=25&t=205&p=944#p944. Так же необходимо установить драйвер для чипсета CH340.
После запуска программы выбираем порт к которому подключен прибор и нажимаем кнопку "Open". Далее соединяем вход с выходом, заходим в калибровку (кнопка Calibration), и выполняем калибровку прибора. Прибор готов к работе. По программе есть русскоязычный мануал в pdf-формате.
UR5FFR
Site Admin
Posts: 2307
Joined: 21 Apr 2012, 22:00
Позывной: UR5FFR
Location: Odessa

Re: Pico NWT - анализатор бедного радиолюбителя

Post by UR5FFR »

Обновлена схема до версии 1.2. Убран преобразователь уровней на I2C шине. Так же обновлена прошивка. Все в архиве во 2ом посте темы.
sp9mrn
Posts: 20
Joined: 06 Oct 2018, 17:38
Позывной: sp9mrn

Re: Pico NWT - анализатор бедного радиолюбителя

Post by sp9mrn »

Relayer wrote:Обновлена схема до версии 1.2. Убран преобразователь уровней на I2C шине. Так же обновлена прошивка. Все в архиве во 2ом посте темы.
If you turn off internal pullups in i2c pins on Nano (or do not use wire library, but pure i2c code) then You can simply pullup scl and sda to 3v3, because they are "open drain" in atmega. Simple trick to use si5351 with 5v Nano without any level conversion. (why You pulled it up to REF, not just simply to 3v3?)

Generally - amazing simplicity. Great!!!

BTW -my boards for Raisin 1.1 just came from china ;-) I've just started soldering.

73 de MAc
sp9mrn
UR5FFR
Site Admin
Posts: 2307
Joined: 21 Apr 2012, 22:00
Позывной: UR5FFR
Location: Odessa

Re: Pico NWT - анализатор бедного радиолюбителя

Post by UR5FFR »

sp9mrn wrote:Simple trick to use si5351 with 5v Nano without any level conversion.
I'm use custom i2c library without internal pullup. I was compare two implementation - 1st with i2c level conversion with two BSS138 and 2nd with simple pullup to 3.3v and I can't find any differences between this two variants. So I was remove some extra components whats really don't need for circuit working :)
sp9mrn wrote:(why You pulled it up to REF, not just simply to 3v3?)
No, no! i2c pulled to 3v3. REF pin is input pin. It's also connected to 3v3. I'm use external AMS1117-3.3 source because 3v3 from Arduino Nano have limitation about 25mA
sp9mrn wrote:BTW -my boards for Raisin 1.1 just came from china ;-) I've just started soldering.
Congratulating :)
sp9mrn
Posts: 20
Joined: 06 Oct 2018, 17:38
Позывной: sp9mrn

Re: Pico NWT - анализатор бедного радиолюбителя

Post by sp9mrn »

Relayer wrote: No, no! i2c pulled to 3v3. REF pin is input pin. It's also connected to 3v3. I'm use external AMS1117-3.3 source because 3v3 from Arduino Nano have limitation about 25mA
got it ;-) clever.
All I can say in one word - "elegant"

Have a nice next week.

MAc
UR5FFR
Site Admin
Posts: 2307
Joined: 21 Apr 2012, 22:00
Позывной: UR5FFR
Location: Odessa

Re: Pico NWT - анализатор бедного радиолюбителя

Post by UR5FFR »

Обновлена схема до версии 1.3. Схема упрощена - убраны лишние детали. Все в архиве во 2ом посте темы.
Ser_B
Posts: 5
Joined: 13 Jun 2020, 23:29

Re: Pico NWT - анализатор бедного радиолюбителя

Post by Ser_B »

На выходе сишки, резисторах R1 и R4 должен быть меандр или синусоида? Пршивку адаптировал под stm32.
UR5FFR
Site Admin
Posts: 2307
Joined: 21 Apr 2012, 22:00
Позывной: UR5FFR
Location: Odessa

Re: Pico NWT - анализатор бедного радиолюбителя

Post by UR5FFR »

Ser_B wrote:На выходе сишки, резисторах R1 и R4 должен быть меандр или синусоида?
Конечно меандр - сишка синус не умеет выдавать
Ser_B wrote:Пршивку адаптировал под stm32.
Схему/прошивку публиковать будете?
Ser_B
Posts: 5
Joined: 13 Jun 2020, 23:29

Re: Pico NWT - анализатор бедного радиолюбителя

Post by Ser_B »

Relayer wrote:Схему/прошивку публиковать будете?
Надо-бы до ума довести.
Пака так получилось:
с кварцем на 10.7мгц
q10_7mhz.jpg
и с разорванными вх и вых
discon.jpg
но это без фильтра на ОУ.
Post Reply