Далее последуют три варианта тракта ПЧ-2, как и обещано.
Для всех трех одна особенность - учтен опыт предыдущих экспериментов, когда в тракте ПЧ-1 на выход пролезал сигнал встроенного ОГ (то ли с него самого, то ли через смеситель). На этот раз ОГ=500 кГц применен внешний, в первых двух вариантах. Т.е., нужно иметь или готовый генератор или сделать его, как, например в первом варианте (см. прикрепленный файл var.1). А о третьем варианте - скажу отдельно в конце поста.
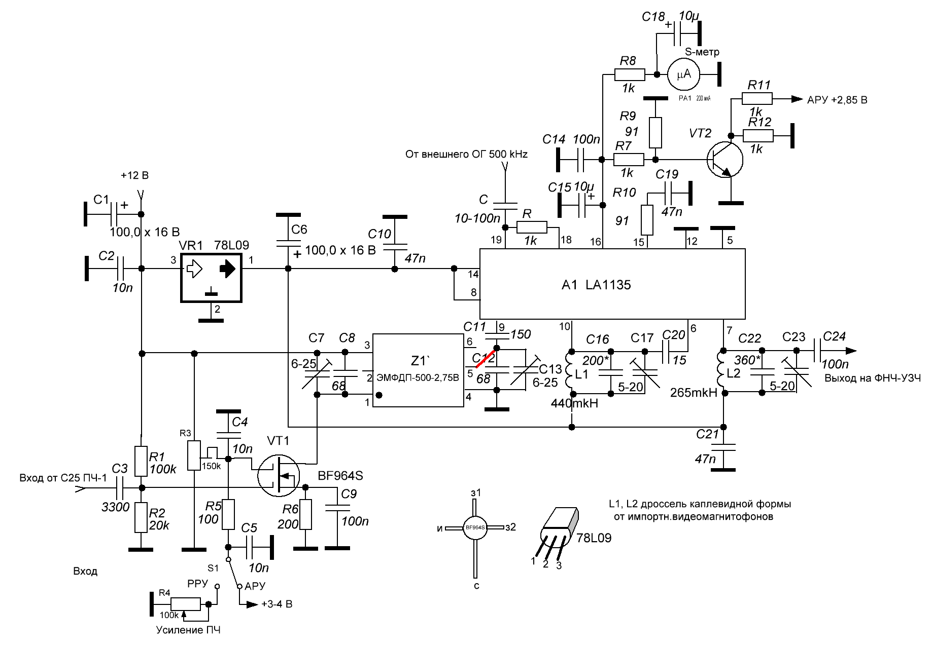
Вариант первый (var1.)Здесь применена схема, ранее о которой упоминалось (
http://smham.ucoz.ru/publ/9-1-0-246 ), по сути повторяющая структуру тракта ПЧ-1 (транзистор + УПЧ). Применена микросхема LA1135, как это сделал В.Лазовик (UT2IP) в своем "Походном трансивере". Но ЭМФ включен до УПЧ (IF) микросхемы (вывод 9 - вход, 10 - выход) и смеситель не используется. Усиленный сигнал ПЧ=500 кГ поступает с выхода iF на демодулятор, выполненный на SA612. Частота ОГ регулируется (устанавливается) варикапом +\- от средней, что позволяет использовать "средний ЭМФ", не применяя переключатель ВБП/НБП. Кроме того имеем небольшой прирост в усилении тракта.
Недостатком этой схемы можно считать не стабилизированную кварцем частоту ОГ (условно, конечно - многие промышленные схемы прменяют ОГ на дискретных элементах без кварца, что по стабильности приема вполне удовлетворяет потребителей...).
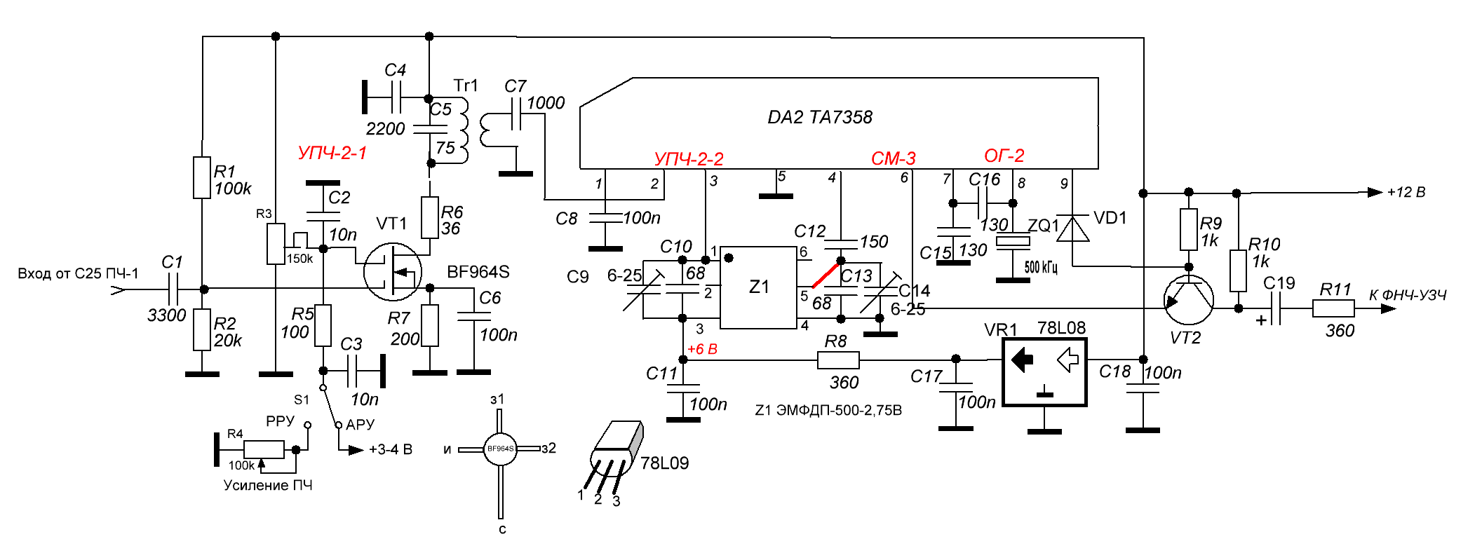
Вариант второй (var.2), собственно, повторяет первый. Однако, здесь предусмотрено подключение внешнего ОГ (по любой схеме, которую может себе позволить радиоюбитель, в том числе готовый ОГ=500 кГц). В качестве демодулятора использован внутренний, микросхемный смеситель.
И, наконец,
третий вариант (var.3). Его появление обусловлено унификацией, объединением всего приемного тракта применеием микросхемы LA1185. Снова же - много общего, но, главное здесь - особенность подключения ЭМф. При этом за основу взята исходная схему TRX "Стрекозы". Автор "Стрекозы" отмечает следующее.
LA1185 (TA7358) требует 6 В питания, при превышении его она может выйти из строя. Вывод 6 - это выход смесителя. В типовом включении он должен быть нагружен на LC контур, через который подается питание 6 В. Но из-за НЧ приходится ставить нагрузочный резистор. При этом уменьшается ток через смеситель (а он и так маленький). и это ухудшает перегрузочную способность микросхемы (которая и так невелика). Каскад на VT - это динамическая нагрузка для смесителя. Получается что по постоянному току 6-й вывод подключен к 6 В, т.к. потенциал базы VT3 жестко фиксирован. А по переменному току смеситель нагружен на каскад с ОБ. Нагрузочный резистор в коллекторе VT3 подобран экспериментально, исходя из условия получения максимального усиления.
И здесь важно не столько усиление - его можно и по нч разогнать, а собственные шумы, которые и ограничивают реальную чувствительность. В результате по шумам получается вполне приемлемый результат.
В третьем варианте применен внутренний ОГ, но при необходимости (пролаз сигнала на выход) его можно исключить и брать сигнал от внешнего ОГ=500 кГц, собранного по любой из предыдущих схем (варианты 1 и 2 тракта ПЧ-2).
Номиналы емкостей ОГ=500 кГц или не приведены или оставлены от от предыдущего ОГ=10,МГц. Поэтому требуется их подбор при сборке и налаживании приемника.
И вопрос к Автору сайта и другим его посетителям: ТАК КАКУЮ СХЕМУ ИЗ ТРЕХ ПРЕДЛОЖЕННЫХ ВЫБРАТЬ?
Какие замечания по их построению? Советы приму с благодарностью.