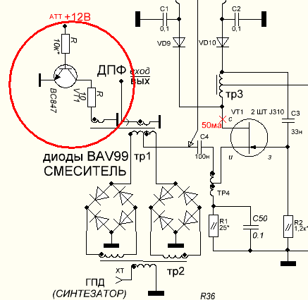
Начнем с антенного входа. Транзистор BC847 в открытом состоянии выполняет роль аттенюатора.

- note_1.png (19.84 KiB) Viewed 53970 times
Такое решение имеет несколько нюансов. Во первых линейность транзистора в режиме управляемого сопротивления при нулевом постоянном токе коллектора оставляет желать лучшего. Во вторых при аттенюации изменяется входное сопротивление тракта, что приводит к тому что АЧХ ДПФ "рассыпается" непредсказуемым образом.
Далее сигнал у нас попадает в смеситель. Выполнен он на "ымпортных" диодах BAV99 и наверное по задумке автора должен обеспечивать достаточно высокие параметры тракта.

- note_2.png (20.04 KiB) Viewed 53970 times
Так вот хочется разочаровать автора. В том виде как он нарисован на схеме параметры этого смесителя будут ничем не лучше обычного кольцевого на 4х диодах. Не спасут даже заграничные чудо-диоды BAV99.
Для того чтобы понять почему все так плохо вспомним откуда автор позаимствовал эту схему.

- note_2_rosa.png (19.25 KiB) Viewed 53970 times
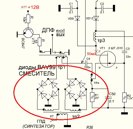
Это смеситель который используется в трансиверах "РОСА", "Дружба-М". Обратите внимание на резисторы, включенные последовательно с диодными мостами (обведены красным). Так вот в нашем чемодане их нет.
Резисторы эти играют важную роль. Без них диодные мосты по сути соединены параллельно по гетеродинному входу. И диоды запираются не полным напряжением гетеродина а напрянием падения на открытых диодах второго моста. Более подробно об этом можно почитать в статье
"Пассивные смесители". Так что без этих двух резисторов параметр смесителя IP3 существенно деградирует. Применение тут аж двух транзисторов J310 включенных в параллель с током в 50мА совершенно избыточно, т.к. динамика гробится еще в смесителе.
Теперь посмотрим что является у нас нагрузкой смесителя

- note_3.png (19.89 KiB) Viewed 53970 times
Это усилитель по схеме с общим затвором. Используются два транзистора J310 включенные параллельно при суммарном токе 50мА. Сразу же замечание по такой схемотехнике - если мы включаем несколько транзисторов параллельно то хорошим тоном является использование токовыравнивающих резисторов. Тоесть в истоке каждого транзистора ставится СВОЙ резистор смещения шунтированный конденсатором.
Если это не делать то транзисторы надо будет достаточно жестко подбирать по соответствию параметров.
Открываем даташит на J310 и выясняем что при токе стока в 25мА и напряжении отсечки порядка -1.2в крутизна будет около 15-20мА/в. Так как транзистора два то суммарная крутизна будет в два раза выше - 30-40мА/в. Входное сопротивление такого каскада будет равно Zin=1/g=25..33 Ом. На входе каскада стоит трансформатор Тр4 с соотношением витков 1:1. Он обеспечивает транформацию 1:2 по напряжению и, соответственно, 1:4 по сопротивлению. Значит смеситель будет работать на сопротивление нагрузки 100..130 Ом. На входе смесителя используется трансформатор Тр1 с соотношением витков 1:1:1. На трансформацию сопротивлений при таком соотношении витков он не влияет. Диодный смеситель является пассивным устройством и транслирует сопротивление нагрузки с одного входа на тругой. В результате у нас входное сопротивление тракта получается равным 100..130 Ом. При работе с 50ти омными ДПФ их АЧХ будет искажена и не соответствовать рассчетной.
Вот сколько тяпов-ляпов. А ведь мы только начали разбираться со схемой
Можно ли как-то помочь пациенту? Как минимум надо добавить резисторы номиналом 50 Ом последовательно с диодными мостами. Вместо двух J310 вполне достаточно одного, при этом трансформатор в истоке не нужен - вместо него ставим дроссель. Сигнал со смесителя подаем непосредственно на исток.