Эксперименты с диодными смесителями

Post Reply
UR5FFR
Site Admin
Posts: 2314
Joined: 21 Apr 2012, 22:00
Позывной: UR5FFR
Location: Odessa

Эксперименты с диодными смесителями

Post by UR5FFR »

Что мы знаем о диодных смесителях? Ну кроме того что они работают? Да почти ничего. В радиолюбительской литературе можно встретить различные советы, часто противоречивые. Некоторая информация вообще отсутствует. По форумам гуляют разные мифы и легенды (одна только дискуссия о том является ли КД514 шоттки или нет чего стоит). И очень мало реальных измерений параметров.

Целью данной серии экспериментов было желание выяснить поведение классического кольцевого диодного смесителя (double balanced diode ring mixer) в следующих условиях:
1) работа не несогласованную (реактивную) нагрузку - кварцевый фильтр
2) накачка смесителя гетеродином с несинусоидальной формой (меандр) высокого уровня

Идея состояла в следующем - многие источники утверждают что при работе диодного смесителя на несогласованную нагрузку снижается параметр IP3, и как следствие динамический диапазон приемника. Но вот в том насколько он снижается и насколько мы можем компенсировать это снижение увеличивая мощность гетеродина и перейдя к прямоугольной форме сигнала - об этом нигде найти информацию не удалось.

Схема испытываемого смесителя следующая
Circuit.png
Все трансформаторы намотаны скруткой на кольцах с проницаемостью 1000-1500 и особенностей не имеют. Подстроечные конденсаторы устанавливались выборочно "по необходимости". В качестве гетеродина использовался синтезатор на Si570 [2].

Накачка осуществляется цифровой логикой 74AC. Это дает нам амплитуду 10 Vp-p что соответствует уровню =24dBm. Резисторы R2R3 выполняют роль токоограничивающих.

Нагрузкой смесителя являлся ПЧ-тракт приемника трансивера Феникс [1]. То есть смеситель работал непосредственно на кварцевый фильтр M45B4 (частота 45MHz, полоса пропускания 7.5 kHz).

Чудеса и нестыковки начались практически сразу. Характеристическое сопротивление фильтра 560om. Соответственно чтобы привести его к 50om надо использовать трансформатор 1:3. Но измерения показали что с таким трансформатором входное сопротивление смесителя получается значительно ниже чем требуемые 50om. Корректное согласование было получено только при применении трансформатора 1:2 (на схеме T1)

Для измерения IP3 использовался двухтональный генератор [3] с частотами 11450 и 11460kHz (разнос 10kHz) и уровнем выхода 0dBm, который подключался к смесителю через 10dB аттенюатор. Гетеродин работал на частоте 56.44MHz (контролировался уровень интермодуляционного продукта на частоте 11440kHz).

Для начала были опробованы кольца из 4х диодов. Получились следующие значения IP3:

Code: Select all

4*1N4148   +14.5 dBm
4*КД521А   +15.5 dBm
4*BAT42    +16.5 dBm
4*1N5711   +16.5 dBm
4*КД514    +17.5 dBm
4*КД503Б   +21.0 dBm
Диоды брались без подбора параметров. Удивительно хорошо показал себя КД503.
Далее была проверена гипотеза о том, что IP3 смесителя зависит от его балансировки. И она полностью подтвердилась. Путем установки подстроечных конденсаторов удалось минимизировать продукты интермодуляции третьего порядка (коэффициент передачи смесителя при этом не изменился). Были получены следующие значение IP3 (первое число после балансировки, второй - до балансировки)

Code: Select all

4*1N4148   +17.5 dBm    +14.5 dBm
4*BAT42    +19.5 dBm    +16.5 dBm
4*КД503Б   +22.0 dBm    +21.0 dBm
4*КД514    +25.5 dBm    +17.5 dBm
Видно что балансировка по принципу минимизации уровня интермодуляционных искажений улучшает параметр IP3 на 3-8dB. В дальнейшем при измерениях всегда проводилась такая балансировка.
Было интересно сравнить балансировку по уровню интермодуляционных искажений и балансировку по уровню подавления гетеродина на выходе смесителя. Оказалось что они совпадают, но минимум балансировки по подавлению гетеродина более "тупой". Балансировка по уровню IMD гораздо более "острая".
Отдельно было проверено сохраняется ли балансировка по IMD при смене диапазона работы. Проверка велась еще одним двухтональником на 7MHz. Выяснилось что балансировка сохраняется
Диоды шоттки 1N5711 и BAT-42 показали достаточно скромные параметры. Решено было немного поднять им уровень накачки. Для этого номинал резисторов R2R3 были уменьшен до 50om. BAT-42 показал те же самые параметры, а вот 1N5711 порадовал и выдал IP3=+29.5dBm.
Небольшая ремарка.
Для того чтобы было понимание что такое IP3=+29.5dBm предположим что у нас тракт имеет чувствительность 0,5мкв при соотношении сигнал/шум 10dB. Легко посчитать что его MDS = -123dBm.
Динамический диапазон по интермодуляции третьего порядка составит DR3 = (IP3-MDS)*2/3 = 102dB, что более чем неплохо.
Для сравнения при той же чувствительности ДД тракта
- с классическим кольцевым диодным смесителем с накачкой синусом - 86dB (IP3=+13dBm)
- со смесителем на SA612 - 74dB (IP3=-12dBm)
Далее количество диодов было увеличено до 8. Номинал резисторов R2R3 были уменьшен до 50om. Производилась балансировка для достижения оптимального IP3. Измеренные значения IP3:

Code: Select all

8*1N4148   +21.0 dBm
8*КД503Б   +29.5 dBm
8*1N5711   +31.0 dBm
8*КД514    +34.5 dBm
Для КД514 номинал R3 был увеличен до 100om т.к. в противном случае они сильно перегружались и параметры существенно деградировали. Больший прирост по сравнению с четверкой диодов показали КД514 (+9 dBm). Далее идут КД503Б (+7,5d Bm). На удивление малый прирост показали 1N5711 - всего +1.5 dBm. 1N4148 хоть и улучшил показатель но все еще аутсайдер.

Ну и самое главное - осталось осмыслить все эти цифры и сделать выводы

1. Как видим широко применяемый диод 1N4148 ведет себя очень плохо в сравнении с другими. Никакие танцы с бубнами не позволили из него выжать больше.
2. Диоды шоттки не всегда лучше чем обычные диоды (см. BAT-42)
3. Балансировка существенно влияет на IP3. Балансировку смесителя имеет смысл проводить по уровню IMD, контролируя при этом подавление гетеродина на выходах.
4. Для каждого типа диодов имеет смысл индивидуально подбирать уровень гетеродина (номиналы R2R3) (см. пример с четверкой 1N5711)
5. При работе на несогласованную нагрузку IP3 деградирует, но не столь катастрофически чтобы полностью отказываться от такой простой схемотехники
6. Рассматриваемая схема вполне может конкурировать с промышленными DBM. Например для смесителя ADE-1H производитель приводит типовой IP3=+23dBm при работе на согласованную нагрузку. Смеситель на четверке КД503Б дает практически такое же значение, при этом работает на несогласованную нагрузку
7. Как оптимальное по доступности решение можно рекомендовать смеситель на 8ми КД503Б с цепями балансировки, что позволяет создать приемник с DR3 порядка 100dB

Литература
1. Трансивер с преобразованием вверх Phoenix (Феникс)
2. Универсальный синтезатор Si570/Si5351
3. Двухтональный генератор
UR5FFR
Site Admin
Posts: 2314
Joined: 21 Apr 2012, 22:00
Позывной: UR5FFR
Location: Odessa

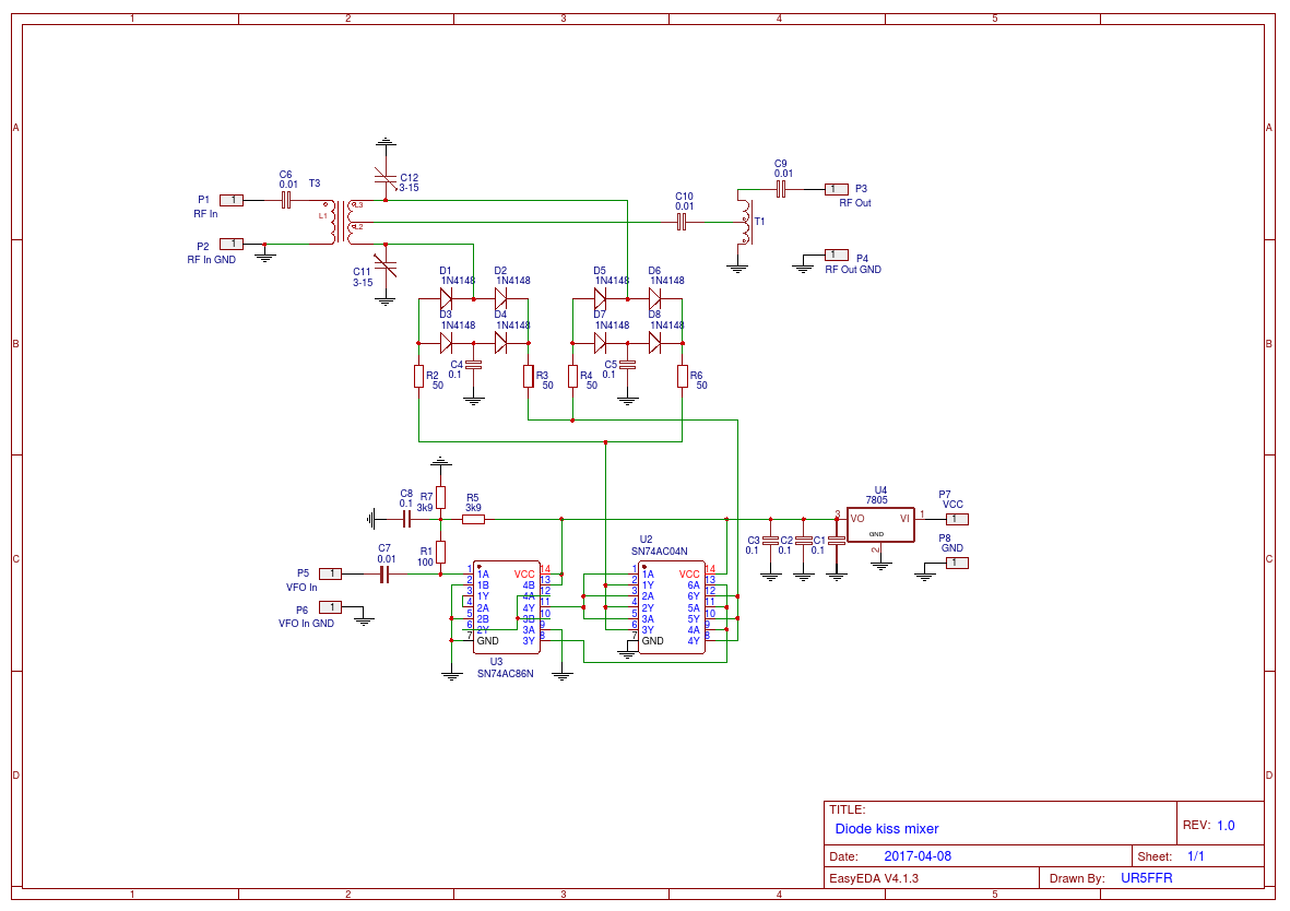
Диодный KISS-mixer

Post by UR5FFR »

Следующий смеситель который был опробован
Circuit.png
Аналогичная схема с раскачкой от цифровой логики применена в трансиверах HT-981 [1] и 4Z5KY [2].

Смеситель работал в аналогичных условиях непосредственно на КФ 45MHz в приемном тракте трансивера "Феникс".

Как выяснилось экспериментальным путем этот тип смесителей так же нуждается в балансировке. Для компенсации дисбаланса емкостей обмоток трансформатора T3 устанавливался один из тримеров C11C12 и проводилась балансировка по минимуму уровня интермодуляционных искажений. Балансировка позволяла снизить их в 3-4 раза. В среднем при балансировке был получен прирост IP3 на 5dB.

Разные типы диодов ведут себя в этом смесителе по разному. Были измерены следующие значения IP3

Code: Select all

КД503Б   +23.5 dBm
КД514А   +28.5 dBm
1N5711   +30.0 dBm
КД922А   +31.5 dBm
КД922 использовались подобранные четверки. Остальные диоды были без подбора параметров.

Литература
1. Коротковолновый трансивер HT-981, А.Л.Белянский US2II, http://www.cqham.ru/ht981.htm
2. Основная плата трансивера 4Z5KY, http://www.cqham.ru/trx75_23.htm
UR5FFR
Site Admin
Posts: 2314
Joined: 21 Apr 2012, 22:00
Позывной: UR5FFR
Location: Odessa

Redifon high-level mixer

Post by UR5FFR »

Достаточно редкая топология смесителя. Впервые была применена в 1965 году в трансивере Redifon (GR-345). Позже LA7MI модернизировал его и провел измерения [1].
По своим характеристикам смеситель относится к т.н. termination insensitive, так как диоды закрыты полным напряжением гетеродина (см. [2])
Circuit.png
С целью упрощения входной трансформатора разделен на два идентичных. Балансировка осуществлялась конденсаторами C4C5 и, как и ранее, позволила уменьшить интермодуляционный продукт на 10-15dB. Были измерены следующие значения IP3

Code: Select all

КД521В   +29.5 dBm
КД503Б   +29.5 dBm
1N60     +30.5 dBm
BAT42    +31.0 dBm
КД922А   +32.5 dBm
КД514А   +36.5 dBm
1N5711   +36.5 dBm
По сравнению с предыдущим данный смеситель является дважды балансным и обеспечивает более высокие параметры

Литература
1. LA7MI mixer experiments
2. "Пассивные смесители" by Andrey Belokon, UR5FFR
Post Reply