Page 1 of 1
T-образные полосовые фильтры
Posted: 17 Jan 2019, 00:35
by UR5FFR
Есть такая топология полосовых фильтров

- 2019-01-17 at 00-14-25.png (3.75 KiB) Viewed 33822 times
На практике применяется сравнительно редко, хотя на мой взгляд имеет некоторые премущества. Пример такого фильтра для диапазона 80м
Легким движением руки (с) этот фильтр превращается в эллиптический. Для этого надо дабавить два конденсатора параллельно катушкам
По графику АЧХ видно что подавление зеркального канала ощутимо выросло. Важным моментом является то, что катушка индуктивности всегда имеет некоторую паразитную емкость, которая в даной топологии фильтра улучшает подавление в полосе задержания.
Я не смог найти методики рассчета этих фильтров. Есть картинка с формулами от ARRL, но они неверные. Поэтому пришлось изобретать
Скачать эксель-калькулятор для рассчета фильтров. Исходные значения надо вводить в ячейки желтого цвета
Re: T-образные полосовые фильтры
Posted: 17 Jan 2019, 01:42
by UR5FFR
Фильтры можно каскадировать для улучшения подавления за полосой пропускания. При этом фильтр будет содержать меньше элементов за счет объеденения их в центральном звене. На схеме ниже прототип для диапазона 14MHz
Результат соединения двух таких фильтров последовательно
Видно что в среднем звене катушка имеет удвоенную индуктивность, а конденсатор - в два раза меньшую емкость. В некоторых случаях применение различных номиналов индуктивности может быть невозможным или нежелательным. Фильтр работает и в случае если индуктивность в среднем звене будет равна остальным. При этом емкость будет несколько выше расчетной. Полоса такого фильтра получается больше
Re: T-образные полосовые фильтры
Posted: 22 Jan 2019, 00:15
by UR5FFR
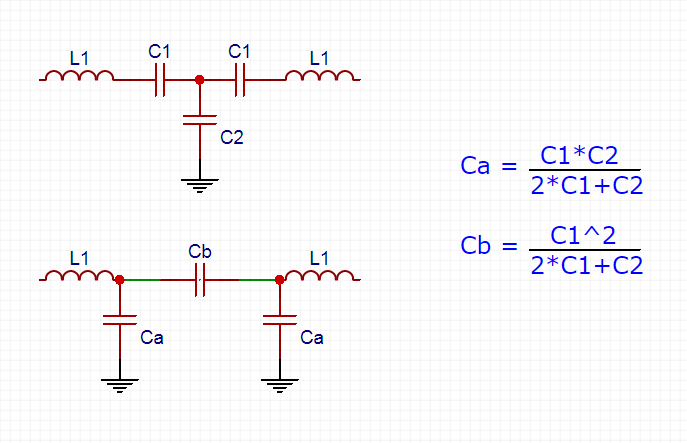
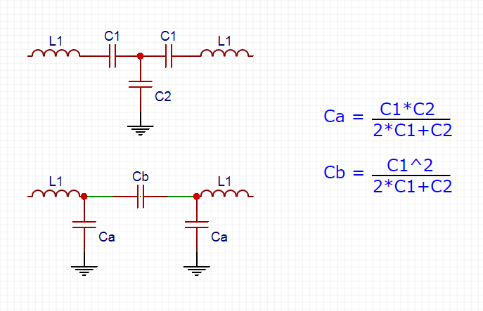
Если мы посмотрим внимательно на конденсаторы в фильтре то очевидно что они образуют "звезду", которую легко преобразовать в "треугольник". Применяя известные соотношения получаем следующие схемы и формулы:

- 2019-01-22 at 00-06-30.png (16.18 KiB) Viewed 33750 times
Такая транформация может быть интересна на ВЧ бендах для нивелирования влияния конструктивных емкостей монтажа.
На практике это выглядит следующим образом. Исходный T-образный фильтр для даипазона 80м
И его П-образный вариант с идентичной АЧХ
Обновил экселевский калькулятор для рассчета П-образной конфигурации
Re: T-образные полосовые фильтры
Posted: 22 Jan 2019, 00:29
by UR5FFR
П-образную конфигурацию можно так же каскадировать, при этом индуктивность средней катушки увеличивается в два раза
Re: T-образные полосовые фильтры
Posted: 03 Mar 2019, 03:22
by UR5FFR
Практическая реализация вносит свои коррективы. Ниже приведены АЧХ фильтра 20ти метрового диапазона (частота 14МГц). Фильтр предназначен для использования в тракте с ПЧ 9МГц. Соответственно зеркальный канал расположен на частоте 32МГц. Имеет смысл рассчитывать фильтр исходя из критерия максимального подавления зеркального канала.
Индуктивности были намотаны на кольцах T50-6 (настоящий амидон с америки, не китай). Вначале фильтр с индуктивносями 2uH и 3uH был собран на макетке - АЧХ красной линией. После перенесения на печатную плату (зеленая линия) видно что частота бесконечного подавления сместилась с 31.7МГц до 35МГц. Тому виной конструктивные емкости макетки и печатной платы. При этом полоса пропускания не изменилась.
Видно, что фильтр получился достаточно "широким" - полоса по уровню 3дб составляет 3.5МГц. Чтобы его "заузить" были увеличены индуктивности до 3.6uH. Измеренная АЧХ - синяя линия. Видно что помимо сужения полосы пропускания улучшилось подавление в ближней зоне примерно на 10дб, но частота бесконечного подавления сместилась и стала равна 26МГц, что меньше чем частота зеркального канала.
Дальнейшее увеличение индуктивности приводит к еще большему заужению полосы пропускания и уменьшению частоты бесконечного подавления. Ниже приведена АЧХ трехзвенного фильтра с индуктивностями 6.8uH (стандартный дроссель) - черная линия. Видно что частота бесконечного подавления уменьшилась до 23МГц
Re: T-образные полосовые фильтры
Posted: 16 Mar 2020, 01:36
by UR5FFR
Топология, описанная в первом посте однозначно определяет значения элементов фильтра (емкости/индуктивности) и при попытке построения узкополосных фильтров мы будем получать достаточно большие значения для индуктивности, что не всегда приемлемо на практике. Чтобы уменьшить индуктивности фильтр необходимо рассчитывать для более низкого импеданса, а на концах делать трансформацию сопротивлений в требуемое. Пришлось основательно разобраться с математикой, но оно того стоило. В атаче экселовские таблицы с расчетом фильтров по следующим схемам

- 2020-03-15 at 13-32-40.png (14.16 KiB) Viewed 30504 times
При этом возможен вариант когда крайние конденсаторы отсутствуют.

- 2020-03-16 at 00-33-35.png (7.79 KiB) Viewed 30504 times
Так же добавлен расчет для трехзвенных фильтров

- 2020-03-16 at 00-56-58.png (7.6 KiB) Viewed 30504 times

- 2020-03-16 at 01-05-47.png (8.78 KiB) Viewed 30504 times
Во всех фильтрах используются индуктивности одинакового номинала. Есть варианты расчета по заданной полосе пропускания и/или индуктивности катушки.
Все расчеты переписаны и результаты проверены в симуляторе. Используются коэффициенты апроксимации Баттерворта
Экселевский спредшит приатачен к первому посту темы
Литература
1. CRC Handbook of Electrical Filters
2.
Series/Parallel RC Network Conversion Calculator
Re: T-образные полосовые фильтры
Posted: 19 Mar 2020, 20:47
by UR5FFR
Справа АЧХ рассчитанного фильтра с центральной частотой 11.45МГц и полосой 1МГц, слева измеренная АЧХ. Слева от полосы пропускания подавление соответствует расчетному с погрешностью в пару дб. Справа подавление лучще, например на частоте 18.8МГц реальный фильтр имеет -52дб, а расчет -45дб. Связано это с небольшими собственными емкостями индуктивностей которые добавляют полюса бесконечного затухания справа от полосы пропускания и увеличивают подавление
Измерения проводились с помощью PicoNWT -несмотря на его простоту до -60дб АЧХ отображается вполне уверенно

- 2020-03-19 at 19-52-54.png (3.34 KiB) Viewed 30370 times