Схемные решения Raisin в качестве ПЧ для УКВ трансивера

Post Reply
PupkinAlex
Posts: 57
Joined: 05 Nov 2020, 09:19

Схемные решения Raisin в качестве ПЧ для УКВ трансивера

Post by PupkinAlex »

Вкратце, суть "хотелки" - под старую задницу решил модернизировать "древний"(конца 80-х) самодельный УКВ(144/432 MHz) CW/SSB трансивер с одним преобразованием.
Проапгрейдить, максимально используя современные схемные решения. Для начала предполагается апгрейд только VFO/BFO и ПЧ.
В качестве "донора" для ПЧ очень приглянулся проект Raisin.
Из уже реализованного "нового" в наличии только "подпиленный под хотелки" синтезатор на SI5351(проекта Универсальный синтезатор..) с интерфейсом управления (RX/TX/CW).
Что и откуда планирую использовать: УНЧ с CW фильтром, АРУ и часть УПЧ (до КФ) - полностью из Raisin DX2.
КФ один (десятикристалльный) - на 11.059, или 9.216 МГц (пока не решил).
А вот дальше упёрся в смеситель.. Очень хотелось бы реализовать его "цифровой вариант", но..
Имеющихся знаний для самостоятельного решения, увы, не хватает...Посему вынужден обратиться за помощью.

P.S. Прекрасно понимаю, что такое решение не позволит достигнуть технических характеристик Raisin, но в данном случае эта цель и не преследуется.

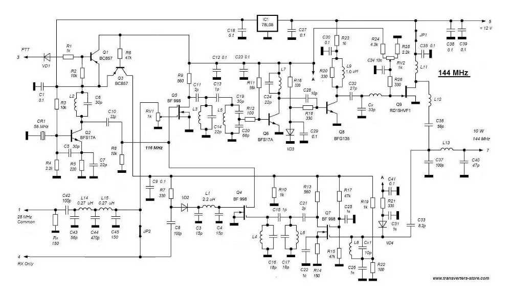
P.P.S. Для наглядности, добавлю фрагмент схемы из Raisin DX2, который планирую оставить в первозданном виде.
Правда, одно изменение там всё же планируется - вместо двух 8-кристалльных КФ поставить один 10-кристалльный.
Далее (там где ???) находится "корень" моего вопроса.
dx2_if.jpg
Скорее всего, на этом участке придётся "закончить" плату ПЧ, по причине того, что одним смесителем вряд ли получится обойтись.
Дело в том, что VFO для 144 МГц и 432 МГц физически будут разные, на двух SI5351.
Для 144 - непосредственно с выхода первой SI5351, а вот для 432 придётся делать VFO "смесительного типа", смешивая сигнал с первой SI5351 с сигналом "подставки" 288 МГц, который будет получен утроением частоты 96 МГц со второй SI5351.
Как всю эту "мешанину" подключить к одному смесителю и далее раскидать между RX/TX трактами(они раздельные), я не представляю..
Т.о. наверное, логичнее будет сделать четыре смесителя, разместив их в блоках RX/TX каждого диапазона соответственно.
Вот такая "страшилка" пока вырисовывается. :)
UR5FFR
Site Admin
Posts: 2315
Joined: 21 Apr 2012, 22:00
Позывной: UR5FFR
Location: Odessa

Re: Схемные решения Raisin в качестве ПЧ для УКВ трансивера

Post by UR5FFR »

Мне кажется нужно отталкиваться от проверенных решений :)
trsv144-28-1.jpg
144-432.jpg
Гетеродин с подставкой - это прошлый век. Проще поставить ADF и получить сразу сигнал на нужной частоте. Если нет опыта программирования то генерируем сигнал сишкой и пропускаем его через утроитель.
PupkinAlex
Posts: 57
Joined: 05 Nov 2020, 09:19

Re: Схемные решения Raisin в качестве ПЧ для УКВ трансивера

Post by PupkinAlex »

Relayer wrote:Мне кажется нужно отталкиваться от проверенных решений
Так именно это я и ищу. И не нахожу пока.. Все предлагаемые "проверенные" базируются на трансвертерных вариантах, от которых я ушел ещё в конце 80-х. :)
А вот проверенного современного "цифрового" смесителя, который будет работать на частотах УКВ, найти не удаётся..
Relayer wrote: Гетеродин с подставкой - это прошлый век. Проще поставить ADF и получить сразу сигнал на нужной частоте. Если нет опыта программирования
Нет, и в силу отсутствия необходимых знаний и "почти преклонного возраста", не предвидится..
К тому же "основной" синтезатор уже давно собран и проверен.. Осталось только реализовать "подставку".
Отсюда и вытекает стратегия "собирания пазлов" из готовых решений..
Relayer wrote: то генерируем сигнал сишкой и пропускаем его через утроитель.
Была такая мысль, но.. Пришлось отказаться и обратиться к "прошлому веку" по банально простой причине - нет уверенности, что при утроении удастся получить "мелкий шаг" перестройки частоты..
А трансивер предполагается использовать в большинстве своём в "цифровых модах" (увы, таковы современные реалии УКВ), где +- 100 Гц не всегда допустимы..
UR5FFR
Site Admin
Posts: 2315
Joined: 21 Apr 2012, 22:00
Позывной: UR5FFR
Location: Odessa

Re: Схемные решения Raisin в качестве ПЧ для УКВ трансивера

Post by UR5FFR »

Так по сути трансвертер это и есть та самая "оконечная" ступень для УКВ диапазонов. Вот например такое продолжение Изюминки после КФ 9МГц: реверсивный УПЧ на 2*J310 + смеситель FSA3157 + КФ 45МГц + реверсивный УПЧ на 2*J310 + КФ 45МГц + диодный кольцевой смеситель. КФ 45МГц - покупные двухкорпусные, 30кГц полосой. Далее два канала один на 144 второй на 432 из трансвертера схему которого я привел выше - то что справа от ADE стоит. По сути ADE это тоже обычный кольцевой диодный смеситель. Если хочется чего-то необычного то можно поставить четверку полевых транзисторов в режиме пассивных ключей. Те же J310 будут работать, только надо будет пдобрать амплитуду гетеродина и потребуется отрицательно смещение на затворе по отношению к истоку.
Если без заморочек то можно активные смесители на BF998 поставить - один на передачу, второй на прием как в трансвертере на 144 из моего поста. Тут еще проще - меньше мотать, меньше потребление по цепи гетеродина

ЗЫ Зря вы от утроителя отмахиваетесь. А шаг будет мелкий - не более 10гц. С подставкой может быть проблема со стабильностью самой подставки. И мне кажется на УКВ надо не на шаг внимание обращать а на стабильность частоты. СИшку обязательно от TCXO тактировать.
PupkinAlex
Posts: 57
Joined: 05 Nov 2020, 09:19

Re: Схемные решения Raisin в качестве ПЧ для УКВ трансивера

Post by PupkinAlex »

Relayer wrote:Так по сути трансвертер это и есть та самая "оконечная" ступень для УКВ диапазонов.
Т.е. решения для одного преобразования Вы не можете предложить?
Relayer wrote: Вот например такое продолжение Изюминки после КФ 9МГц: реверсивный УПЧ на 2*J310
А если на этом закончить блок ПЧ и реализовать смесители непосредственно в приемных/передающих трактах?
Например, вот так -
Relayer wrote: Если без заморочек то можно активные смесители на BF998 поставить - один на передачу, второй на прием как в трансвертере на 144 из моего поста. Тут еще проще - меньше мотать, меньше потребление по цепи гетеродина
Только смесители сразу с 9(11)МГц.
Что в таком случае будет на выходе после 2*J310?
Для модернизации моей конструкции, это будет оптимальным вариантом, т.к. потребует только замену ПЧ.
Ну и замену смесителей в узлах RX/TX.
Relayer wrote: ЗЫ Зря вы от утроителя отмахиваетесь. А шаг будет мелкий - не более 10гц. С подставкой может быть проблема со стабильностью самой подставки. И мне кажется на УКВ надо не на шаг внимание обращать а на стабильность частоты. СИшку обязательно от TCXO тактировать.
Да я и не отмахиваюсь от утроителя, без него у меня по-любому 432 не реализовать.
Если действительно реально получить шаг 10 Гц после утроения 140 МГц с сишки, то это просто отлично.
Вопрос насчёт ТСХО - если применить в синтезаторе ТСХО на 13 МГц, реально получить с неё 140 МГц?
Почему 13 МГц? - Потому что он у меня имеется, а покупать новый жаба душит. :) Даже на алиэкспресс они сумасшедших денег стоят..
UR5FFR
Site Admin
Posts: 2315
Joined: 21 Apr 2012, 22:00
Позывной: UR5FFR
Location: Odessa

Re: Схемные решения Raisin в качестве ПЧ для УКВ трансивера

Post by UR5FFR »

PupkinAlex wrote:Т.е. решения для одного преобразования Вы не можете предложить?
Можно и для одного, но подавление зеркального будет никакое. Кроме этого будет ухудшение чувствительности потому что в ПЧ пролезет шум с зеркалки
PupkinAlex wrote:Только смесители сразу с 9(11)МГц. Что в таком случае будет на выходе после 2*J310?
Для модернизации моей конструкции, это будет оптимальным вариантом, т.к. потребует только замену ПЧ.
Ну и замену смесителей в узлах RX/TX.
После упч сразу на смеситель. Опять же или кольцевой на диодах или активный на BF998
PupkinAlex wrote:Вопрос насчёт ТСХО - если применить в синтезаторе ТСХО на 13 МГц, реально получить с неё 140 МГц? Почему 13 МГц? - Потому что он у меня имеется, а покупать новый жаба душит. :) Даже на алиэкспресс они сумасшедших денег стоят..
Нет, сишке надо 25-27МГц опору. С меньшей частотой она тоже работает (у меня и от 9 работала - 27МГц гармониковый попался) но при этом максимальная генерируемая частота будет пропорционально меньше. Тоесть с 13МГц в опоре вы выше 110-120МГц на выходе сишки никак не получите.
На али TCXO можно поискать. Есть смдшные 0.5 ppm по цене порядка 2-3 бакса за 5шт. 0.1 ppm для укв будет лучше но они и подороже.
PupkinAlex
Posts: 57
Joined: 05 Nov 2020, 09:19

Re: Схемные решения Raisin в качестве ПЧ для УКВ трансивера

Post by PupkinAlex »

Relayer wrote:
PupkinAlex wrote:Т.е. решения для одного преобразования Вы не можете предложить?
Можно и для одного, но подавление зеркального будет никакое. Кроме этого будет ухудшение чувствительности потому что в ПЧ пролезет шум с зеркалки
А что бы и не рискнуть? Я уже писал, что не ставлю цель получить "на выходе" супер-пупер аппарат, а всего лишь немного "отполировать" именно такой трансивер.
На нём я вполне успешно работал в эфире не менее 10 лет, в тропо, аврорах, метеорах и даже ЕМЕ!
Участвовал и в тестах, при соседстве с "громкими" соседями.
Relayer wrote: После упч сразу на смеситель. Опять же или кольцевой на диодах или активный на BF998
Отлично! Самое оно! На BF998 предпочтительнее.
Проблема одна - нет необходимых знаний для правильного расчёта необходимых схемных решений, согласования "стыкуемых" узлов и т.п.
Одним словом - инженерной подготовки.. Разобраться, как "это работает", спаять, настроить - это без проблем, а вот "сотворить".. Увы, не данО..
С этим поможете?
Relayer wrote: На али TCXO можно поискать. Есть смдшные 0.5 ppm по цене порядка 2-3 бакса за 5шт. 0.1 ppm для укв будет лучше но они и подороже.
Это (выделено) скорее всего не TCXO, а обычный кварцевый генератор. Без термокомпенсации.
вот такие наверное -
XO26MHz.jpg
XO26MHz.jpg (67.79 KiB) Viewed 14441 times
Таких я могу наковырять штук несколько без проблем из дохлых Ethernet коммутаторов.
"Правильные" TCXO на али стоят около 20 баксов за шт... Моя жаба такую щедрость шибко осуждает. :)
UR5FFR
Site Admin
Posts: 2315
Joined: 21 Apr 2012, 22:00
Позывной: UR5FFR
Location: Odessa

Re: Схемные решения Raisin в качестве ПЧ для УКВ трансивера

Post by UR5FFR »

PupkinAlex wrote:С этим поможете?
Да вы начните рисовать - я буду подсказывтаь по ходу дела :)
PupkinAlex wrote:
Relayer wrote: На али TCXO можно поискать. Есть смдшные 0.5 ppm по цене порядка 2-3 бакса за 5шт. 0.1 ppm для укв будет лучше но они и подороже.
Это (выделено) скорее всего не TCXO, а обычный кварцевый генератор. Без термокомпенсации.
Таких я могу наковырять штук несколько без проблем из дохлых Ethernet коммутаторов.
"Правильные" TCXO на али стоят около 20 баксов за шт... Моя жаба такую щедрость шибко осуждает. :)
Вот проверенный TCXO на 26МГц с погрешностью +-0.5ppm в диапазоне -40+85 по даташиту: https://aliexpress.ru/item/33009780867.html - я такие брал - работают без проблем.
1ppm - это нестабильность в 1Гц на каждый Мгц генерируемой частоты. Тоесть для 150МГц нестабильность будет 150Гц. Для 432МГц - 432Гц. Для обычных генераторов нестабильность обычно 20-25ppm. Что приведет к нестабильности на 150Мгц уже в 3кГц, что неприемлемо
PS на али аккуратно с покупками смд TCXO - много продают VC-TCXO которые с подстройкой под видом обычных TCXO
PupkinAlex
Posts: 57
Joined: 05 Nov 2020, 09:19

Re: Схемные решения Raisin в качестве ПЧ для УКВ трансивера

Post by PupkinAlex »

Relayer wrote: Да вы начните рисовать - я буду подсказывтаь по ходу дела :)
Эх..Ну что ж, приступим помолясь.. :)
Дорисовал "окончание" ПЧ..
dx2_if.jpg
В процессе образовалось три вопроса:
1. всё так?
2. как бы в крайний УПЧ (на Q1, Q2) ввести регулировку мощности ТХ? Причём не просто регулировку а с подачей на вход "регулятора" "трапеции" (для CW).
Наверное, что-то подобное АРУ (на Q9)? Не соображу только, куда и как "воткнуть".. :)
3. чем коммутировать вход/выход ПЧ со смесителями?
Т.к. тракты приёма,передачи у меня раздельные (хочу оставить это), их (смесителей) получается аж 4 штуки - два (RX/TX) для 144 и два - для 432.
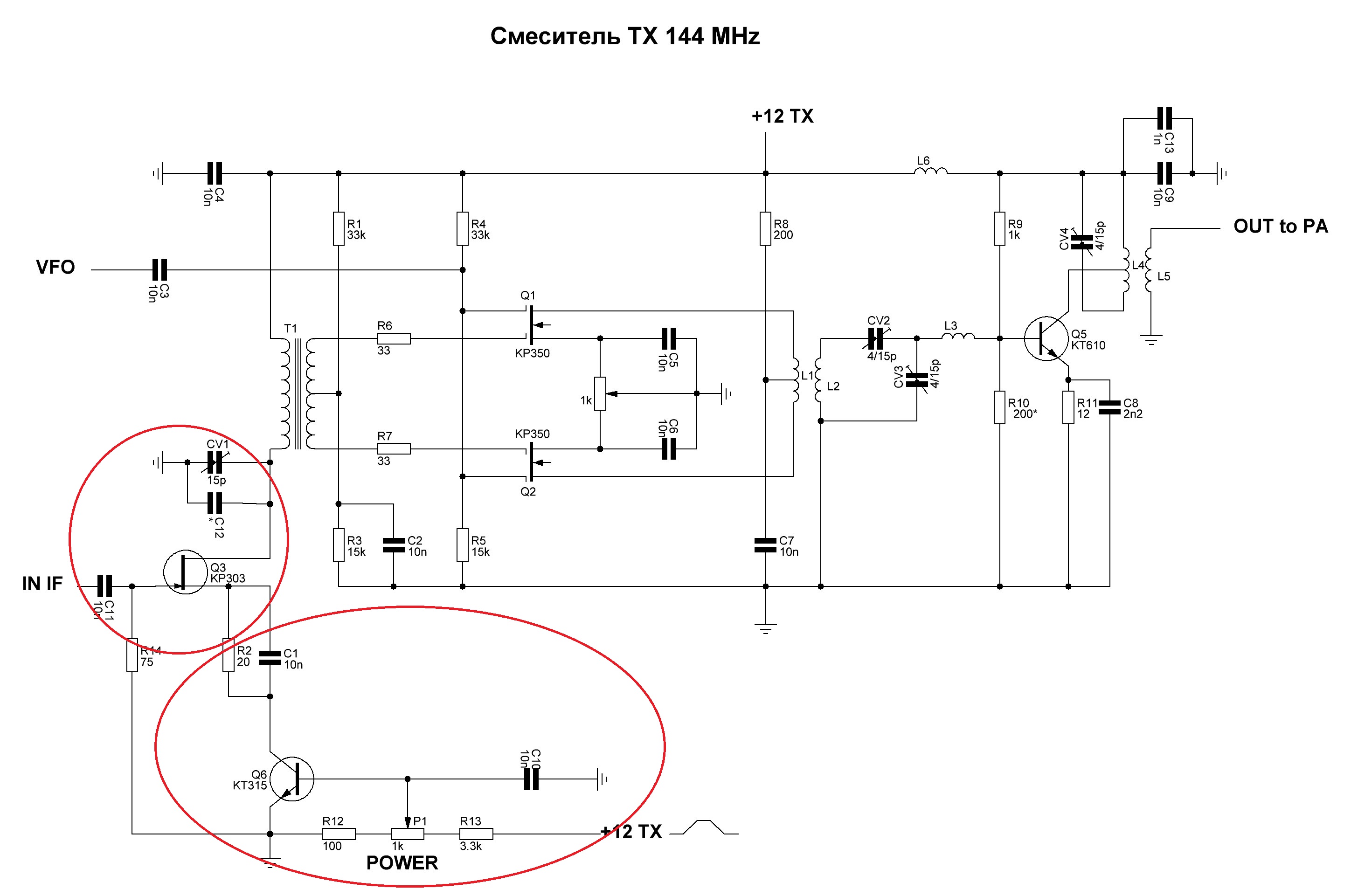
Вот схема "оригинального" смесителя ТХ 144 МГц. Узел рег. power планирую удалить (перенести в ПЧ, как писал выше).
mixer_144.JPG
И Q3 на входе, наверное, тоже надо удалить и подавать ПЧ непосредственно на обмотку Т1 ?

Для ТХ 432 смеситель аналогичного типа. Только выполнен на биполярных транзисторах (ГТ341).
И в нём отсутствует узел рег. мощности, т.к. в "оригинале" 432 был выполнен трансвертером со 144.
Сейчас хочу попробовать с одной ПЧ.

В "конвертерах" 144 и 432 на выходе простейшие НЕбалансные смесители на одном транзисторе.
Наверное, их тоже неплохо бы заменить?

Ну для начала, наверное, достаточно вопросов?

P.S.
Relayer wrote: Вот проверенный TCXO на 26МГц с погрешностью +-0.5ppm в диапазоне -40+85 по даташиту:
Благодарю! Цена вполне демократичная :). Попробую заказать.
Relayer wrote:PS на али аккуратно с покупками смд TCXO - много продают VC-TCXO которые с подстройкой под видом обычных TCXO
Как отличить??
UR5FFR
Site Admin
Posts: 2315
Joined: 21 Apr 2012, 22:00
Позывной: UR5FFR
Location: Odessa

Re: Схемные решения Raisin в качестве ПЧ для УКВ трансивера

Post by UR5FFR »

PupkinAlex wrote:1. всё так?
Ага, только ару можно убрать в этом каскаде
PupkinAlex wrote:2. как бы в крайний УПЧ (на Q1, Q2) ввести регулировку мощности ТХ? Причём не просто регулировку а с подачей на вход "регулятора" "трапеции" (для CW).
Диод D2 поключить к R58C2. Тоесть ару будет как alc работать. На вход подавать не сигнал ару (AGC) а сигнал ключевания. Постоянная времени R10C23 будет определять длительность спада/нарастания трапеции - ее надо будет только немного переделать. 10к+0,1u даст порядка 1мсек или меньше. Управление инверсное. Тоесть когда на затворе BSS138 плюс он открыт и сигнала не проходит. По затвору для открытия давать логиечский уровень 0/1 или выше вплоть до Uпит
PupkinAlex wrote:3. чем коммутировать вход/выход ПЧ со смесителями?
Т.к. тракты приёма,передачи у меня раздельные (хочу оставить это), их (смесителей) получается аж 4 штуки - два (RX/TX) для 144 и два - для 432.
Вот схема "оригинального" смесителя ТХ 144 МГц. Узел рег. power планирую удалить (перенести в ПЧ, как писал выше).
Ну вот поэтому в схеме которую я давал стоит ОДИН балансный смеситель на диодах. И ничего не надо коммутировать. Иначе слишком много деталей получается. А смеситель обязательно балансный должен быть по гетеродину иначе с такой низкой ПЧ у вас остатки гетеродина полетят прямиком в эфир
PupkinAlex wrote:Для ТХ 432 смеситель аналогичного типа. Только выполнен на биполярных транзисторах (ГТ341).
Да выбросьте вы эту архаику. Копеешные BFR93 работают до 5 гигагерц. И гарантированно будут работать на частоте в 10 раз ниже.
PupkinAlex wrote:В "конвертерах" 144 и 432 на выходе простейшие НЕбалансные смесители на одном транзисторе. Наверное, их тоже неплохо бы заменить?
Если речь идет о смесителях которые работают на прием то там не особо критично. На передачу при низкой ПЧ обязательно балансный по гетеродину
PupkinAlex wrote:Как отличить??
Никак. На фото в описании товара одно, по факту присылают совсем другое. У меня лежет "кулечек" таких VC-TCXO - фиг его знает куда пристроить :)
Post Reply