Page 1 of 1
Двухтональный генератор
Posted: 28 Apr 2012, 00:44
by UR5FFR
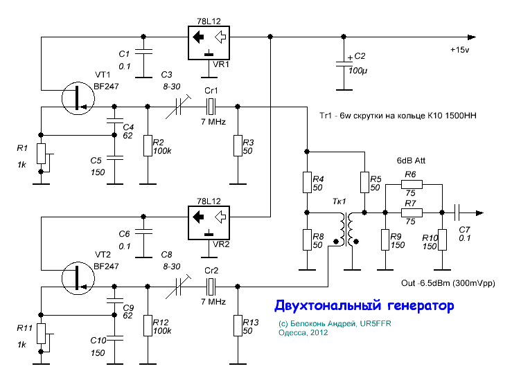
На мой взгляд штука незаменимая. Позволяет оценить линейность каскадов и замерять продукты интермодуляции.
Резисторами R1 и R11 выставляем одинаковую амплитуду колебаний. По питанию желательно установить LC-фильтры (на схеме не показаны). Конденсаторы C3C8 опциональны и необходимы только в случае если требуется точно подстроить частоту генерации. Они так же влияют на амплитуду генерируемых колебаний - это можно использовать для уравнивания амплитуд в случае использования разных кварцев с существенно отличающейся активностью резонаторов.
Схема достаточно устойчивая. Без экранирования при разносе в 4кгц "захвата" не наблюдается.
Транзисторы любые с максимальной крутизной.

- Двухтональный генератор.GIF (16.41 KiB) Viewed 44922 times
Re: Двухтональный генератор
Posted: 28 Apr 2012, 01:23
by UR5FFR
Транзисторы можно применить и обычные биполярные. Схема меняется крайне незначительно. Что самое интересное после такой замены амплитуда на выходе потребовала подстройки менее 5% по сравнению с ПТ

- Двухтональный генератор.GIF (16.32 KiB) Viewed 44922 times
Re: Двухтональный генератор
Posted: 19 Apr 2017, 02:21
by UR5FFR
Небольшое усложнение схемы позволяет поднять уровень сигнала на выходе до 0 dBm
Для диапазона частот 7-14 MHz трансформаторы выполнены на колечках K7x4x2 600НН по 8 витков скруткой.
Монтаж планарный "бездырочный" - все детали расположены со стороны дорожек.
Кварцевые резонаторы подключаются к P1P2 и P3P4 - на печатке зарезервировано место для установки резонаторов разного размера.
Настройка. Поочередно закорачивая базы Q1/Q3 на землю срываем генерацию одного из генераторов и выставляем амплитуду сигнала на выходе для другого генератора с помощью подстроечных резисторов R7R26. Возможно придется изменить их номиналы - это связанно с активностью примененных кварцев. Для 0 dBm выставляем амплитуду одного тона на выходе равную 224 mV.
Печатка и полный комплект документации в атаче. Печатка расчитана на SMD резисторы/конденсаторы типоразмера 1206. C1C2C6C7 - обычные не SMD.
Страница проекта на сервисе EasyEDA

- DSC05318.jpg (173.32 KiB) Viewed 32680 times
Re: Двухтональный генератор
Posted: 15 Aug 2019, 07:25
by arsenal
Доброго часу доби!
Останній підсилений варіант схеми не працює з низькими (HC-49S) корпусами кварців типу "човник". Які номінали треба підкрутити аби запускався з ними?
KiCad проект плати
https://github.com/arsenal007/TTG.git
схема (щоб довго не шукати):
https://github.com/arsenal007/TTG/blob/master/TTG.pdf на платі декілька поки що не розпаяних змішувачів та один підсилювач. для експерементів. прошу на них не звертати поки увагу. Фото плати в аттачі.
Дякую!
Re: Двухтональный генератор
Posted: 15 Aug 2019, 09:13
by UR5FFR
Низкая активность кварца скорее всего. Увеличьте номиналы C1C2/C6C7 (нумерация по моей схеме). Попробуйте поставить по 330-470пф. Вобщем варьируйте их до 1000пф пока не появится генерация