Итого созрело такое вот техзадание
1. Диапазон принимаемых частот - 0,5-30МГц
2. Виды модуляции - SSB/AM
3. Синтезатор частот
4. Минимализм схемы и простота настройки с помощью тестера
5. Отсутствие намоточных изделий и самодельных КФ, требующих настройки
6. Полностью электронная коммутация, никаких реле
7. Минимальное энергопотребление
Исходя из таких требований первый и самый важный вопрос - выбор фильтров и архитектуры приемника. Для приема SSB самое простое и доставабельное - обычный ЭМФ. Но чтобы перекрыть весь КВ до 30МГц с нормальным подавление зеркального канала надо делать двойное преобразование частоты.
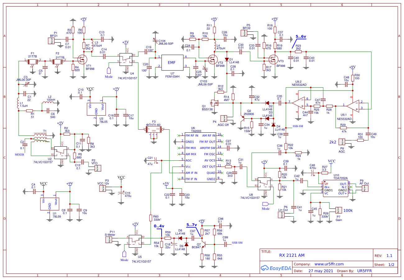
Выбор первой ПЧ так же будет зависеть от наличия фильтров в продаже. Вариантов тут не много - 10.7МГц, 21.7МГц и 45МГц. Это фильтры в двухкорпусном исполнении и корпусах UM-1/UM-5. Оптимально применение фильтра на 45МГц, но в продаже бывают достаточно широкие фильтры полосой 15-30кГц. Найти фильтр с полосой 7.5кГц очень проблематично, хотя такие и выпускаются. На 10.7 и 21 МГц купить фильтры с полосой 7.5кГц не проблема даже в Украине

Для АМ фильтра по второй ПЧ вполне подойдет керамический фильтр на 450-460кГц. Тут можно использовать как дешевые импортные фильтры так и наш ФП1П1-60 - на плате предусмотрены посадочные места под оба варианта. Я использую и рекомендую ФП1П1-60 - он имеет полосу 8кГц и достаточно хорошую прямоугольность.
При двойном преобразовании частоты для приема SSB можно использовать ЭМФ на любую боковую полосу - верхнюю или нижнюю. При этом выбор нужно боковой осуществляется изменением частоты второго гетеродина. Первый гетеродин всегда выше частоты приема на частоты 1й ПЧ, третий гетеродин всегда выдает 500кГц для SSB детектора, а в режиме приема АМ отключается.
Следующее больное место любой приемопередающей конструкции - ДПФ. Несмотря на высокую частоту первой ПЧ в 21МГц зеркалку всеравно надо давить. А при приеме на ВЧ бендах - обрезать НЧ так как динамика не резиновая

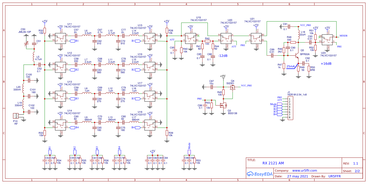
Чтобы избавится от настроечных элементов в ДПФ решено было сделать 4 достаточно широкополосных фильтра которые перекрывают следующие диапазоны частот: 1.5МГц..5МГц, 5МГц..9.5МГц, 9МГц..19МГц, 18МГц..31МГц. Для фильтров выбрана моя любимая Т-образная топология. Для получения приемлемой крутизны скатов использованы трехзвенные фильтры. Дополнительно на входе стоит двухзвенный ФНЧ с частотой среза 33МГц и фильтр-пробка настроенный на частоту 1й ПЧ. В качестве индуктивностей примены покупные "полосатые" дросселя. На весь блок ДПФ всего один подстроечный элемент в фильтре-пробке на частоту 1й ПЧ (опционально).
Широкая полоса пропускания так же позволила получить затухание порядка 1дб на НЧ бендах и не хуже чем 2.5дб в диапазоне 20-30МГц. При сборке никакого подбора деталей не производилось. Реальная АЧХ получившихся фильтров практически идеально совпала с рассчетной
Для коммутации используются ключи 74LVC1G3157. Кроме ДПФ приемник имеет отключаемый аттенюатор и УВЧ. Полная схема входной части
Первый смеситель пассивный на ключах 74LVC1G3157, что гарантирует нам достаточно высокую динамику тракта. С целью упрощения после смесителя сигнал через диплексер подается сразу на фильтр первой ПЧ. Это позволило избавиться от достаточно прожорливого postmixer усилителя. Второй смеситель выполнен на BF998.
SSB тракт практически повторяет схему приемника RX998. Тракт АМ выполнен на TA2003 по типовой схеме и требует минимум деталей. УНЧ на TDA7052A
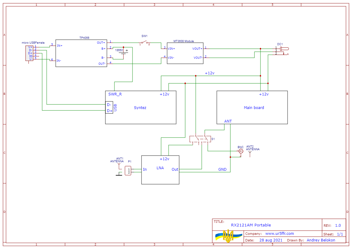
Приемник собран на печатной плате размерами 100х85мм. Вид платы в сборе
Единственный моточный элемент - трансформатор смесителя.
Как видим на плате всего 4 точки настройки в виде подстроечных конденсатора - два отвечают за настройку обмоток ЭМФ в резонанс, один за согласование с фильтром 1й ПЧ. Эти три конденсатора просто крутим по максимум сигнала на выходе тракта в режиме приема SSB. Четверый конденсатор отвечает за настройку фильтра пробки и настраивать его надо подавая сигнал ПЧ на вход по максимум подавления. Если нет ГСС то фильтр пробку можно исключить.
С обратной стороны платы тоже сравнительно немного деталей. Все компоненты используются типоразмера 0805
Для управления приемником используется синтезатор NanoVFO 3.1 со специальной прошивкой. В частности из исходной прошивки выброшено все что относится к передаче и телеграфу, добавлена поддержка всех КВ диапазонов, в том числе и вещательных, и отдельное меню для выбора диапазона.
Приемник питается от источника с напряжением 12в и потребляет 110мА вместе с синтезатором в режиме минимальной громкости и средней яркости дисплея. При отключенном дисплее потребление уменьшается до 95мА.
Проведено измерение динамического диапазона. Измерение проводилось при отключенной АРУ путем подключения на вход кварцованного двухтональника, измерения уровня сигнала на выходе, подключения ГСС с калиброванным выходом и уравнивания амплитуды ГСС с уровнем интермодуляционного продукта (подробнее о измерении IMD).
Подаче на вход двухтонового сигнала частотой 7050kHz с разносом 10kHz и уровнем -8dBm на выходе приемника наблюдался сигнал эквивалентный подаче на вход однотонового сигнала с уровнем -80dBm. Это позволяет вычислить точку перехвата третьего порядка по входу приемника IIP3 = (-8) + ((-8) - (-80))/2 = +28dBm. Чувствительность тракта без УВЧ не хуже 1uV (MDS=-117dBm) что дает нам рассчетный динамический диапазон DR3 = (28 - (-117))*2/3 = 96.6dB.
73! UR5FFR ex UB5-070-177
