Неделю разбирательства с SigmaDSP и в целом приемник работает. Реализован метод Уивера (Weaver) и адаптивная двухконтурная АРУ, которая корректирует усиление чтобы выдержать заданный ДД сигналов от шумовой дорожки до порога срабатывания АРУ. Метод Уивера выбран потому, что в отличии от классического фазового метода у него при дисбалансе каналов не ухудшается подавление нерабочей боковой полосы. а лишь ухудшается разборчивость в самом канале приема.
Пока вся схема потребляет чуть более 50% ресурсов DSP.
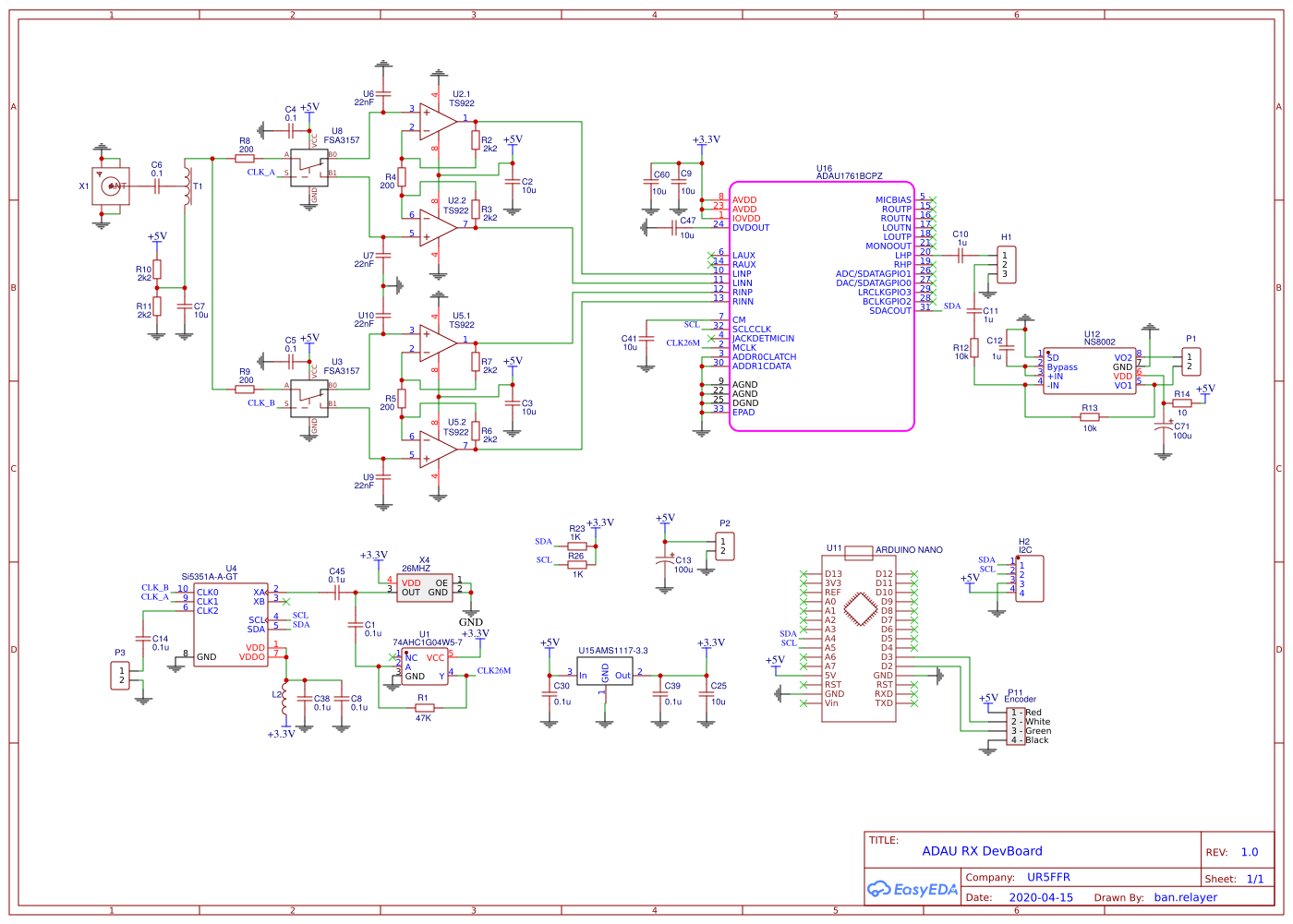
Схема приемника достаточно простая. Квадратура формируется с помощью Si5351. Загрузкой управляет Arduino Nano. Подключены механический энкодер и I2C OLED для отображения частоты настройки и S-метра
Запись вечернего эфира на 40ке. Начиная с 3й минуты - несколько станций с ломовым уровнем. АРУ отрабатывает без хлопков и артефактов
Проект SDR с DSP на ADAU1761
Re: Проект SDR с DSP на ADAU1761
Добрый вечер. Решил в сигма студио повторить проект-но не выходит!
А вы можете дать файл проекта. Очень хочу повторить. Или он закрытый?
А вы можете дать файл проекта. Очень хочу повторить. Или он закрытый?
Re: Проект SDR с DSP на ADAU1761
Отправил вам на почту. Проект еще сырой и будет дорабатываться.
Re: Проект SDR с DSP на ADAU1761
Спасибо огромное. Буду пробовать.
Re: Проект SDR с DSP на ADAU1761
Тактирование адау идет от опорника сишки, поэтому если у вас не 26МГц то надо пресчитать PLL в проекте адау. С буфером клока на U1 тоже были какие-то странности, вроде я ему полпитания на вход дал с делителя а резистор R1 убрал.
Re: Проект SDR с DSP на ADAU1761
Добрый день. Вчера только схему собрал-вечером буду запускать.
А если на MKLK adau подать 26мгц прямо с si? Не от буфера от генератора?
А если на MKLK adau подать 26мгц прямо с si? Не от буфера от генератора?
Re: Проект SDR с DSP на ADAU1761
Можно и от SI напрямую. И осторожнее с NS8002 - китайцы продают 30% брака
По питанию защиту ставьте. При запуске динамик не подключайте. Некоторые в КЗ уходят. Некоторые просто не работают. Критерий - потребление тока порядка пару ма без сигнала и на выходе полпитания на обоих выходах.

Re: Проект SDR с DSP на ADAU1761
У меня такой нет, буду на Lm386. А на сколько точный сдвиг 90гр.
Получается с si? Я делаю на ac574(может зря?)
Получается с si? Я делаю на ac574(может зря?)
Re: Проект SDR с DSP на ADAU1761
Я не проводил измерения. Но в алгоритме Уивера дисбаланс приводит к ухудшение внутри канала. По хорошему надо бы адаптивную компенсацию дисбаланса. Но это буду позже заниматься
Re: Проект SDR с DSP на ADAU1761
И самое главное пока не забыл
Между входами адау и выходами операционников ОБЯЗАТЕЛЬНО поставить разделительные конденсаторы 1u
