Согласование каскадов с ОЗ

Post Reply
Улугбек
Posts: 2
Joined: 25 Sep 2012, 10:53
Позывной: UK8AFV

Согласование каскадов с ОЗ

Post by Улугбек »

Здравствуйте, Андрей!
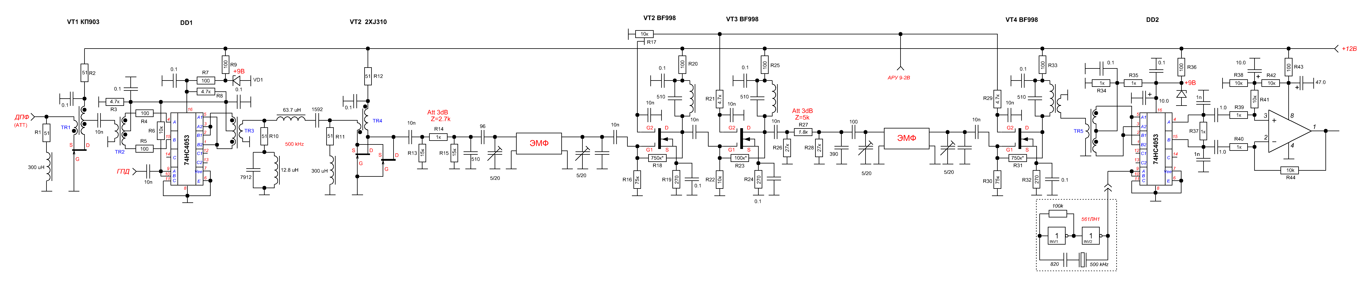
Передо мной встала задача оптимального согласования предварительного УПЧ 500 кГц (КП903 или 2хJ310 ток стока ок. 40-45 мА, общий затвор, малошумящая ООС через доп. обмотку (схема Нортона)) с ЭМФ Z in/out 75 кОм. Согласование предполагается сделать при помощи ёмкостного делителя. Но для этого требуется знать выходной импеданс схемы, и в этом загвоздка! Последовательное согласование через малую ёмкость сделать было бы проще, но Илья RW3FY писал, что в этом случае затухание больше.
Конечно, можно было бы особо не заморачиваться, и сделать согласование прикидочно, как, собственно, чаще всего и поступают, но хотелось бы некоторой оптимизации согласования :) .
Посмотрел Ваши схемы на предмет определения Z out, но вот в первом и четвёртом постах схемы на BF247 имеют одинаковый режим по постоянному току, но в первом случае транс в стоке 4:1, во втором же 16:1 при Z in/out 50 Ом. Так какое же всё-таки выходное сопротивление схем? Как его можно определить - аналитически или инструментальным измерением? И как это сделано у Вас?
Такой же вопрос предстоит решить и при согласовании УРЧ с миксом на 74НС4053.
В прицепе проект схемы RX на НЧ диапазоны, где, собственно, и предстоит решить эти задачи.
Буду рад любой консультации!
Успехов в конструировании!
Схему после просмотра можете убрать - чтобы не болталась "не в тему" :)
Кстати, Андрей, подскажите - может быть такие вопросы принято задавать в КУРИЛКЕ?
Attachments
Микс 74НС4053.GIF
UR5FFR
Site Admin
Posts: 2315
Joined: 21 Apr 2012, 22:00
Позывной: UR5FFR
Location: Odessa

Re: Согласование каскадов с ОЗ

Post by UR5FFR »

тема достаточно щекотливая. будем рассматривать самый обычный каскад с ОЗ без всяких там трансформаторных ООС. входное сопротивление каскада Rвх=1/g (g - крутизна в рабочей точке). в стоке у нас транс с соотношением витков 1:n (большее кол-во в сток, меньшее в нагрузку). тогда ПТ у нас работает на нагрузку Rн*n^2. коэф.усиления по напряжению каскада Кус=g*Rн*n^2
теперь займемся выходным сопротивлением. в даташитах есть такой параметр как выходной адмиттанс . обычно он составляет порядка 0,1 и меньше uS. обратная ему величина обычно обозначаемая Rd и есть выходное сопротивление нашего ПТ. лежит оно в диапазоне 10-100кОм. это вполне согласуется с тем фактом что на ПТ делают источники тока, которые и характеризуются высоким выходным сопротивлением.
чтобы привести выходное сопртивление к требуемому (что критично для согласования с КФ) можно поступить следующим образом - на выходе каскада с ОЗ параллельно нагрузке установить резистор с номиналом равным требуемому выходному сопротивлению.
при этом трансформатор будет влиять на коэф.усиления
ОЗ вых R.GIF
ОЗ вых R.GIF (9.7 KiB) Viewed 22293 times
по поводу используемых вами каскадов с трансформаторной ООС - мне кажется в случае применения ПТ их использование нецелесообразно. получите лишнюю головную боль с возбудами. да и входное/выходное сопротивление будет определяться уже в первую очередь параметрами трансформатора (кол-вом витков)
Post Reply