UR3IQH, copyright и copytheft

Locked
UR5FFR
Site Admin
Posts: 2315
Joined: 21 Apr 2012, 22:00
Позывной: UR5FFR
Location: Odessa

UR3IQH, copyright и copytheft

Post by UR5FFR »

Любой нормальный человек понимает что если он взял что-то чужое без разрешения - это воровство. И не суть важно что ты возьмешь - деньги, мобильник или ... разработанную конструкцию.
К сожалению Вячеслав UR3IQH из Донецка не смог пройти тест на нормальность. Даже со второго раза.

Началась история еще в прошлом году осенью - совершенно случайно на одном из форумов мне кинули ссылку на сайт UR3IQH, на котором он продает кит для сборки приемника RX998. Кит включает в себя детали и плату, которая не отличается от опубликованной мной. То есть UR3IQH взял готовую проверенную разработку и стал ее продавать. При этом он не счел нужным спросить моего разрешения на это, хотя на сайте явно указано что "Использование в коммерческих продуктах без разрешения автора запрещено".

Ситуация всплыла пару недель назад на форуме ur8lv, когда я совершенно прямо задал UR3IQH вопрос на каких основаниях он использует мои разработки без согласования со мной. Казалось бы хороший повод чтобы урегулировать это. Но со стороны UR3IQH я был обвинен в том что не читаю почту, в не любви к детям и прочих смертных грехах.
Закончилось это тем, что UR3IQH все комментарии удалил, так как они создают ему дурную репутацию и вредят бизнесу.

Но Вячеслав не учел что в интернете рукописи не горят. Вот собственно вся переписка

Как видно 18.03.2021 в своем ответе я потребовал чтобы UR3IQH прекратил продажу кита
Поэтому пользуясь случаем хочу отказать вам в праве коммерческого использования моих разработок. Надеюсь что в ближайшее время описание RX998 будет удалено с вашего сайта, а кит убран с продажи.
Прошло две недели. Кит с продажи не снят. Я имею все основания считать что UR3IQH тест на нормальность пройти не смог, и прикрываясь патриотизмом и любовью к радио на самом деле просто ворует разработки и зарабатывает на них деньги.
UR5FFR
Site Admin
Posts: 2315
Joined: 21 Apr 2012, 22:00
Позывной: UR5FFR
Location: Odessa

UR3IQH, copyright и copytheft

Post by UR5FFR »

На сайте UR3IQH появилась "отмазка"
* Но, поскольку автор с октября месяца не возражал, а идея запретить мне продавать наборы по каким-то признакам (мне понятным) возникла сейчас в марте, то оставляю за собой право распродать то, на что потрачены деньги, а потом уберу информацию о продаже наборов для сборки. Считаю так будет справедливо, как говорится, после драки кулаками не машут".
Автор не должен бегать за вами и что-то вам запрещать. У вас должна быть своя голова на плечах, который вы думаете и понимаете что нарушаете условия использования конструкции.
Хочу напомнить что для того чтобы связаться с автором и урегулировать вопросы использования есть множество способов. Из самых очевидных - почта и этот форум. Вы за полгода не воспользовались ни одним из них. Поэтому ваши рассуждения о "справедливости" - ниочем. Вы продаете ворованное. Или распродаете. Сути это не меняет.

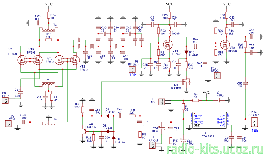
PS И кстати о перепечатке и нарушении прав. На сайте UR3IQH размещена схема приемника, которую он просто взял с этого форума, обрезал "лишнее" на его взгляд, где был мой позывной. И напечатал поверху URL своего сайта. Браво Вячеслав. Цинизм просто зашкаливает

Оригинал

Image

Копия
RX998-2.2.png
UR5FFR
Site Admin
Posts: 2315
Joined: 21 Apr 2012, 22:00
Позывной: UR5FFR
Location: Odessa

Re: UR3IQH, copyright и copytheft

Post by UR5FFR »

К сожалению UR3IQH так и не понял в чем состоит суть авторских прав и почему нельзя брать чужую картинку и лепить сверху на нее свой копирайт. Пришлось писать жалобу хостеру, после чего информация таки была удалена с сайта.
UR5FFR
Site Admin
Posts: 2315
Joined: 21 Apr 2012, 22:00
Позывной: UR5FFR
Location: Odessa

Re: UR3IQH, copyright и copytheft

Post by UR5FFR »

Интересно что на доске объявлений qrz.ru объявление о продаже кита для сборки RX998 все еще висит. Похоже что для UR3IQH деньги совершенно не пахнут, и на нарушение авторских он ложил с прибором. В общем то что я писал на одном форуме еще год назад - дыра и ее типичные обитатели.
Locked