Трансивер DragonFly (Стрекоза)

Post Reply
UR5FFR
Site Admin
Posts: 2332
Joined: 21 Apr 2012, 22:00
Позывной: UR5FFR
Location: Odessa

Трансивер DragonFly (Стрекоза)

Post by UR5FFR »

Простой тракт с высокой ПЧ. КФ типа QER. TA7358 в нестандартном включении.
Чувствительность (SSB 3kHz) - 0.7мкв
ДД около 90дб
Выход в режиме TX - 100-200мв
Схема еще в "работе" и вариант не окончательный
schematic.GIF
модель QER КФ в формате RFSimm99
QER Ladder Filter 8MHz.zip
(2.28 KiB) Downloaded 4184 times
UR5FFR
Site Admin
Posts: 2332
Joined: 21 Apr 2012, 22:00
Позывной: UR5FFR
Location: Odessa

DragonFly 2.1

Post by UR5FFR »

Решил поднять эту конструкцию и немного навести марафет как говориться. Схема была заново с нуля отмакетирована. Вот как это выглядело (слабонервным лучше не смотреть :) )
DSC05039.jpg
DSC05039.jpg (305.57 KiB) Viewed 86790 times
Было опробовано несколько разных схемотехнических решений для различных узлов. Среди них были и достаточно экзотические, как например УНЧ на регулируемом стабилизаторе TL431 с Кус=60дБ. При этом общая концепция построения тракта не менялась - реверсивный смеситель+УПЧ и раздельные тракты RX/TX после кварцевого фильтра.

Следующим этапом было проектирование печатки. Тут я заодно решил освоить передовые облачные технологии и все проектирование печатки сделал в веб-приложении EasyEDA. В принципе все оказалось достаточно просто. Авторазводка там конечно ни к черту, но вручную разводить удобно, свои компоненты делать достаточно просто, база готовых компонент огромная.

После ЛУТ получилось вот такое вот изделие
DSC05042.jpg
DSC05042.jpg (259.18 KiB) Viewed 86790 times
Т.к. дырки я сверлить жутко не люблю, да и вообще считаю излишним, то плата была спаяна "планарным" монтажом. То есть все детали напаяны со стороны дорожек. Обратная сторона "залита" землей.
DSC05113.jpg
DSC05113.jpg (313.39 KiB) Viewed 86790 times
Плата заработала практически сразу - час убил на то чтобы найти не установленную перемычку после чего все завелось без особых подстроек. Тем более настраивать в схеме особо нечего.
Собственно сама схема DragonFly 2.1
schematic_DragonFly_2_1.GIF
Первый смеситель трансивера и каскад, следующий за ним - достаточно критичные звенья. Поэтому применен смеситель на коммутаторе FSA3157 - сейчас эта микросхема более доступна чем пять лет тому назад и легко покупается на aliexpress. Делитель R8R9 формирует смещение на ключах для снижения интермодуляционных искажений. Далее сигнал поступает на реверсивный каскад на VT4. В режиме приема он работает по схеме с общим затвором, что по во первых формирует "правильную" нагрузку для смесителя с постоянным импедансом, а во вторых обеспечивает хорошую развязку смесителя от остального тракта. Транзисторы применены две штуки 2SK241, включенные параллельно. Крутизна одного транзистора составляет около 10мА/В. Соответственно крутизна двух - 20мА/В, а входное сопротивление каскада по схеме с ОЗ равно 1/S=1/0.02=50 Ом.

Дальше сигнал поступает на кварцевый фильтр. Сделан он на кварцах на частоту 9,803 MHz по схеме QER. Кварцы были куплены на алиэкспрессе пакетиком 50 штук. Из пакетика были взяты первые попавшиеся 8 кварцев и распаян на макетке фильтр. После чего контролируя АЧХ анализатором подобрал емкости для получения требуемой полосы и сопротивление нагрузки для минимальной неравномерности в полосе пропускания. В итоге получил фильтр с неравномерностью АЧХ менее 2дБ, что меня полностью устроило.

После КФ стоит каскад УПЧ на VT6. Нагрузкой каскада является входное сопротивление смесителя TA7358 (порядка 3кОм). Усиление каскада составляет не менее 20дБ. Цепь VD6R22VT7 используется для АРУ. Продетектированный в TA7358 сигнал усиливается и фильтруется в УНЧ на сдвоенном ОУ NE5532. На одном ОУ собран усилитель с Кус~=60дБ, на втором - активный ФНЧ. Для питания ОУ используется 12в, а смещение по постоянному току формируется автоматически на выходе смесителя, т.к. он питается от 6в.

После ФНЧ сигнал подается на оконечный усилитель на TDA7052A. Это позволяет обойтись без блокировочных конденсаторов при подключении телефонов/динамика и легко реализовать режим отключения оконечного УНЧ при передаче.

Система АРУ выполнена не совсем традиционно. Диод VD6 работает в режиме управляемого сопротивления. При увеличении уровня сигнала выпрямленное напряжение на C28 растет и VT7 начинает открываться. При этом через цепочку VD6R22VT7 начинает протекать ток и каскад УПЧ на VT6 снижает усиления, т.к. работает не на высокое входное сопротивление смесителя а на динамическое сопротивление диода. Глубина регулировки составляет не менее 70дБ. Несмотря на простоту схема достаточно хорошо работает и не создает заметных на слух искажений, т.к. регулировка осуществляется по ВЧ. В то же время режим работы УПЧ по постоянному току при такой АРУ остается неизменный. Что так же положительно сказывается на искажениях тракта.

В режиме передачи сигнал с электретного микрофона поступает на смеситель TA7358 (верхний по схеме). Резистором R18 осуществляется его балансировка по максимальному подавлению несущей. После формирования DSB-сигнала он усиливается транзистором VT5 и поступает на ограничитель на диодах шоттки VD4VD5. Цель ограничителя - убрать резкие пики речевого сигнала. При этом тембр речи еще существенно не меняется. По моим оценкам ограничитель понижает пик-фактор речевого сигнала на 6-10дБ.

Далее сигнал отфильтровывается в КФ и поступает на реверсивный каскад на сдвоенном VT4, который в режиме передачи работает по схеме истокового повторителя. После смесителя сигнал подается на выход основной платы трансивера. Амплитуда сформированного сигнала на выходе порядка 70-100мВ.

На транзисторах VT1VT2VT3 собрана схема управления RXTX. За основу взято решение используемое в трансивере SW20xx. В режиме передачи на вход TX подается положительное напряжение в диапазоне от 2 до 12в.

Детали

Трансформаторы T1T2 намотаны на кольцах 1500НН. T1 содержит 8 витков скруткой в три провода, T2 - 8 витков скруткой в два провода. Дроссели стандартные индуктивностью 100uH.

Резисторы R12R14 должны быть равны сопротивлению примененного КФ. При использовании топологии QER сопротивление КФ на частоты 8-10МГц получается в районе 150-300 Ом. Применение "классических" лестничных фильтров с высоким сопротивлением порядка единиц кОм в данной схеме допустимо ТОЛЬКО при согласовании КФ к импедансу 200-300 Ом. Лучше всего согласование выполнить Г-образными цепочками, рассчитанными с помощью RFSimm99.
КФ по схеме QER получается с нижней боковой - второй гетеродин должен находиться на его верхнем скате полосы пропускания

Транзисторы VT1, VT2, VT3, VT5, VT8 - любые кремниевые. VT5 с Ft не менее 200 MHz.

Диоды VD4, VD5 обязательно ВЧ шоттки. Подходят BAT42 или аналогичные. Из отечественных - КД923. Если таких нет то лучше вообще их не ставить или попробовать применить германиевые Д9. Кремниевые применять тут не имеет смысла т.к. напряжение сигнала не превышает 400мВ в пике и они просто не будут ограничивать сигнал, т.к. он почти в два раза ниже их порога открывания.

VD7, VD8 - любые ВЧ кремниевые. Подойдут 1N4148 или отечественные КД503, КД521 и т.п.

Для коммутации ВЧ-сигнала в режимах RX/TX используются коммутационные диоды VD1, VD2, VD3, VD6, VD9. Тут хорошо работают BA591, BAV17-BAV21, КД407, КД409. Если таких нет, то можно применить обычные 1N4148 или любые кремниевые ВЧ диоды. VD6 очень желательно все таки применить или коммутационный или p-i-n. Но и с обычным 1N4148 все тоже работает, но несколько уменьшается диапазон регулировки АРУ.
Я пробовал при макетировании разные типы диодов. В финальной конструкции использовал КД409.

TA7358 можно заменить на LA1185. Вместо NE5532 можно применить любые ОУ. Их коэффициент шума не критичен. FSA3157 можно заменить на 74LVC1G3157 - цоколевка у них совпадает, или другие коммутаторы. Можно применить даже 74HC4053, включив ключи параллельно, но при этом конечно несколько деградируют параметры тракта.

Печатная плата расшарена на сервисе EasyEDA. Там можно скачать как саму схему, так и печатку в различных форматах. Так же в атаче выложил полный комплект документации в формате pdf - схема, печатка, расположение элементов. Весь монтаж ведется со стороны дорожек. При монтаже обратите внимание на расположение выводов транзисторов. На плате присутствуют 4 перемычки - обозначены на листе с расположением деталей.

Настройка трансивера очень проста. В режиме передачи становимся на коллектор VT5 и подстроечным резистором R18 добиваемся минимума несущей при отсутствии сигнала на микрофонном входе. В режиме приема резистором R29 выставляется порог срабатывания системы АРУ. Чем меньшее значение тем большее усиление УНЧ и меньший порог срабатывания АРУ, что приводит к более "плоскому" эфиру. Рекомендуемое значение 30-100 Ом. При очень маленьких значениях резистора возможно самовозбуждение. Усиление УНЧ определяется соотношением резисторов R28/R29. Для более комфортной настройки Кус можно увеличить номинал R28 до 330кОм либо уменьшить номинал R29 до 150 Ом.
Далее регулятор громкости R33 выставляем в положение максимальной громкости (максимальное сопротивление - движок по схеме внизу) и подстроечным резистором R30 выставляем комфортный уровень громкости в телефонах.

В качестве ГПД использован синтезатор на Si5351 собственной конструкции. Частота второго гетеродина в режиме RX/TX формируются на разных выводах Si5351, что позволило избежать коммутации сигнала гетеродина.

Тракт достаточно уверенно работает с полноразмерной антенной вечером на 80м без аттенюатора, что говорит о высоких параметрах, обеспечиваемых ключевым смесителем и активным диплексером на ПТ.
Attachments
DragonFly.2.1.PCB.zip
(179.95 KiB) Downloaded 2923 times
UR5FFR
Site Admin
Posts: 2332
Joined: 21 Apr 2012, 22:00
Позывной: UR5FFR
Location: Odessa

Re: Трансивер DragonFly (Стрекоза)

Post by UR5FFR »

Провел оптимизацию и измерение основных параметров тракта. В процессе работ выяснилось что номинал R25 является критичным и его оптимальное значение, влияющее на Кус и чувствительность тракта, может варьироваться в зависимости от примененного экземпляра TA7358. На макетке у меня получился оптимум при 820 Ом. На плату была распаяна другая микросхема и оптимальное значение оказалось 560 Ом. При этом при 820 Ом Кус уменьшался на 8-9дБ. Номинал этого резистора имеет четкий максимум по Кус. При настройке тракта имеет смысл заменить его подстроечным или подобрать при настройке.
Так же для оптимизации шумовых характеристик вместо VT6 было поставлено два 2SK241 в параллель, что увеличило в два раза Кус УПЧ и снизило шумы тракта на 3-4дБ.

Общее устойчивое усиление тракта от входа до выхода предварительного УНЧ (C39R30) составляет не менее 107дБ.

MDS тракта равен -117dBm, NF=22dB, что дает чувствительность 1uV в SSB (3kHz) и 0.4uV (500Hz/ARRL). Динамический диапазон при испытании двухтональным генератором с разносом частот 50kHz покал динамический диапазон не хуже 85дБ.

Отдельно остановлюсь на КФ. По своей структуре это LSB фильтр т.е. он выделяет нижнюю боковую полосу. При этом второй гетеродин должен располагаться на верхнем скате фильтра. Измеренное подавление нерабочей боковой полосы в таком режиме составляет не хуже 56дБ. Если попробовать реверсировать боковую полосу перестраивая гетеродин на нижной скат для выделения верхней боковой полосы, то подавление нерабочей боковой ухудшается до 35дБ, что на мой взгляд является неприемлемым. Таким образом при приеме диапазонов 30м и выше гетеродин должен быть всегда выше частоты приема - при этом будет осуществляться вычитание частоты сигнала из частоты гетеродина и инверсия боковой частоты. При работе на 160/80/40м диапазонах гетеродин должен быть равен частота ПЧ минус частота принимаемого сигнала - при этом инверсии не будет. Это надо учитывать при проектировании ДПФ и ГПД/синтезатора.
UR5FFR
Site Admin
Posts: 2332
Joined: 21 Apr 2012, 22:00
Позывной: UR5FFR
Location: Odessa

Re: Трансивер DragonFly (Стрекоза)

Post by UR5FFR »

Эх, говорила мне мама - не ставь ширпотребовские компоненты в трансиверы. Заменил в приемном тракте смеситель на SA612. Схема почти не меняется - минус один резистор т.к. у 612й нагрузочный внутренний, плюс один блокировочный по одному из входов. Смещение для ОУ на выходе +5в вполне достаточно.
После такой замены усиления стало даже с избытком. Но что более важно - снизились шумы. В результате MDS=-124 dBm, чувствительность не хуже 0,5uV в режиме SSB. С одной стороны вроде как и нет никакого особого толку от этой чувствительности - на 80ке она избыточна, а на 15-10 ее может не хватить. Но динамика при этом подросла до 90dB, а это уже очень неплохо для такого простого аппарата.
UR5FFR
Site Admin
Posts: 2332
Joined: 21 Apr 2012, 22:00
Позывной: UR5FFR
Location: Odessa

Re: Трансивер DragonFly (Стрекоза)

Post by UR5FFR »

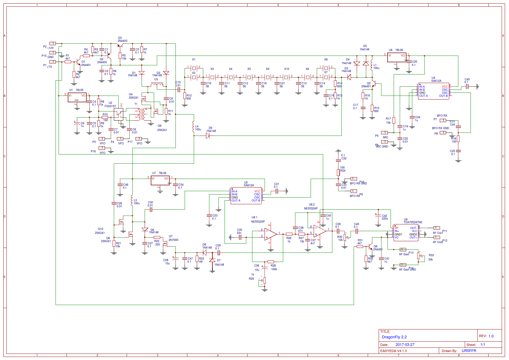
Полная схема версии 2.2
schematic_DragonFly_2_2.GIF
TA7358 заменена на SA612. "Обвязка" смесителей практически не изменилась. В приемном тракте убран резистор нагрузки смесителя т.к. SA612 содержит внутренние нагрузочные резисторы. Аналогично в передающем тракте убран нагрузочный дроссель. Диоды шоттки в ограничителе заменены на обычные кремниевые 1N4148 - амплитуды сигнала на выходе VT5 вполне достаточно для их работы. Цепи балансировки смесителя в тракте передачи убраны.

В кварцевом фильтре увеличено количество резонаторов до 10. Замеры подавления нерабочей (верхней) боковой следующие:
8 кристаллов - 57dB
9 кристаллов - 68dB
10 кристаллов - 79dB
При реверсировании боковой (т.е. использовании фильтра как USB с перестройкой гетеродина на нижний скат) подавление нерабочей боковой улучшилось до 60dB по сравнению с 35dB в 8ми кристальном фильтре.

После замены смесителя улучшились шумы тракта, что привело к росту чувствительности до 0,5 uV (SSB 3kHz, SNR=10dB). Динамический диапазон по интермодуляции третьего порядка составляет не менее 87dB.

Было проведено макетирование замены 2SK241. Варианты замены
2SK241-replace.GIF
2SK241-replace.GIF (5.7 KiB) Viewed 86610 times
В каскаде после первого смесителя на сдвоенном VT4 можно рекомендовать использовать J310. Достаточно использовать один транзистор с цепью автосмещения. При токе 20мА он имеет крутизну примерно 20мА/в, что обеспечивает согласование с ДПФ. Такая замена не приводит к изменению чувствительности и динамического диапазона тракта (были проведены соответствующие измерения). Применение в этом каскаде BF998 так же возможно, но вызовет ухудшение динамического диапазона, т.к. он работает при в двое меньшем токе стока.
В УПЧ (каскад на сдвоенном VT6) можно применить любую из замен на J310 либо BF998 - требования к динамике тут гораздо ниже.

Резистором R16 можно регулировать степень ограничения сигнала. Диоды VD4VD5 можно не устанавливать - в таком случае ограничения сигнала не будет. При этом резистор R16 можно исключить (заменить перемычкой) - это позволит получить максимальный уровень сигнала на выходе тракта.
UR5FFR
Site Admin
Posts: 2332
Joined: 21 Apr 2012, 22:00
Позывной: UR5FFR
Location: Odessa

Re: Трансивер DragonFly (Стрекоза)

Post by UR5FFR »

Развел печатку под версию 2.2. Доступна на странице проекта в EasyEDA. В финальной схеме увеличил номинал конденсатора в цепи АРУ C28 до 10uF (настоятельно рекомендую использовать танталовый или с низким ESR) и дополнительно зашунтировал его керамикой 0,1uF C47.
Схема
DragonFly-2_2.png
Полный комплект документации (схема+печатка+монтажка) в атаче. Печатка разрабатывалась для "бездырочного" планарного монтажа - все детали установлены со стороны дорожек. Присутствуют три перемычки (указаны на монтажке). Обратная сторона платы - земля и перемычки
Attachments
TRX DragonFly.2.2.zip
(281.45 KiB) Downloaded 3099 times
UR5FFR
Site Admin
Posts: 2332
Joined: 21 Apr 2012, 22:00
Позывной: UR5FFR
Location: Odessa

Re: Трансивер DragonFly (Стрекоза)

Post by UR5FFR »

Диод, используемый в цепи АРУ является достаточно критичным звеном. Требования к нему такие - минимальная емкость в закрытом состоянии и минимальное сопротивление в открытом. Провел серию измерений различных диодов в качестве регулирующего. На вход подавался сигнал с ГСС с уровнем от -110 dbV (~= 3 uV) до -40 dbV (10mV). Частота ГСС выставлялась таким образом чтобы получить сигнал НЧ с частотой 1кГц. Измерялось напряжение на выходе ФНЧ (в mV rms). Данные свел в табличку. Напряжения везде указаны эффективные (rms).
AGC-diodes.png
AGC-diodes.png (59.41 KiB) Viewed 85580 times
Оказалось что выбор КД409 был очень удачным - этот диод имеет лучшие характеристики среди испытанных. Практически не отстают от него переключающий (band-switch) диод BA591 и pin-диод BAR64. На удивление хорошие результаты показал КД510А. Так же неплохо при больших уровнях сигнала работает 1N4007 который имеет pin структуру несмотря на то что является выпрямительным.
Не оправдал надежд BAV21 хотя в даташите он упоминается как switching. Скорее всего он просто обычный импульсный. Обычные ВЧ диоды ведут себя примерно одинаково хуже в не зависимости от того шоттки это (BAT42, 1N60) или нет (1N4148, КД503, Д311).

Также были опробованы выпрямительные быстрые диоды КД212 и 1N5819, но в таблицу включать не стал т.к. их емкость приводит к существенному завалу сигнала при закрытом диоде. На практике применять их нецелесообразно.

Характеристики работы АРУ при использовании КД409 получились следущие: при изменении входного сигнала на 60dB выходной сигнал изменяется на 6dB. Порог начала работы АРУ выставлен примерно на уровне 5uV
UR5FFR
Site Admin
Posts: 2332
Joined: 21 Apr 2012, 22:00
Позывной: UR5FFR
Location: Odessa

Re: Трансивер DragonFly (Стрекоза)

Post by UR5FFR »

Плата трансивера в сборе
DSC05312.jpg
DSC05312.jpg (319.87 KiB) Viewed 84920 times
Dmitry
Posts: 5
Joined: 25 Mar 2019, 20:45
Позывной: UT4NJ

Re: Трансивер DragonFly (Стрекоза)

Post by Dmitry »

Вижу вы очень много времени уделили улутшению параметров этого трансивера. Хочу повторить эту схему, но только в качестве приёмника.
Если не тяжело, дайте свои рекомендации по поводу выполнения узла на транзисторе VT4, который у меня будет работать не в реверсивном режиме,а только в режиме RX. Какие элементы удалить из его окружения, а какие возможно добавить, что бы оптимизировать его работу в режиме приёма? Спасибо!
UR5FFR
Site Admin
Posts: 2332
Joined: 21 Apr 2012, 22:00
Позывной: UR5FFR
Location: Odessa

Re: Трансивер DragonFly (Стрекоза)

Post by UR5FFR »

Может проще сразу взять приемник чтобы не надо было ничего "выпиливать"? Например RX998 viewtopic.php?f=8&t=230
Post Reply