Схемные решения Raisin в качестве ПЧ для УКВ трансивера

PupkinAlex
Posts: 57
Joined: 05 Nov 2020, 09:19

Re: Схемные решения Raisin в качестве ПЧ для УКВ трансивера

Post by PupkinAlex »

Relayer wrote:
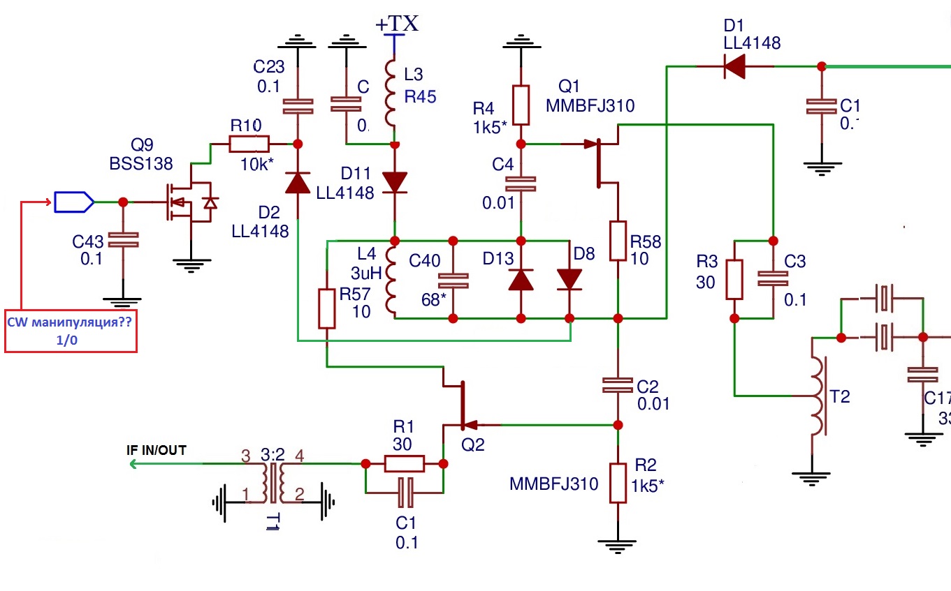
PupkinAlex wrote:2. как бы в крайний УПЧ (на Q1, Q2) ввести регулировку мощности ТХ? Причём не просто регулировку а с подачей на вход "регулятора" "трапеции" (для CW).
Диод D2 поключить к R58C2. Тоесть ару будет как alc работать. На вход подавать не сигнал ару (AGC) а сигнал ключевания. Постоянная времени R10C23 будет определять длительность спада/нарастания трапеции - ее надо будет только немного переделать. 10к+0,1u даст порядка 1мсек или меньше. Управление инверсное. Тоесть когда на затворе BSS138 плюс он открыт и сигнала не проходит. По затвору для открытия давать логиечский уровень 0/1 или выше вплоть до Uпит
Так?
cw_keying.jpg
В какую сторону двигаться в плане изменения постоянной времени R10C23 ? Увеличивать подбором С23 и R10 ?
И как реализовать режим QRP, если Q9 работает в режиме ключа ?
Кстати.. Совсем забыл - каким образом и в какую точку подавать сигнал CW с манипулируемого BFO (3-й выход сишки)?
Relayer wrote: Ну вот поэтому в схеме которую я давал стоит ОДИН балансный смеситель на диодах.
Это он? -
mixer_ADE.jpg
mixer_ADE.jpg (92.52 KiB) Viewed 7810 times
Relayer wrote:И ничего не надо коммутировать. Иначе слишком много деталей получается. А смеситель обязательно балансный должен быть по гетеродину иначе с такой низкой ПЧ у вас остатки гетеродина полетят прямиком в эфир
Так мои (ТХ) смесители тоже балансные, только активные. В 144 - на КП350, а в 432 - на ГТ341. Не знаю, "сколько в граммах", но подавление частоты гетеродина у них вполне удовлетворительное.
Relayer wrote:
PupkinAlex wrote:Для ТХ 432 смеситель аналогичного типа. Только выполнен на биполярных транзисторах (ГТ341).
Да выбросьте вы эту архаику. Копеешные BFR93 работают до 5 гигагерц. И гарантированно будут работать на частоте в 10 раз ниже.
Не исключаю, что к этому я в конечном итоге и приду, но на данный момент хотелось бы оставить, как есть.
Relayer wrote:
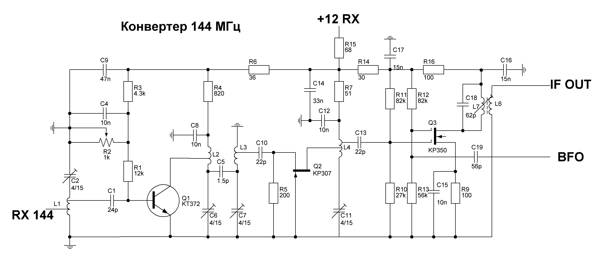
PupkinAlex wrote:В "конвертерах" 144 и 432 на выходе простейшие НЕбалансные смесители на одном транзисторе. Наверное, их тоже неплохо бы заменить?
Если речь идет о смесителях которые работают на прием то там не особо критично.
Именно так сейчас и сделано.
Вот схема "конвертера" 144 -
converter_144.JPG
И возвращаясь к
Relayer wrote:ОДИН балансный смеситель на диодах. И ничего не надо коммутировать.
Без кардинального изменения "УКВ узлов" трансивера никак не получается, т.к. "оригинальный вариант" у меня с раздельными трактами RX/TX..
Где в каждом находится свой смеситель.
И все они находятся в отдельных "коробочках", которые в случае с ОДНИМ реверсивным смесителем придётся "выбросить" и сочинять заново..
Чего на данном этапе модернизации мне очень бы не хотелось делать.. Ну не готов я ещё к этому!
Хочется следовать рекомендациям тов. Саахова - "Нее..ТАрапиться не надо! Главное - вернуть обществу полноценного гражданина!" :)

P.S. Может мне блок-схему оригинального варианта нарисовать, для более полного понимания моей "хотелки"?
С пометками узлов, подлежащих замене/модернизации.
UR5FFR
Site Admin
Posts: 2315
Joined: 21 Apr 2012, 22:00
Позывной: UR5FFR
Location: Odessa

Re: Схемные решения Raisin в качестве ПЧ для УКВ трансивера

Post by UR5FFR »

Да, лучше нарисовать т.к. непонятно к чему подключаем блок ПЧ
PupkinAlex
Posts: 57
Joined: 05 Nov 2020, 09:19

Re: Схемные решения Raisin в качестве ПЧ для УКВ трансивера

Post by PupkinAlex »

Вот как-то так выглядит "до того как"..
блок_схема_старая.JPG
Не подлежат замене на данном этапе след. узлы:
U2, U3, U4, U9, U10, U12, U13.
Отдельный момент с 432 МГц. - в проекте переход с "трансвертерного варианта" (432/144) на одно преобразование.
Отсюда, кроме проблемы с "низкой ПЧ", вылезает ещё и сложность с коммутацией.
Но рискнуть хочется. А вдруг?.. ;)

P.S. Все "U.." - это отдельные узлы (каждый на своей плате/коробочке).
Довольно удобно для модификации, которая собственно и происходила периодически.
Хотелось бы максимально сохранить эту "традицию", т.к. "шелудивые ручки" покою не дадут. :)

P.P.S. Решил уж сразу и проектное вИдение наваять.
блок_схема_проект.JPG
UR5FFR
Site Admin
Posts: 2315
Joined: 21 Apr 2012, 22:00
Позывной: UR5FFR
Location: Odessa

Re: Схемные решения Raisin в качестве ПЧ для УКВ трансивера

Post by UR5FFR »

А конверторы 144/432 что содержат кроме смесителей? Есть ли у них УВЧ/УПЧ каскады? Это для того чтобы оценить требуемое усиление и чувствительность по ПЧ входу
PupkinAlex
Posts: 57
Joined: 05 Nov 2020, 09:19

Re: Схемные решения Raisin в качестве ПЧ для УКВ трансивера

Post by PupkinAlex »

Relayer wrote:А конверторы 144/432 что содержат кроме смесителей? Есть ли у них УВЧ/УПЧ каскады? Это для того чтобы оценить требуемое усиление и чувствительность по ПЧ входу
Так вот же схема.
На 432 - аналогичный по структуре.
UR5FFR
Site Admin
Posts: 2315
Joined: 21 Apr 2012, 22:00
Позывной: UR5FFR
Location: Odessa

Re: Схемные решения Raisin в качестве ПЧ для УКВ трансивера

Post by UR5FFR »

Ну тогда все будет достаточно просто. Вам по сути надо раздельные вход/выход по ПЧ на плате. Сегодня/завтра нарисую
PupkinAlex
Posts: 57
Joined: 05 Nov 2020, 09:19

Re: Схемные решения Raisin в качестве ПЧ для УКВ трансивера

Post by PupkinAlex »

Relayer wrote:Вам по сути надо раздельные вход/выход по ПЧ на плате.
Совершенно верно. И "разбросать" эти входы/выходы по "потребителям".
Коммутацию, наверное, проще сделать с помощью реле? Есть РЭС-49 и РЭС-62.
Relayer wrote:Сегодня/завтра нарисую
Заранее благодарю!

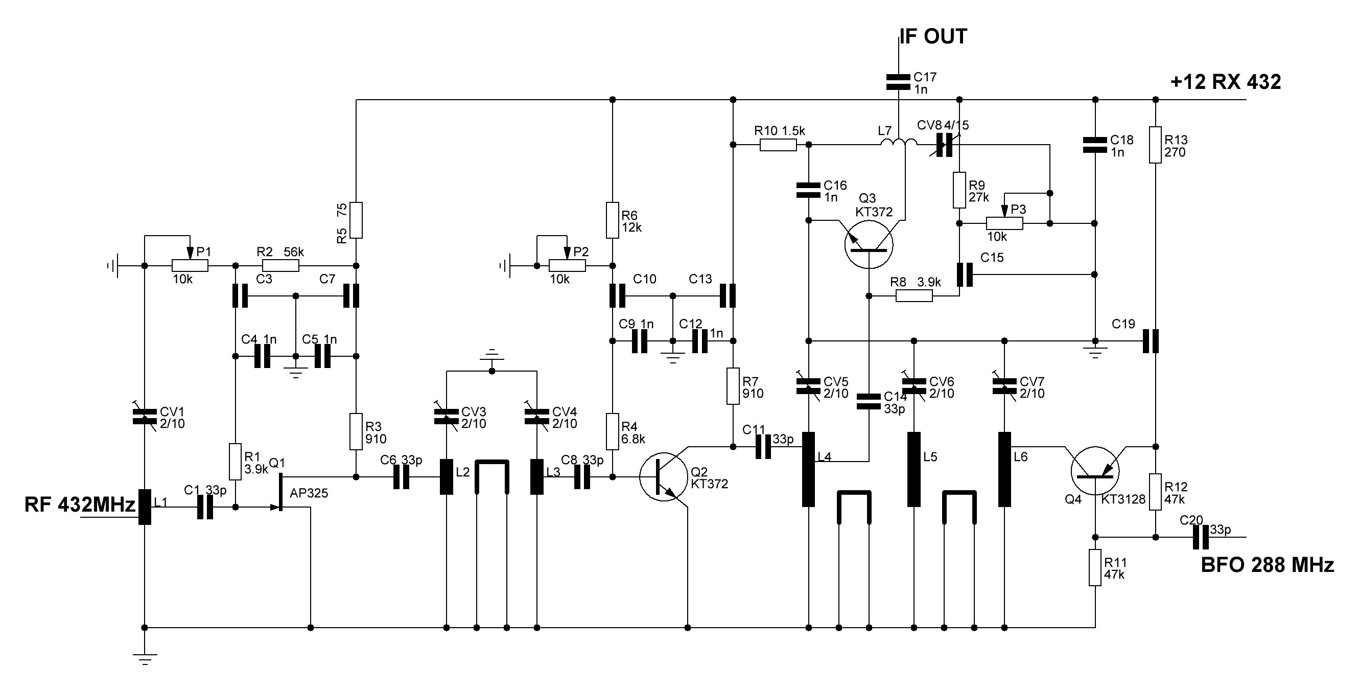
P.S. На всякий пожарный, нарисовал схему "действующего" конвертера на 432.
converter_432.JPG
Посмотрите, пожалуйста. Может какие рекомендации по нему будут?
Модифицировать этот конвертер однозначно придётся, т.к. вместо BFO 288 MHz, буду подавать VFO 421.. MHz.
Т.е. L5 и L6 будет необходимо изменить, ну и L7 тоже, т.к. в оригинале он на 144 MHz.
UR5FFR
Site Admin
Posts: 2315
Joined: 21 Apr 2012, 22:00
Позывной: UR5FFR
Location: Odessa

Re: Схемные решения Raisin в качестве ПЧ для УКВ трансивера

Post by UR5FFR »

Не-не, реле это не наш метод (с). Тем более в слабосигнальной части
PupkinAlex
Posts: 57
Joined: 05 Nov 2020, 09:19

Re: Схемные решения Raisin в качестве ПЧ для УКВ трансивера

Post by PupkinAlex »

Relayer wrote:Не-не, реле это не наш метод (с). Тем более в слабосигнальной части
Да я всеми руками только "ЗА"! Но, к сожалению, тут слегка слаб в коленках..
Приблизительно представляю, как такое реализовать (на диодах, наверное?), но весьма приблизительно..
Так-что, вся надежда на Вас, Андрей! ;)

Ещё кое-что необходимо уточнить.. В проекте блок схемы упустил три момента (дорисовал и выделил).
блок_схема_проект.JPG
1. В ПЧ надо куда-то завести сигнал CW от манипулируемого BFO (использую 3-й канал SI5351).
Он уже воплощён в железе и проверен.
2. Не понятно, где и каким образом логичнее реализовать режим QRP. Изначально он был реализован в смесителе 144 МГц на транзисторе Q6.
Но в свете грядущих перемен, его - и заодно и Q3 - вероятно там (в смесителе) не будет.
В смесителе на 432 это вообще не предусмотрено, т.к. в оригинале в него приходил уже "отредактированный" сигнал со смесителя 144..
Соответственно, в данный момент этот функционал "напрашивается" в ПЧ.
3. Куда заводить "трапецию" для CW, учитывая вышесказанное?
Изначально планировал подавать этот сигнал на вторые затворы смесителя ТХ 144, но подумал и отказался.
Во-первых, это (трапецеидальный уровень) вероятно будет приводить к разбалансу смесителя.
Во-вторых, "вторых затворов" нет в смесителе ТХ на 432.
Т.о. "трапеция" снова напрашивается в ПЧ..
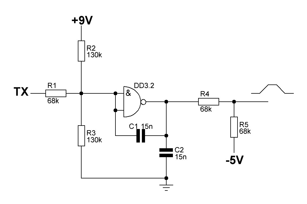
Кстати, собственно узел формирования трапеции уже реализован "в железе" и привязан к ПО.
Вот его схема -
trapezium.JPG
UR5FFR
Site Admin
Posts: 2315
Joined: 21 Apr 2012, 22:00
Позывной: UR5FFR
Location: Odessa

Re: Схемные решения Raisin в качестве ПЧ для УКВ трансивера

Post by UR5FFR »

Пока не заморачиваясь с ключеванием и трапециями вот такой набросок из проверенных каскадов
Raisin UHF 01.png
Raisin UHF 01.png (61.65 KiB) Viewed 7645 times
R1 равен характеристическому вашего КФ. R28 ограничивает ток через диоды. На прием работает каскад на Q1 по схеме с ОЗ. Входное около 50 ом. Усиление каскада примерно 12дб по напряжению.
На передачу двухкаскадный усилитель ОК+ОЭ. Кус регулируем R3. R19 определяет выходное сопротивление - при трансе T1 1+1 оно в 4 раза выше чем требуется (200ом для 50ом выходного). Если выдерживать выходное сопротивление непринципиально и нагрузкой каскада будет каскад с входным сопротивлением порядка 200-300ом то R19 можно исключить а T1 заменить на дроссель. L2L3L4 - обычные "полосатые" дросселя, индуктивность некритична (30-100uH). S9018 = BFR93. Вместо 2SC3357 можно тоже поставить BFR93 при этом снизив его ток до 20ма увеличив номинал R25 до 75ом. R20 - антипаразитный. В принципе можно и не ставить
Post Reply