Схемные решения Raisin в качестве ПЧ для УКВ трансивера
Re: Схемные решения Raisin в качестве ПЧ для УКВ трансивера
Ну если 3-4дб не проблема то в целом схема рабочая
-
PupkinAlex
- Posts: 57
- Joined: 05 Nov 2020, 09:19
Re: Схемные решения Raisin в качестве ПЧ для УКВ трансивера
Гм.. Вообще-то, это был вопрос (про 3 дб), а не утверждение.Relayer wrote:Ну если 3-4дб не проблема то в целом схема рабочая
Андрей, я не то что не уверен - я просто не знаю, много это, или нет в данном случае..
Единственно, что для моего понимания доступно, так это то, что это потери по напряжению VFO приблизительно в 1,5 раза.
А насколько это критично в моём случае - не представляю..
Ну нет у меня соответствующих знаний в этой области, всё на уровне наития..
А приобрести их на 7-м десятке, наверное уже просто не реально.. Вот и пристаю к знающим людям с дурацкими вопросами.
Вот хочу задать ещё один такой - если я вместо "электрокоммутатора" VFO применю реле (РЭС-49, например)?
На нём ведь тоже будут потери на 400 МГц. А какие? Сопоставимые, или нет?
Чтобы Вы посоветовали для этого участка "коммутатора"? Насколько я понимаю, это единственное узкое место его?
Да, вот ещё всё забываю спросить - какую частоту вы бы посоветовали для ПЧ?
Есть кварцы ("лодочки") на 11,0592 МГц и 9,216 МГц.
P.S. Андрей, Вы уж извините за мою - вероятно излишнюю - назойливость. Так уж "звёзды сошлись".
Ну просто невероятно сложно стало найти сейчас радиолюбителя, который САМ проектирует и воплощает в железо свои проекты.
Все стали банальными потребителями, которые на вопрос "как СДЕЛАТЬ" отвечают кратко - "КУПИ ГОТОВОЕ"..
Re: Схемные решения Raisin в качестве ПЧ для УКВ трансивера
Все правильно - 3дб - полтора раза. Насколько это будет критично в вашем случае - только паять и проверять.
Реле на 400МГц - тут тоже не совсем понятно. Ширпотреб всякий ставить надо с осторожностью - емкость контактов может привести к плохой развязке. Коаксиальные реле можно поставить если есть но они недешевые.
По ПЧ - мне больше нравится 9,216
Реле на 400МГц - тут тоже не совсем понятно. Ширпотреб всякий ставить надо с осторожностью - емкость контактов может привести к плохой развязке. Коаксиальные реле можно поставить если есть но они недешевые.
По ПЧ - мне больше нравится 9,216
-
PupkinAlex
- Posts: 57
- Joined: 05 Nov 2020, 09:19
Re: Схемные решения Raisin в качестве ПЧ для УКВ трансивера
Поразмыслил насчёт потерь в 3-4 db..
Проблема возможна только на одном "канале" коммутации, а именно - "выход" утроителя VFO.
И я так понимаю, нет никакой сложности скомпенсировать эти потери банальным увеличением Uвых утроителя.
Да ещё и не факт, что не придётся его (Uвых) уменьшать.
Я правильно мыслю?
Т.о. схему "коммутатора" можно смело запускать в реализацию. Так?
Или в ней есть ещё что-то, над чем надо поработать?
И ещё вопрос - чтобы Вы могли бы порекомендовать в качестве утроителя частоты?
Если использовать простейший вариант на транзисторах, не будет ли пролезания на выход утроителя 2-й гармоники?
Ведь с SI5351 вроде как "прямоугольник" выходит?
Получится ли в примитивном утроителе задавить 2-ю гармонику?
И ещё один момент не ясен до конца - какой уровень VFO необходимо получить на выходе утроителя?
С учётом тех самых 3-4 db потерь на коммутации?
Проблема возможна только на одном "канале" коммутации, а именно - "выход" утроителя VFO.
И я так понимаю, нет никакой сложности скомпенсировать эти потери банальным увеличением Uвых утроителя.
Да ещё и не факт, что не придётся его (Uвых) уменьшать.
Я правильно мыслю?
Т.о. схему "коммутатора" можно смело запускать в реализацию. Так?
Или в ней есть ещё что-то, над чем надо поработать?
И ещё вопрос - чтобы Вы могли бы порекомендовать в качестве утроителя частоты?
Если использовать простейший вариант на транзисторах, не будет ли пролезания на выход утроителя 2-й гармоники?
Ведь с SI5351 вроде как "прямоугольник" выходит?
Получится ли в примитивном утроителе задавить 2-ю гармонику?
И ещё один момент не ясен до конца - какой уровень VFO необходимо получить на выходе утроителя?
С учётом тех самых 3-4 db потерь на коммутации?
Re: Схемные решения Raisin в качестве ПЧ для УКВ трансивера
Тут главное ADG не перегрузить - больше 5в пик-пик по входу ей давать не надо. Утроитель не порекомендую, но выход сишки прямоугольник и он сам по себе уже содержит третью гармонику с достаточно высоким уровнем. Я бы сразу завел на фильтр и отфильтровал ее, а потом усили до нужного уровня
-
PupkinAlex
- Posts: 57
- Joined: 05 Nov 2020, 09:19
Re: Схемные решения Raisin в качестве ПЧ для УКВ трансивера
Т.е. выход сишки "напрямую" на пассивный фильтр? Типа так - ?Relayer wrote:..выход сишки прямоугольник и он сам по себе уже содержит третью гармонику с достаточно высоким уровнем. Я бы сразу завел на фильтр и отфильтровал ее, а потом усили до нужного уровня
Re: Схемные решения Raisin в качестве ПЧ для УКВ трансивера
Типа так только между сишкой и фильтром поставить последовательный контур на третью гармонику. Тогда на основной частоте сишка будет нагружена на высокий импеданс, а третья гармоника уйдет в фильтр
-
PupkinAlex
- Posts: 57
- Joined: 05 Nov 2020, 09:19
Re: Схемные решения Raisin в качестве ПЧ для УКВ трансивера
Что-то не могу сообразить, как это будет выглядеть на схеме..Relayer wrote:.. между сишкой и фильтром поставить последовательный контур на третью гармонику.
Так? -
Re: Схемные решения Raisin в качестве ПЧ для УКВ трансивера
Да, только конденсатор который ближе к сишке не нужен
-
PupkinAlex
- Posts: 57
- Joined: 05 Nov 2020, 09:19
Re: Схемные решения Raisin в качестве ПЧ для УКВ трансивера
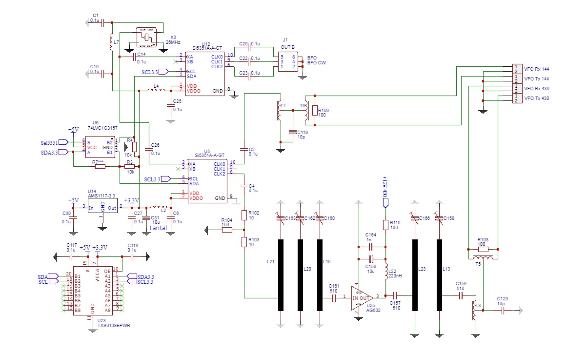
Поразмыслив и посоветовавшись с коллегами УКВ-конструкторами, решил всё же отказаться от применения коммутатора на ADG.
Плюс к этому отказался от генерации VFO и BFO на одной SI5351, решился замахнуться на две.
В итоге родилась следующая схема - В результате вылезла проблема - как мне всё это "хозяйство" прикрутить к "старой" версии синтезатора?
Платы CPU, клавиатуры и VFO/BFO уже реализованы в железе, а собственно синтезатор и особенно "блок управления" мною очень "изуродован" в коде под свои хотелки, но под версию с одной сишкой...
Плюс ко всему - насколько я понял из описания, схемы и кода - "двухсишная версия" синтезатора категорически не предусматривает наличие потенциометра RIT и 7-кнопочной клавиатуры..
Андрей, подскажите пожалуйста, какие варианты проще реализовать в коде под мою ситуацию?
Попытаться "всунуть" управление второй сишкой в "мой" код, или перенести мои хотелки в код новой версии?
P.S. Никак не могу понять вот этот комментарий в коде -
Плюс к этому отказался от генерации VFO и BFO на одной SI5351, решился замахнуться на две.
В итоге родилась следующая схема - В результате вылезла проблема - как мне всё это "хозяйство" прикрутить к "старой" версии синтезатора?
Платы CPU, клавиатуры и VFO/BFO уже реализованы в железе, а собственно синтезатор и особенно "блок управления" мною очень "изуродован" в коде под свои хотелки, но под версию с одной сишкой...
Плюс ко всему - насколько я понял из описания, схемы и кода - "двухсишная версия" синтезатора категорически не предусматривает наличие потенциометра RIT и 7-кнопочной клавиатуры..
Андрей, подскажите пожалуйста, какие варианты проще реализовать в коде под мою ситуацию?
Попытаться "всунуть" управление второй сишкой в "мой" код, или перенести мои хотелки в код новой версии?
P.S. Никак не могу понять вот этот комментарий в коде -
т.к. дальше идёт// управление RIT потенциометром 0..5в на аналоговый вход. при работе с двумя Si5351 A7 используется для их переключения а RIT управляется валкодером (KEYPAD_6)
И при чём тогда тут А7, если PIN_SELECT_SI5351 A3??#ifdef VFO_SI5351_2
#ifdef PIN_IN_RIT
#error KEYPAD_7 cant be used with two SI5351
#endif
#define PIN_SELECT_SI5351 A3
#endif