Посмотрел, спасибо. Но мне больше нравится идея с диодным шифратором. Буду думать, как "развернуть" ножки "вспять" и повесить на сочетание логических уровней на них диапазоны.
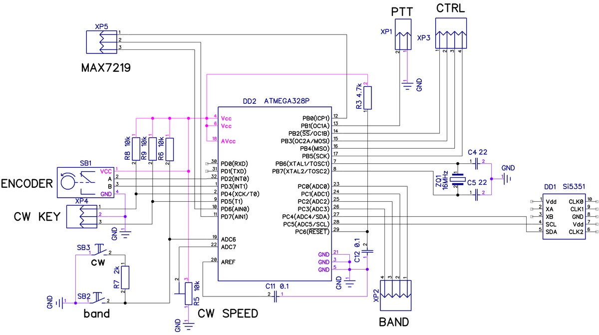
Еще вопросик: начал переводить схему в DipTrace и столкнулся с тем, что не очень понятна распиновка приведенной в начале сообщения схемы ArduinoProMini. Смутила как внешняя нумерация выводов (включая номера 33, 34 35 ), так и внутренняя: где-то просто цифровые номера, где-то это адресная шина... Поискал в интернете такое соответствие и не нашел. Можно ли взглянуть на Ваш вариант электрической схемы этого модуля? И как описаны ножки в программе? Применительно к корпусу микросхемы или применительно к этой странной нумерации?
Вопросы по NanoVFO
-
криворукий
- Posts: 49
- Joined: 02 Sep 2020, 20:22
- Позывной: none
Re: Вопросы по NanoVFO
Smurr, добрый день.
На схеме указано U1 ARDUINO ProMini,т.е. распиновка полностью соответствует. В программе описаны цифровые и аналоговые выходы и входы ардуино, потому как используется ARDUINO IDE.
Ещё думаю, что в 168 мегу программа (в том виде какая она сейчас) не влезет, т.к. Андрей добавлял новые версии прошивки.
На схеме указано U1 ARDUINO ProMini,т.е. распиновка полностью соответствует. В программе описаны цифровые и аналоговые выходы и входы ардуино, потому как используется ARDUINO IDE.
Ещё думаю, что в 168 мегу программа (в том виде какая она сейчас) не влезет, т.к. Андрей добавлял новые версии прошивки.
Re: Вопросы по NanoVFO
Правильно ли я понял изначальную схему? Долго расшифровывал, картинка в сообщении все равно не совпадает с оригиналом.
Re: Вопросы по NanoVFO
Я бы вам рекомендовал взять Arduino Nano за основу. По пинам они совместимы, но у nano есть usb порт на борту, что упростит программирование.
Re: Вопросы по NanoVFO
Благодарю, но меня самоё по себе "синие платки" мало интересуют. Что есть платка? Это микросхемка на кусочке текстолита. А зачем мне лишние, негабаритные кусочки текстолита, если я могу на такого же размера платке свей конструкции собрать все необходимое, включая всю эту "ардуину"? Иносказательно: модули мне неинтересны никак, мне интересна микросхема с них. А программирую я только по ICSP или вообще тащу микросхему на программатор нормальный, если вдруг SPIEN слетает (бывает такое с атмегами, да). USB и все эти "загрузчкики" - баловство сплошное.UR5FFR wrote:Я бы вам рекомендовал взять Arduino Nano за основу. По пинам они совместимы, но у nano есть usb порт на борту, что упростит программирование.
Дык, что там со схемкой-то моей, кто подскажет? Правильно ли ножки назначил, по фен-шую ли? Время идет, пора уже макет собирать начинать, хотя MAX7219 еще когда приедет... Или кто, может, монтажной схемкой поделится? Я бы отрисовал по монтажке фактическую принципиальную схему.
Re: Вопросы по NanoVFO
Ну если вы не испытываете трудностей с программированием через ISP то наложить схему внутренностей промини на схему синтеза для вас должно быть проще простого
Может вы и программировать умеете? Просто стесняетесь признаться 
Re: Вопросы по NanoVFO
Программирование по ICSP это не то же, что программирование на СИ, зачем так передергивать. Просто ICSP прописана и рекомендована производителем, а USB, плавно переходящий в COM, и каким-то образом относящийся к программированию - это... изыск, скажем политкорректно
Ну а слетающие фьюзы на ардуинах боюсь даже подумать, как именно"лечатся"... 
Касаемо схемы: я ее накладывал, но то ли я совсем тупой, то ли изначальная схема подключения "промини" в синтезаторе имеет какие-то оригинальные особенности, не позволяющие однозначно разобраться, какая же ножка имеется в виду. Может, с непривычки: я от ардуин стараюсь в принципе держаться подальше, но тут выбирать не приходится, схема зацепила основательно. Поэтому и хочется доразобраться, но пока не очень получается. Может, как автор, поможете? Или "монтажкой" поделитесь?
Тут, вроде, сложностей быть не должно, чай не с "галетнииком" пристаю, писать-преписывать ничего не нужно, просто пояснить за схемку чуть.
Касаемо схемы: я ее накладывал, но то ли я совсем тупой, то ли изначальная схема подключения "промини" в синтезаторе имеет какие-то оригинальные особенности, не позволяющие однозначно разобраться, какая же ножка имеется в виду. Может, с непривычки: я от ардуин стараюсь в принципе держаться подальше, но тут выбирать не приходится, схема зацепила основательно. Поэтому и хочется доразобраться, но пока не очень получается. Может, как автор, поможете? Или "монтажкой" поделитесь?
Re: Вопросы по NanoVFO
А-а, кажись, дошло: берем "промини" из картинки камрада "криворукого", поворачиваем ее на 90 градусов влево и прикладываем в авторскую схему. Внутрь квадратика "промини" в авторской же схеме не смотрим, считаем ножки по фактическому счету, по 12 с каждой из двух сторон. А4, А5, А6 и А7 вынесены отдельно, потому что расположены не по фен-шую. Так ли?
Re: Вопросы по NanoVFO
Вообще то в схеме синтезатора платка промини с 12ю выводами с каждой стороны
В атаче схема промини
В атаче схема промини
- Attachments
-
- Arduino-Pro-Mini-schematic.pdf
- (59.12 KiB) Downloaded 725 times
Re: Вопросы по NanoVFO
Ну, постепенно становится понятней. Завтра перерисую в DipTrace с учетом этой информации.