QRP PA 4*КТ646, 12в, 2-4вт, 1..30MHz

Post Reply
UR5FFR
Site Admin
Posts: 2316
Joined: 21 Apr 2012, 22:00
Позывной: UR5FFR
Location: Odessa

QRP PA 4*КТ646, 12в, 2-4вт, 1..30MHz

Post by UR5FFR »

толчком для разработки схемы послужила конструкция http://www.phonestack.com/farhan/jbot.html
т.к. 2N2218 у нас зверь редкий, то выбор пал на отечественный КТ646. по параметрам они достаточно близки. только у КТ646 входная емкость (90пф) в три раза выше чем у 2N2218 (<30пф).
полученная ачх имеет четко выраженный завал после 10-12МГц. приведены мощности на выходе полученные при одинаковой амплитуде входного сигнала. больше не дает ГСС
Attachments
УМ КТ646.GIF
УМ КТ646.GIF (13.91 KiB) Viewed 56844 times
UR5FFR
Site Admin
Posts: 2316
Joined: 21 Apr 2012, 22:00
Позывной: UR5FFR
Location: Odessa

Re: QRP PA 4*КТ646/12в/1-2вт

Post by UR5FFR »

завал ачх есть следствие входной емкости КТ646. согласно даташита она составляет 80пф. т.к. транзисторы включены в параллель, то входная емкость удваивается. RFSimm99 показывает 10дб спад на 30мгц по отношению к 3мгц, что полностью совпадает с практическими результатами измерений. модель входной цепи одного плеча:
646inp.gif
646inp.gif (3.14 KiB) Viewed 56854 times
если понизить сопротивление источника в цепи базы до 25ом и поставить LC цепочку то моделировщик утверждает что будет абсолютно плоская ачх до 30мгц
646inp_2.gif
646inp_2.gif (3.92 KiB) Viewed 56854 times
т.к. у нас еще есть емкость коллектора 10пф, то неплохо бы иметь подъем ачх в области 30мгц римерно на 3дб
646inp_3.gif
646inp_3.gif (4.45 KiB) Viewed 56854 times
и более простой вариант линеаризации ачх (без подъема в области 30мгц). по сравнению с вариантами на LC звене проигрывает 6дб в Кпер
646inp_4.gif
646inp_4.gif (4.06 KiB) Viewed 56853 times
UR5FFR
Site Admin
Posts: 2316
Joined: 21 Apr 2012, 22:00
Позывной: UR5FFR
Location: Odessa

Re: QRP PA 4*КТ646/12в/1-2вт

Post by UR5FFR »

сделал простой вариант коррекции ачх без индуктивностей (самая последняя схема из пред поста). изменилось соотношение витков во входном трансформаторе, добавились цепи коррекции. ачх без завалов в диапазоне 1..21мгц. начиная с 21мгц начинается завал который на 30мгц достигает величины 3дб (1.5 раза).
Attachments
УМ КТ646.GIF
УМ КТ646.GIF (14.08 KiB) Viewed 56843 times
UR5FFR
Site Admin
Posts: 2316
Joined: 21 Apr 2012, 22:00
Позывной: UR5FFR
Location: Odessa

Re: QRP PA 4*КТ646, 12в, 4вт, 1..30MHz

Post by UR5FFR »

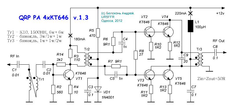
немного подправил "по месту" цепи коррекции. устранил завал выше 21мгц. добавил предварительный каскад работающий в классе А с током покоя 180ма. при меньших токах наблюдается искажение синуса на выходе при мощностях больше 3вт. общий ток покоя усилителя составил 330ма. максимальная выходная мощность - 4вт. дальше начинается компрессия и искажения. АЧХ линейна до 30мгц. Кус по напряжению составляет 26дб
склонности к самовозбуду не отмечено. линейность хорошая - следствие использования ООС во всех каскадах и сравнительно невысоком Кус
при макс выходной мощности в 4вт ток потребления 0,85А. КПД выходного каскада 50%, всего усилителя - 40%.
транзисторы работают в достаточно щадящем режиме - ток коллектора в три раза меньше предельного. пара транзисторов в каждом вплече установлена на общий радиатор
Attachments
УМ КТ646 1.2.GIF
UR5FFR
Site Admin
Posts: 2316
Joined: 21 Apr 2012, 22:00
Позывной: UR5FFR
Location: Odessa

Re: QRP PA 4*КТ646, 12в, 4вт, 1..30MHz

Post by UR5FFR »

наши транзисторы несмотря на все свои недостатки тоже могут. если их заставить )) у буржуев 5вт, а у нас только 4 - непорядок. уменьшил резисторы в эмиттерах до 1,2ом. увеличился ток покоя. получил 5вт при входном 2Vpp. "кушаем" около 1А.
конденсатор С9 подбирается по максимуму отдачи на 28-30мгц
отмечу что максимальная линейность все же достигается при мощности не выше 2вт
Attachments
УМ КТ646.GIF
UR5FFR
Site Admin
Posts: 2316
Joined: 21 Apr 2012, 22:00
Позывной: UR5FFR
Location: Odessa

Re: QRP PA 4*КТ646, 12в, 2-4вт, 1..30MHz

Post by UR5FFR »

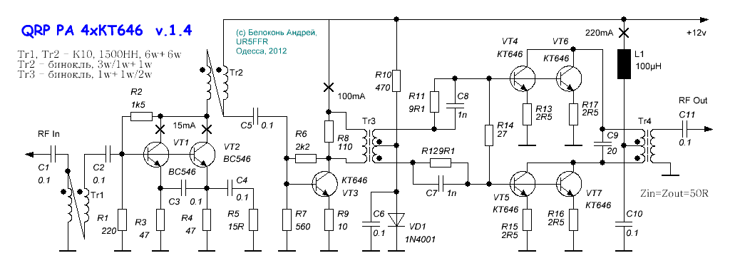
подумал я и решил что гнаться за мощей - дело не нужное. и поставил обратно в эмиттеры резисторы по 2,5ом. так линейнее
спаял предусилительный каскад. транзисторы в нем менять только на высокочастотные с малой проходной емкостью и Сэб < 10..15пф. иначе гарантирован завал на вч. такой ширпотреб как 2N2222, 2N4401 не работают
при входном сигнале 300мв пик-пик на выходе 2,5вт. при повышении входного уровня мощность на выходе растет до 4вт, но искажения синусоиды уже заметны невооруженным глазом
Attachments
УМ КТ646.GIF
AshotNG
Posts: 3
Joined: 07 Jan 2025, 21:04

Re: QRP PA 4*КТ646, 12в, 2-4вт, 1..30MHz

Post by AshotNG »

Hello. I hope Google translator will do its job good. Which kind of 2-hole ferrite core do you recommend for transformers?
Привіт. Сподіваюся, перекладач Google добре впорається зі своєю роботою. Який тип феритового сердечника з 2 отворами ви рекомендуєте для трансформаторів?
UR5FFR
Site Admin
Posts: 2316
Joined: 21 Apr 2012, 22:00
Позывной: UR5FFR
Location: Odessa

Re: QRP PA 4*КТ646, 12в, 2-4вт, 1..30MHz

Post by UR5FFR »

Use 43 material for transformers: Tr3 - BN-43-2402, Tr4 - BN-43-202
Post Reply