Началось все с желания проверить работу активного смесителя на BF998, а закончилась очень простым приемным трактом на "бросовых" деталях, или как принято говорить - "из тумбочки".
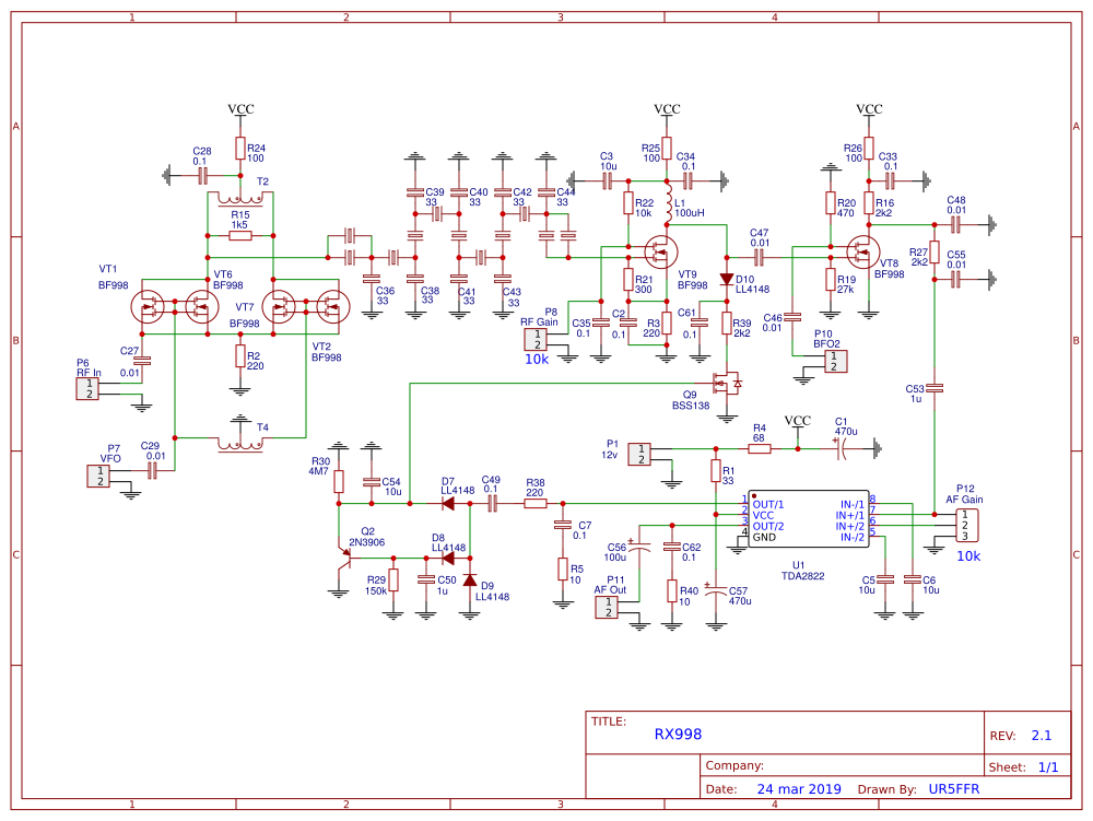
Смеситель активный на 4-ке BF998 - в каждом плече работает по два соединенных параллельно транзистора. Такое включение не только увеличивает динамику, но и приводит входное сопротивление к требуемым 50 омам. Смеситель требует достаточно высокого уровня сигнала гетеродина. Я использовал синтезатор на Si5351. Сигнал гетеродина подается непосредственно с синтезатора.
Смеситель работает на кварцевый фильтр собранный по топологии QER и имеющий характеристическое сопротивление 300ом. Далее сигнал поступает на УПЧ на транзисторе VT9. В нем предусмотрена ручная регулировка усилеия с помощью резистора 10ком подключаемого к разъему P8. Глубина регулировки - 26дб. УПЧ нагружен на цепь АРУ D10R39Q9. Путем изменения проводимости диода D10 в широких пределах меняется усиление каскада.
На транзисторе VT8 собран детектор однополосного сигнала. В качестве УНЧ применен LM386 в даташитном режиме с Кус=200 (выводы 1 и 8 замкнуты через конденсатор 10u). Один УНЧ на U5 работает в канале АРУ. Цепь D8R29C50Q2 реализую быструю АРУ и по желанию может быть исключена. Второй УНЧ на U3 работает на динамик либо наушники. Регулировка громкости осуществляется переменным резистором 10ком подсоединенным к разъему P12.
Параметры
Усиление со входа в зависимости от положения регулятора усиления по ПЧ составляет от 66 до 92дб. Изменение усиления ПЧ приводит так же к изменению порога срабатывания АРУ с 7 до 150uV. Чувствительность не хуже 0,7uV.
Детали и конструкция
Транзисторы BF998 в смесителе не отбирались, просто были взяты из одной партии. 2N3806 - любой маломощный PNP. BSS138 можно заменить на любой маломощный МОП, например 2N7000.
Трансформаторы намотаны скруткой на колечках К10 проницаемостью 1500 и имеют по 6 витковкаждый. L1 - стандартный "полосатый" дроссель номиналом 33-100uH.
Кварцевый фильтр собран из кварцев в корпусе "лодочка". Частота некритичная - любая в пределах 8-11МГц. Я использовал кварцы на частоту 11.052МГц. Емкости подбираются по требуемой полосе пропускания фильтра.
При использование кварцев в больших корпусах характеристическое сопротивление фильтра будет ниже (порядка 100-150ом) т.к. они имеют другой резонансный интервал. При этом необъодимо изменить номинал R21 на равный сопротивлению фильтра, а номинал R15 - примерно в 4 раза выше.
Собранный из исправных деталей приемник в настройке не нуждается.
Приемник собран на двусторонней плате размерами 90мм на 45мм. Второй слой залит землей. присутствуют перемычки.
Плата для ЛУТ в архиве
Проект открыт на сервисе EasyEDA https://easyeda.com/ban.relayer/rx998-1-0
RX998 - простой экономичный приемник
Re: Приемник RX998
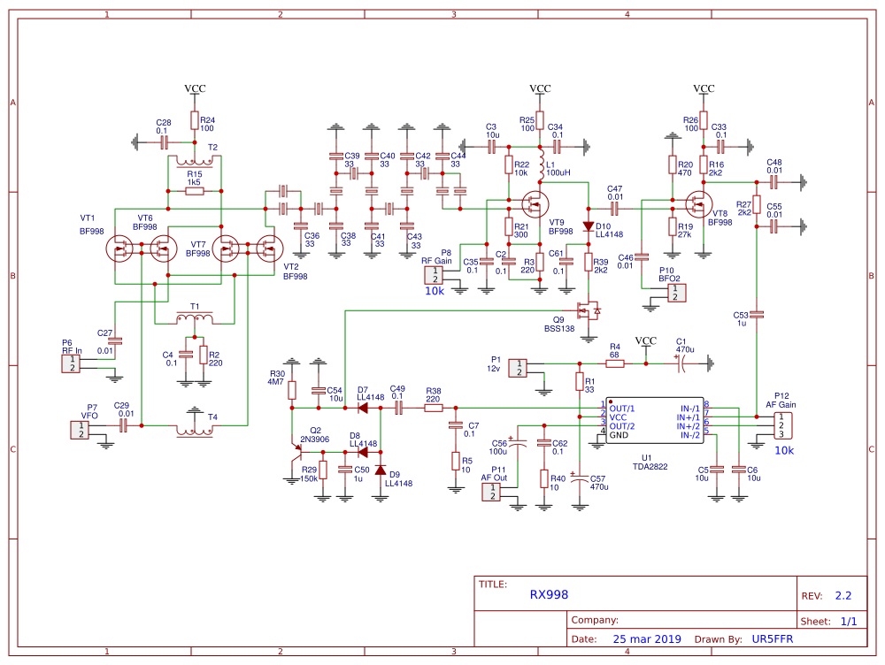
Если в "тумбочке" есть TDA2822 то схему приемника можно еще немного упростить
Печатка переделана и стала меньше
Печатки для ЛУТ в архиве
Проект доступен для клонирования и модификации на сервисе EasyEDA https://easyeda.com/ban.relayer/rx998-2-1
Печатка переделана и стала меньше
Печатки для ЛУТ в архиве
Проект доступен для клонирования и модификации на сервисе EasyEDA https://easyeda.com/ban.relayer/rx998-2-1
Re: Приемник RX998
Измерил потребляемый ток тракта с TDA2822.
1й смеситель - 7ма
УПЧ - 9ма при максимальном усилении
2й смеситель - 3.5ма
УНЧ - 10ма при громкости на миниум
Приемник по экономичности вполне может претендовать на портативный вариант. При этом динамика несоизмерима с конструкциями, использующими SA612 в качестве первого смесителя и имеющие IP3=-12dBm, так как примененный смеситель на четверке BF998 имеет IP3=+6dBm, что дает выигрыш в ДД = (6 - -12)*2/3 = 12dB. Тоесть при одинаковой чувствительности ДД тракта на 4ке BF998 будет иметь ДД на 12dB больше чем аналогичный приемник на SA612. Собственно разработка экономичного активного смесителя с приемлемой динамикой и было причиной этого проекта 
.
1й смеситель - 7ма
УПЧ - 9ма при максимальном усилении
2й смеситель - 3.5ма
УНЧ - 10ма при громкости на миниум
Code: Select all
Для сравнения один каскад на J310 по схеме с ОЗ "кушает" порядка 20ма. Тоесть столько сколько потребляет весь РЧ тракт этого приемника.

.
Re: RX998 - простой экономичный приемник
Смеситель в приведенных схемах однобалансный - сигнал гетеродина подавляется на входе приемника до 300мв, но присутствует на выходе с амплитудой 2в! Это вызывает излишнюю нагрузку на кварцевый фильтр и некоторое снижение ДД. Добавив еще один трансформатор можно улучшить параметры смесителя и существенно уменьшить проникновение сигнала гетеродина на вход/выход
Модификация заключается в добавлении еще одного трансформатора. При этом напряжение гетеродина на входе смесителя не превышает 70мв, а на выходе - 100мв. Параметр IP3 при этом увеличивается до +8..+10dBm.
Коэффициент передачи и потребляемый ток при такой переделке не меняется.
Переработанная печатка для этого варианта схемы
Верхний слой залит землей. Есть перемычки. Комплект документации под ЛУТ
Проект доступен для клонирования и модификации на сервисе EasyEDA https://easyeda.com/ban.relayer/rx998-2-2
Модификация заключается в добавлении еще одного трансформатора. При этом напряжение гетеродина на входе смесителя не превышает 70мв, а на выходе - 100мв. Параметр IP3 при этом увеличивается до +8..+10dBm.
Коэффициент передачи и потребляемый ток при такой переделке не меняется.
Переработанная печатка для этого варианта схемы
Верхний слой залит землей. Есть перемычки. Комплект документации под ЛУТ
Проект доступен для клонирования и модификации на сервисе EasyEDA https://easyeda.com/ban.relayer/rx998-2-2
Re: RX998 - простой экономичный приемник
а есть смысл сделать УПЧ резонансным?
Re: RX998 - простой экономичный приемник
Зачем? Чтобы потом бороться с возбудами?Dmitry wrote:а есть смысл сделать УПЧ резонансным?

Re: RX998 - простой экономичный приемник
Собранный тракт по последней схеме (ревизия 2.2)
Re: RX998 - простой экономичный приемник
В связи с этими карантинами появилось время собрать наконец этот приёмничек.
Сначала слепил КФ из того, что было, а были несколько штук на 40 МГц, которые в фильтре поднялись на 13 МГц. Промежутка неудобная, но для попробовать годилась. Синтез у меня свой, на китайском модуле SI5351, управляемом ардуинкой. Програмил сам, как посчитал удобным, да и свой код всегда понятнее, теплее и дороже
АЧХ фильтра вымерял тоже своей конструкцией (ну как - своей, с миру по нитке...), та же SI-шка, ардуинка и гетеродин. Остановился на пяти резонаторах: полоса 2,4 КГц, неравномерность в пару дБ, скаты красивые, подавление достаточное. Изменил номиналы ФНЧ перед УНЧ, чтобы срезать немного больше, моим ушам так приятнее.
На нижних диапазонах приём был неплох, в верхние лезло чёрт те что, поэтому отложил до прибытия кучи кварцев на 8,867. С "правильными" кварцами всё завелось прекрасно. Полоса с ними, правда, широковата, за 3 КГц заваливает, но звук приятный, АРУ работает красиво, чувствительность соответствует заявленной.
Поскольку в SI-шке оставался ещё один незадействованный выход - сделал в одном флаконе и телеграф на передачу. Пятизвенный фильтр, усилитель на одном 2SC3987, немного коммутации жёлтыми китайскими релюшками - и вот болгары уже отвечают
Долго думал, что лучше затолкать внутрь: доп. усилитель и динамик или аккумуляторы, и остановился на втором. Всё-таки хотелось походной вариант, а кроме меня тут морзянку никто не слушает, поэтому и наушников достаточно. Аккумы - три штуки литий-ионных 18650, хоть и старые, но хватает надолго.
В общем, я доволен. Думаю, полноценный трансивер на его базе был бы вполне интересным решением. Смесители, как по мне, отличные.
Сначала слепил КФ из того, что было, а были несколько штук на 40 МГц, которые в фильтре поднялись на 13 МГц. Промежутка неудобная, но для попробовать годилась. Синтез у меня свой, на китайском модуле SI5351, управляемом ардуинкой. Програмил сам, как посчитал удобным, да и свой код всегда понятнее, теплее и дороже

На нижних диапазонах приём был неплох, в верхние лезло чёрт те что, поэтому отложил до прибытия кучи кварцев на 8,867. С "правильными" кварцами всё завелось прекрасно. Полоса с ними, правда, широковата, за 3 КГц заваливает, но звук приятный, АРУ работает красиво, чувствительность соответствует заявленной.
Поскольку в SI-шке оставался ещё один незадействованный выход - сделал в одном флаконе и телеграф на передачу. Пятизвенный фильтр, усилитель на одном 2SC3987, немного коммутации жёлтыми китайскими релюшками - и вот болгары уже отвечают

Долго думал, что лучше затолкать внутрь: доп. усилитель и динамик или аккумуляторы, и остановился на втором. Всё-таки хотелось походной вариант, а кроме меня тут морзянку никто не слушает, поэтому и наушников достаточно. Аккумы - три штуки литий-ионных 18650, хоть и старые, но хватает надолго.
В общем, я доволен. Думаю, полноценный трансивер на его базе был бы вполне интересным решением. Смесители, как по мне, отличные.
Re: RX998 - простой экономичный приемник
Приветствую всех.
Спасибо Андрею, за труды. Отличная конструкция выходного дня! ( У меня правда ушло несколько
). Хорошие смесители, работают достойно. В собранной конструкции даже кв.фильтр не нужно было подстраивать. Сразу 2,7кГц! Собран ПДФ, УВЧ, ус. АРУ.
И как говорил автор, приём в многоквартирном доме с его ужасными ЭМП достаточно затруднён. Помехи буквально забивали АРУ.
Но,... стоило выбраться буквально за "калитку", то тут приём превзошел все мои ожидания!!! Чистота до экстаза
И ещё, так по мне, мне чуток не хватает усиление по НЧ. Но, это поправимое.
Приёмник по своей простоте, уникальная находка для начинающих. При правильной сборке начинает работать сразу. Остаётся, если есть ДПФ, отстроить их на слух. И можно наслаждаться, где-нибудь лежа на траве в тихую летнюю ночь, зачарованными сигналами эфира на конструкцию сделанным своими руками!
Еще раз, спасибо, Андрей!
Спасибо Андрею, за труды. Отличная конструкция выходного дня! ( У меня правда ушло несколько

И как говорил автор, приём в многоквартирном доме с его ужасными ЭМП достаточно затруднён. Помехи буквально забивали АРУ.
Но,... стоило выбраться буквально за "калитку", то тут приём превзошел все мои ожидания!!! Чистота до экстаза

И ещё, так по мне, мне чуток не хватает усиление по НЧ. Но, это поправимое.
Приёмник по своей простоте, уникальная находка для начинающих. При правильной сборке начинает работать сразу. Остаётся, если есть ДПФ, отстроить их на слух. И можно наслаждаться, где-нибудь лежа на траве в тихую летнюю ночь, зачарованными сигналами эфира на конструкцию сделанным своими руками!
Еще раз, спасибо, Андрей!
Re: RX998 - простой экономичный приемник
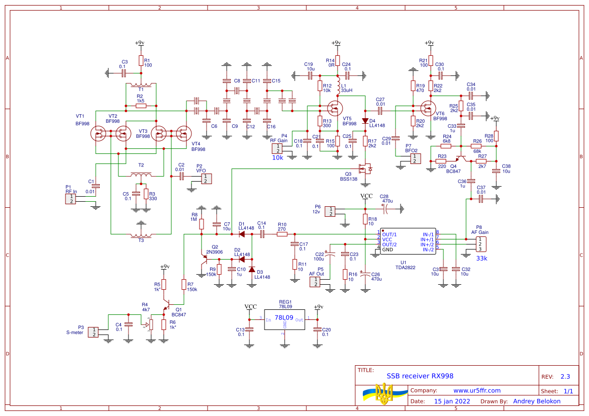
Как говорится, по многочисленным просьбам трудящихся, сделал новую версию. Постарался учесть и исправить недочеты которые были в последней версии. Что изменилось и добавилось
- добавил стабилизатор 78L09 по питанию. Это позволило развязать питание УНЧ и слаботочных каскадов, и устранить возбуждение при большой громкости
- добавлен каскад усиления по НЧ - многие жаловались что в тракте не хватает усиления.
- TDA2822 можно устанавливать как в SMD так и в DIP корпусе.
- добавлен эмиттерный повторитель для S-метра
- КФ 10ти кристальный
- плата переразведена под типоразмер 0805. Размер платы - 80мм*35мм
В собранном виде
По сборке и наладке никаких отличий от предыдущей версии нет. Трансформаторы на кольцах К7-К10 скруткой в два провода 10-12 витков. Можно использовать кольца из материала Epcos N87 которые есть в розничной продаже
Проект расшарен на сервисе EasyEDA https://oshwlab.com/ban.relayer/rx998-2-3
Небольшой нюанс для собирающих - посадочное место стабилизатора 78L09 "вверх ногами". В проекте EasyEDA поправил, так что это имеет отношение только к платам которые сейчас есть у меня. Монтировать надо так:
- добавил стабилизатор 78L09 по питанию. Это позволило развязать питание УНЧ и слаботочных каскадов, и устранить возбуждение при большой громкости
- добавлен каскад усиления по НЧ - многие жаловались что в тракте не хватает усиления.
- TDA2822 можно устанавливать как в SMD так и в DIP корпусе.
- добавлен эмиттерный повторитель для S-метра
- КФ 10ти кристальный
- плата переразведена под типоразмер 0805. Размер платы - 80мм*35мм
В собранном виде
По сборке и наладке никаких отличий от предыдущей версии нет. Трансформаторы на кольцах К7-К10 скруткой в два провода 10-12 витков. Можно использовать кольца из материала Epcos N87 которые есть в розничной продаже
Проект расшарен на сервисе EasyEDA https://oshwlab.com/ban.relayer/rx998-2-3
Небольшой нюанс для собирающих - посадочное место стабилизатора 78L09 "вверх ногами". В проекте EasyEDA поправил, так что это имеет отношение только к платам которые сейчас есть у меня. Монтировать надо так: