Блок 5ти диапазонных ДПФ для TRX Raisin

ДПФ. ФСС, КФ, Pi-network, L-match
Post Reply
UR5FFR
Site Admin
Posts: 2338
Joined: 21 Apr 2012, 22:00
Позывной: UR5FFR
Location: Odessa

Блок 5ти диапазонных ДПФ для TRX Raisin

Post by UR5FFR »

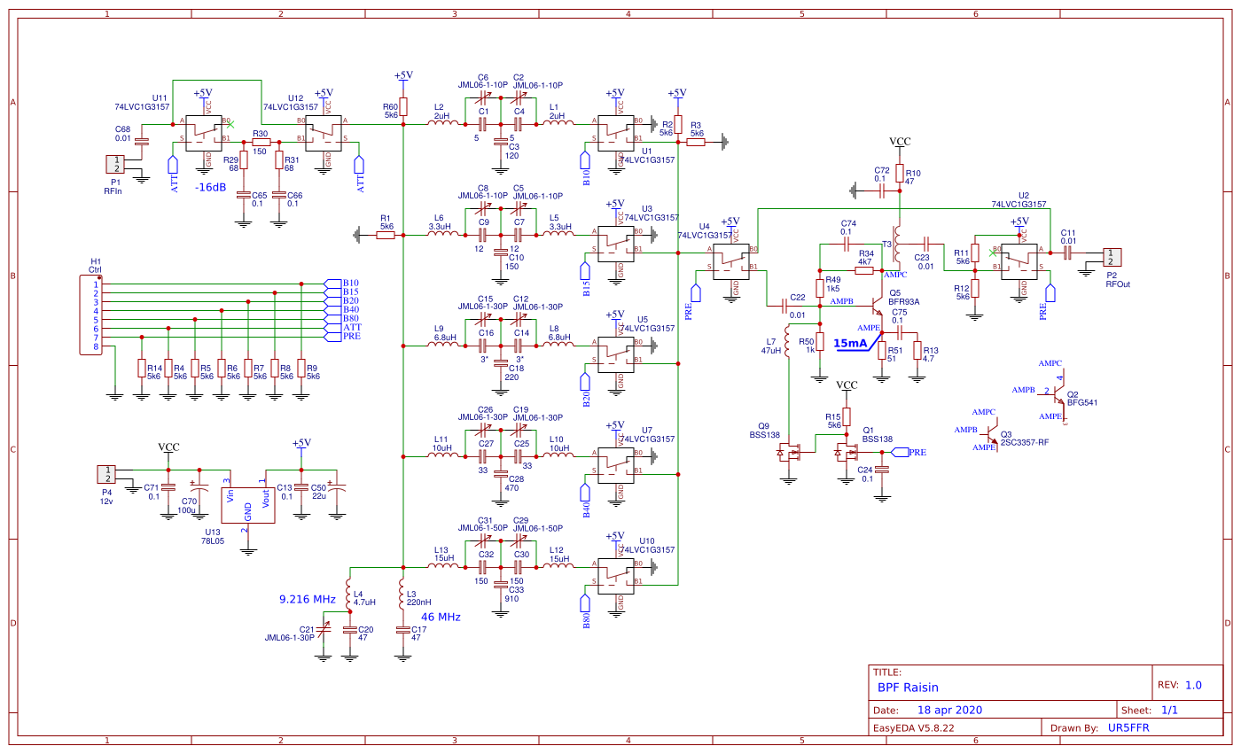
ДПФ содержит 5 фильтров на основные любительские диапазоны: 80, 40, 20, 15 и 10 метров. Все фильтры имеют Т-образную топологию, что улучшает подавление зеркального канала, расположенного выше полосы пропускания.
Коммутация фильтров электронная, с помощью ключей 74LVC1G3157. На плате так же расположен аттенюатор и УВЧ. В качестве индуктивностей используются стандартные дросселя. Затухание вносимое ДПФ получилось 2-3дб
ДПФ BPF Raisin
ДПФ BPF Raisin
Входы всех фильтров соеденены вместе и не коммутируются. Это не только уменьшает количество используемых коммутаторов, но и увеличивает избирательность т.к. неиспользуемые фильтры работают как режекторные и обеспечивают дополнительное подавление вне полосы пропускания. Пример АЧХ фильтра диапазона 40м
40m.jpg
Дополнительно используются две цепочки режекции на частоту ПЧ (в случае Raisin это 9.216 МГц) и на частоту зеркального канала для диапазона 10м (для Raisin это 46 МГц). Связано это с тем, что прямоугольность фильтра 10ти метрового диапазона весьма посредственная и подавление зеркального канала без дополнительных мер неудовлетворительная. АЧХ всех фильтров - виден маркер подавления на частоте 46МГц
allband.jpg
УВЧ разведен по классической схеме на BFR93 и работает при токе 15мА. В случае необходимости на плате предусмотрены посадочные места для более мощных транзисторов таких как 2SC3357 и BFG541. Использование их потребует перерасчет каскада. который можно выполнить с помощью калькулятора из [2].

Плата ДПФ в собранном виде слева, справа - основная плата трансивера Raisin 1.2
Raisin 1.2 main+BPF.jpg
ВАЖНО: Сигналы управления - логические и не должны превышать 5в. Подача напряжения питания 12в приведет к выходу из строя коммутаторов!!!

Проект открыт для клонирования и модификации на сервисе EasyEDA. Там же можно сгенерировать герберы
https://easyeda.com/ban.relayer/bpf-raisin-1-0

Литература:
1. T-образные полосовые фильтры
2. Усилитель ОЭ с ООС К-Б
3. Трансивер Raisin (Изюминка)
Post Reply