Блок 9ти диапазонных ДПФ для TRX Raisin DX2

ДПФ. ФСС, КФ, Pi-network, L-match
UR5FFR
Site Admin
Posts: 2308
Joined: 21 Apr 2012, 22:00
Позывной: UR5FFR
Location: Odessa

Блок 9ти диапазонных ДПФ для TRX Raisin DX2

Post by UR5FFR »

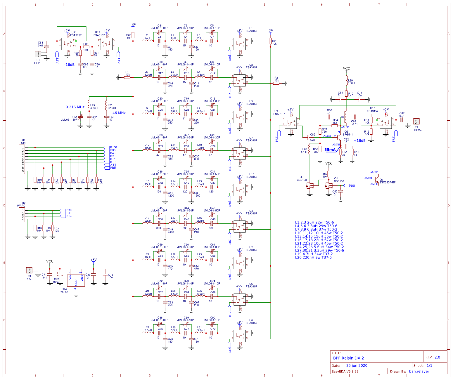
ДПФ содержит трехзвенные фильтры на 9 люительских диапазонов: основные 160/80/40/20/15/10 и WARC 30/17/12. Коммутация диапазонов электронная на ключах FSA3157. С целью уменьшения количества коммутаторов фильтры объеденены по входу. Такое включение так же улучшает подавление вне полосы пропускания.
Контур L19C51C52 - режекторный и настраивается на частоту ПЧ по максимальному подавлению. Опциональный контур L20C53 настраивается на частоту зеркального канала в диапазоне 10м и улучшает его подавление. При ПЧ 9МГц его частота настройки 46МГц.
На плате есть отключаемые аттенюатор на 16дб и УВЧ. Номиналы усилителя приведены для использования BFG541. Плата позволяет использовать менее мощный 2SC3357, при этом необходимо увеличить номинал R34 для получения тока 30-40мА.
Raisin DX2 BPF
Raisin DX2 BPF
Raisin DX2 BPF
Raisin DX2 BPF
Фильтры WARC-диапазонов устанавливаются с обратной стороны платы
Raisin DX2 BPF
Raisin DX2 BPF
Размер платы 8х10см. Плата позволяет устанавливать как импортные конденсаторы, так и отечественные КТ4-21/КТ4-23.
Все индуктивности намотаны проводом 0,2. Номиналы индуктивностей указаны на схеме. Трансформатор - 10 витков скруткой в два провода на кольце проницаемостью 1000 и выше. Дросселя - стандартные "полосатые".
Резисторы и конденсаторы типоразмера 0805.

ВАЖНО: Сигналы управления - логические и не должны превышать 5в. Подача напряжения питания 12в приведет к выходу из строя коммутаторов!!!

Модели ДПФ для RFSimm
Raisin_DX2_BPF_model.zip
Raisin DX2 BPF RFSimm models
(7.27 KiB) Downloaded 1507 times
Проект открыт для клонирования и модификации на сервисе EasyEDA. Там же можно сгенерировать герберы
https://easyeda.com/ban.relayer/bpf-raisin-dx-2-0

Литература:
1. T-образные полосовые фильтры
2. Усилитель ОЭ с ООС К-Б
3. Трансивер Raisin (Изюминка)
us5caa
Posts: 13
Joined: 06 Dec 2020, 17:03
Позывной: us5caa

Re: Блок 9ти диапазонных ДПФ для TRX Raisin DX2

Post by us5caa »

Здавствуйте, Андрей!
Подскажите какие реальные затухания получились вас на этой плате ДПФ.
Начал собирать фильтра, собрал на 160м, и меньше 6dB в полосе пропускания получить не могу. Измерения проводил OSA103, кольца правда не такие как у вас, а Т37-2. Пересчитал индуктивность, все совпало, полоса и неравномерность идеальная, а вот затухание в полосе немножко огорчило, симулятор показывает практичесски 0dB. Неужели так размер кольца влияет?
P.S. Попробовал на советских К14х8х3 , проницаемость 10, ничего не поменялось, затухание такое же, или так и должно быть?
Заранее спасибо за ответ.
UR5FFR
Site Admin
Posts: 2308
Joined: 21 Apr 2012, 22:00
Позывной: UR5FFR
Location: Odessa

Re: Блок 9ти диапазонных ДПФ для TRX Raisin DX2

Post by UR5FFR »

Нет, это много. На НЧ бендах (< 10MHz) затухание в центре порядка 2-3дб. На краях на 1дб больше.
Проблема именно с 160м? Можно попробовать пересчитать его на более широкую полосу - должны снизиться потери.
Но можно и "забить" так как чувствительность тракта избыточня для НЧ диапазонов - всеравно будете аттенюатор включать
Attachments
lowbandbpf.jpg
us5caa
Posts: 13
Joined: 06 Dec 2020, 17:03
Позывной: us5caa

Re: Блок 9ти диапазонных ДПФ для TRX Raisin DX2

Post by us5caa »

У меня пока сделан только один диапазон, сделаю какой нибудь более высокочастотный, отпишусь. Отключал коммутаторы, картина не меняется, пробовал также менять смд конденсаторы на КМ (думал что не качественные попались) тоже все без изменений. В общем буду собирать дальше. Спасибо за ответ.
lz5zi
Posts: 30
Joined: 10 Jan 2019, 07:57
Позывной: LZ5ZI

Re: Блок 9ти диапазонных ДПФ для TRX Raisin DX2

Post by lz5zi »

Вот что у меня получилос
Attachments
bpf-2.jpg
lz5zi
Posts: 30
Joined: 10 Jan 2019, 07:57
Позывной: LZ5ZI

Re: Блок 9ти диапазонных ДПФ для TRX Raisin DX2

Post by lz5zi »

Забыл сказать. Ето на обычные китайские "полосатые" дроссели с Алиекспресс
VGO
Posts: 11
Joined: 17 Jul 2021, 21:20
Позывной: US4LLU

Re: Блок 9ти диапазонных ДПФ для TRX Raisin DX2

Post by VGO »

7 мгц. Но подбирал количество витков.
Attachments
IMG_20210930_120749.jpg
VGO
Posts: 11
Joined: 17 Jul 2021, 21:20
Позывной: US4LLU

Re: Блок 9ти диапазонных ДПФ для TRX Raisin DX2

Post by VGO »

АЧХ на 14 МГц. Слишком сильная связь между контурами? Подстроечники 6-25пф.
Есть мнение, что надо уменьшить подстроечники, сейчас где-то на половину емкости, а настраивать конденсаторами 250пф на схеме.
Attachments
IMG_20211004_111526.jpg
Last edited by VGO on 04 Oct 2021, 11:17, edited 1 time in total.
UR5FFR
Site Admin
Posts: 2308
Joined: 21 Apr 2012, 22:00
Позывной: UR5FFR
Location: Odessa

Re: Блок 9ти диапазонных ДПФ для TRX Raisin DX2

Post by UR5FFR »

Не надо 250пф трогать. Катушки какие, на чем намотаны? Вам надо нвт включить на непрерывное качание и последовательно крутить переменные чтобы все контура попали в резонанс. А сейчас они у вас настроены немного по разному. И кстати убедитесь что 250пф у вас точно 250пф. Если там что-то другое то будет сильнее/слабее связь и ачх кривая
VGO
Posts: 11
Joined: 17 Jul 2021, 21:20
Позывной: US4LLU

Re: Блок 9ти диапазонных ДПФ для TRX Raisin DX2

Post by VGO »

На амидоновских кольцах 50го калибра, коричневых. Кондеры составлены из 220 и 24пф. Именно так и делал. Это лучший результат. Меряю nanovna в непрерывном сканировании.
Post Reply