Простые 9ти диапазонные ДПФ
Posted: 25 Jan 2021, 19:45
Есть печатные платы 
Конструкция является дальнейшим развитием 5ти диапазонных ДПФ для Raisin [3]. По сравнению с исходной схемой было расширено количество диапазонов до 9, предусмотрена установка дешифратора диапазонов (опционально), фильтры с близкими частотами максимально разнесены на печатной плате.
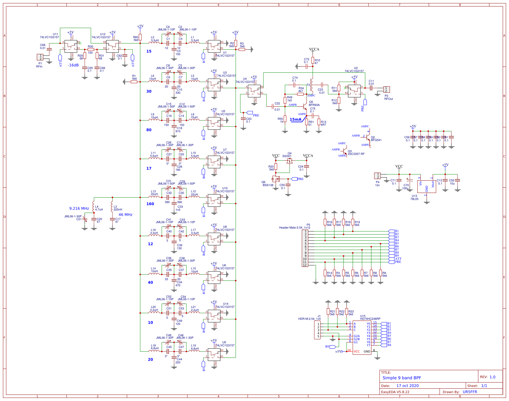
ДПФ содержит двухзвенные фильтры Т-образные на 9 любительских диапазонов: основные 160/80/40/20/15/10 и WARC 30/17/12. Коммутация диапазонов электронная на ключах 74LVC1G3157. С целью уменьшения количества коммутаторов фильтры объеденены по входу. Такое включение так же улучшает подавление вне полосы пропускания.
Опциональный контур L4C20C21 - режекторный и настраивается на частоту ПЧ по максимальному подавлению. Опциональный контур L3C17 настраивается на частоту зеркального канала в диапазоне 10м и улучшает его подавление. При ПЧ 9МГц его частота настройки 46МГц.
На плате есть отключаемые аттенюатор на 14дб и УВЧ на 16дб. Номиналы усилителя приведены для использования BFR93. Плата позволяет использовать более мощные 2SC3357 и BFG541, при этом необходимо пересчитать номиналы усилителя используя калькулятор [2]
ДПФ управляется логическими уровнями напряжением не выше 5в. Можно напрямую подключать как в 5ти вольтовой логике так и к 3.3 вольтовой. Дешифратор диапазонов выполнен на 74HC238. Если синтезатор содержит встроенный дешифратор то его можно не устанавливать и управлять коммутаторами напрямую через разъем P5.
Напряжение питания платы - 9..14в
Сборка
Размер платы 10х10см. Номиналы индуктивностей выбраны из стандартного ряда, что позволяет использовать обычные импортные "полосатые" дроссели. На плате достаточно места для установки индкутивностей выполненных на кольцах T37/T50/K10. Трансформатор - 8-10 витков скруткой в два провода на кольце проницаемостью 600 и выше. Резисторы и конденсаторы типоразмера 0805.
Если устанавливается дешифратор 74HC238 то не устанавливаются резисторы R5-R9, R16-R19. Разъем P5 устанавливаются только пины земля, ATT, PRE.
Если не устанавливается дешифратор 74HC238 то так же не ставим разъем J1 и резисторы R21-R23.
ВАЖНО: Сигналы управления - логические и не должны превышать 5в. Подача напряжения питания 12в приведет к выходу из строя коммутаторов!!!
Настройка
проверяем монтаж. Подключаем питание через стабилизатор с ограничением тока на 100мА. Ток потребления должен быть порядка 2-5мА (УВЧ выключен).
Изначально все подстроечные емкости ставим в минимальное положение. Подключаем NWT и подавая на дешифратор 5в на нужные входы последовательно настраиваем фильтры от более низкочастотных диапазонов к высокочастотным. 5в можно взять с платы со стабилизатора 78L05. Если дешифратор не установлен то подаем 5в на соответствующий вход разъема P5. Если установлен дешифратор - то подаем двоичный код на его входы разъем J1. Если нет NWT - подаем сигнал с ГСС соответствующий центральной частоте диапазона и добиваемся максимального уровня сигнала на выходе.
Затухание фильтров реализованных на стандартных дросселях колеблется от 2 до 5дб в зависимости от диапазона
Схема в формате pdf/png Модели ДПФ для RFSimm Проект открыт для клонирования и модификации на сервисе EasyEDA. Там же можно сгенерировать герберы
https://oshwlab.com/ban.relayer/simple-9-band-bpf
По вопросу приобретения печатных плат писать в личку
Литература:
1. T-образные полосовые фильтры
2. Усилитель ОЭ с ООС К-Б
3. Блок 5ти диапазонных ДПФ для TRX Raisin
Конструкция является дальнейшим развитием 5ти диапазонных ДПФ для Raisin [3]. По сравнению с исходной схемой было расширено количество диапазонов до 9, предусмотрена установка дешифратора диапазонов (опционально), фильтры с близкими частотами максимально разнесены на печатной плате.
ДПФ содержит двухзвенные фильтры Т-образные на 9 любительских диапазонов: основные 160/80/40/20/15/10 и WARC 30/17/12. Коммутация диапазонов электронная на ключах 74LVC1G3157. С целью уменьшения количества коммутаторов фильтры объеденены по входу. Такое включение так же улучшает подавление вне полосы пропускания.
Опциональный контур L4C20C21 - режекторный и настраивается на частоту ПЧ по максимальному подавлению. Опциональный контур L3C17 настраивается на частоту зеркального канала в диапазоне 10м и улучшает его подавление. При ПЧ 9МГц его частота настройки 46МГц.
На плате есть отключаемые аттенюатор на 14дб и УВЧ на 16дб. Номиналы усилителя приведены для использования BFR93. Плата позволяет использовать более мощные 2SC3357 и BFG541, при этом необходимо пересчитать номиналы усилителя используя калькулятор [2]
ДПФ управляется логическими уровнями напряжением не выше 5в. Можно напрямую подключать как в 5ти вольтовой логике так и к 3.3 вольтовой. Дешифратор диапазонов выполнен на 74HC238. Если синтезатор содержит встроенный дешифратор то его можно не устанавливать и управлять коммутаторами напрямую через разъем P5.
Напряжение питания платы - 9..14в
Сборка
Размер платы 10х10см. Номиналы индуктивностей выбраны из стандартного ряда, что позволяет использовать обычные импортные "полосатые" дроссели. На плате достаточно места для установки индкутивностей выполненных на кольцах T37/T50/K10. Трансформатор - 8-10 витков скруткой в два провода на кольце проницаемостью 600 и выше. Резисторы и конденсаторы типоразмера 0805.
Если устанавливается дешифратор 74HC238 то не устанавливаются резисторы R5-R9, R16-R19. Разъем P5 устанавливаются только пины земля, ATT, PRE.
Если не устанавливается дешифратор 74HC238 то так же не ставим разъем J1 и резисторы R21-R23.
ВАЖНО: Сигналы управления - логические и не должны превышать 5в. Подача напряжения питания 12в приведет к выходу из строя коммутаторов!!!
Настройка
проверяем монтаж. Подключаем питание через стабилизатор с ограничением тока на 100мА. Ток потребления должен быть порядка 2-5мА (УВЧ выключен).
Изначально все подстроечные емкости ставим в минимальное положение. Подключаем NWT и подавая на дешифратор 5в на нужные входы последовательно настраиваем фильтры от более низкочастотных диапазонов к высокочастотным. 5в можно взять с платы со стабилизатора 78L05. Если дешифратор не установлен то подаем 5в на соответствующий вход разъема P5. Если установлен дешифратор - то подаем двоичный код на его входы разъем J1. Если нет NWT - подаем сигнал с ГСС соответствующий центральной частоте диапазона и добиваемся максимального уровня сигнала на выходе.
Затухание фильтров реализованных на стандартных дросселях колеблется от 2 до 5дб в зависимости от диапазона
Схема в формате pdf/png Модели ДПФ для RFSimm Проект открыт для клонирования и модификации на сервисе EasyEDA. Там же можно сгенерировать герберы
https://oshwlab.com/ban.relayer/simple-9-band-bpf
По вопросу приобретения печатных плат писать в личку
Литература:
1. T-образные полосовые фильтры
2. Усилитель ОЭ с ООС К-Б
3. Блок 5ти диапазонных ДПФ для TRX Raisin