Super21 frontend

Post Reply
UR5FFR
Site Admin
Posts: 2332
Joined: 21 Apr 2012, 22:00
Позывной: UR5FFR
Location: Odessa

Super21 frontend

Post by UR5FFR »

Выбор частоты 1й ПЧ в супергетеродине - достаточно важный момент. С точки зрения подавления зеркального канала она должна быть как можно выше. Но при высокой ПЧ становится проблематично реализовать узкополосный фильтр и от этого ухудшается динамика. Если частоту ПЧ выбрать сравнительно низкую, например 9МГц, то мы его можем сделать достаточно "узким", но для диапазона 10м ДПФ придется делать более сложным. Еще один важный момент - на НЧ диапазонах нам важна динамика, а на ВЧ - чувствительность. Удовлетворить всем этим противоречивым требованиям в стандартной архитектуре супергетеродина с одной ПЧ практически невозможно.

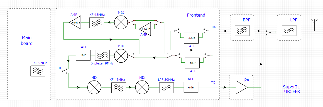
Но решение есть :) Если применить классический принцип "разделяй и властвуй" то получится такая архитектура фронтэнда трансивера
super21_ur5ffr_block_diagram.png
Фронтэнд имеет раздельные входы RX/TX и осуществляет преобразование сигнала с/на частоты приема/передачи в частоту ПЧ 9МГц. В режиме приема для НЧ диапазонов сигнал поступает непосредственно на смеситель и преобразовывается на частоту ПЧ 9МГц. На ВЧ диапазонах задействуется дополнительный смеситель, который преобразует входной сигнал на частоту дополнительной ПЧ 45МГц. После фильтрации и усиления сигнал опускается на частоту основной ПЧ 9МГц.
Таким образом при работе на НЧ у нас классическая архитектура с одной ПЧ 9МГц, при работе на ВЧ бендах - двойное преобразование частоты с ПЧ 45МГц+9МГц.

В режиме передачи сигнал ПЧ 9МГц всегда преобразуется на частоту 45МГц, фильтруется и преобразуется в сигнал рабочего диапазона. Такое построение тракта в режиме передачи позволяет упростить и улучшить фильтрацию продуктов преобразования.

Собственно сама схема
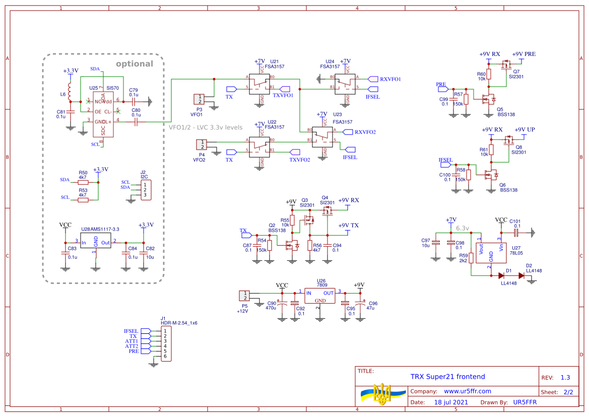
Schematic_TRX-Super21-frontend_1.png
Верхняя часть схемы - приемный тракт, нижняя - передача. Ключевой смеситель на FSA3157 - реверсивный и используется как при приеме так и при передаче.
При приеме сигнал поступает через U13 либо сразу на него и дальше через диплексер на КФ 9МГц, либо на активный смеситель на AD831 U3, потом КФ 45МГц U7, усилитель U9 и опять же на смеситель на FSA3157 опускаемся до 9МГц. На плате два аттенюатора и отключаемый УВЧ U11 который работает только на ВЧ бендах при преобразовании вверх так как на НЧ диапазонах проблем с чувствительностью обычно нет.

Применены активные смесители AD831 с гарантированным IP3=+25dBm. В качестве буферных усилителей - MMIC ERA-4SM или BGA-614. Фильтры на 45МГц либо планарные M45B4 либо в корпусе UM-5 (двухкорпусные) - на плате предусмотрена возможность установки. Вся коммутация - электронная, традиционно никаких релюшек.

На плате разведено место под SI570. Ее можно не ставить и использовать внешний первый гетеродин, который подается на разъем VFO1. Так как AD831 и MMIC достаточно "прожорливые" (100ма и 65ма соответственно) применено управление питанием в зависимости от режима работы фронтэнда.
Schematic_TRX-Super21-frontend_2.png
Печатная плата двухсторонняя размерами 10*6см. Все компоненты типоразмера 0805.
super21_frontend_stage_2.jpg
super21_frontend_stage_2.jpg (88.96 KiB) Viewed 19902 times
super21_frontend_stage_3.jpg
super21_frontend_stage_3.jpg (104.31 KiB) Viewed 19902 times
Настройка платы сводится к устранению ошибок монтажа и кручению подстроечных конденсаторов в цепях согласования КФ 45МГц до получения максимального сигнала на выходе тракта.

В режиме приема НЧ диапазонов плата потребляет 20мА и имеет усиление -10дб.
На ВЧ диапазонах потребляемый ток составляет 200мА и усиление 3дб при выключенном УВЧ и 280мА/17дб при включенном УВЧ. Noise figure с включенным УВЧ не хуже 5дб, с выключенным - 11дб.
В режиме передачи потребление тока 220мА, коэффициент передачи +6дб. Максимальный уровень сигнала на выходе (точка компрессии P1db) +6dBm
Приведенные цифры не учитывают потребление SI570. Применены MMIC ERA-4SM с усилением 14дб. При использовании других MMIC коэффициент усиления на ВЧ диапазонах будет отличаться. Например если применить в качестве U9 BGA614 то коэффициет усиления составит 23дб и 9дб (с/без УВЧ).
UR5FFR
Site Admin
Posts: 2332
Joined: 21 Apr 2012, 22:00
Позывной: UR5FFR
Location: Odessa

Re: Super21 frontend

Post by UR5FFR »

Комплектующие и сборка

Плата состоит из легко покупаемых деталей. AD831 и ERA-4 я брал на али. Коммутаторы есть в продаже как у нас так и на али. FSA3157 можно заменить на 74LVC1G3157 в маленьком корпусе (они есть в разных корпусах)

Катушки намотаны на кольцах T37-6 и T37-2. Если таких колец нет в наличии то можно намотать на любых подходящих низкой проницаемости или на пластиковых колечках - индуктивность указана на схеме.

Трансформаторы U14 и U19 намотаны на биноклях BN-43-2402. Каждая обмотка содержит 5 витков. Монтажная схема понятна из следующего рисунка
mixer_transformer.png
mixer_transformer.png (17.67 KiB) Viewed 17104 times
Если нет биноклей то U14U19 можно намотать скруткой в три провода на кольце К7-К10 проницаемостью 600-2000 примерно 8-10 витков.

T1T2 - скруткой в два провода 6 витков на кольце К7-К10 проницаемостью 600-2000.
L8L9 - стандартные "полосатые" дроссели.

При замене MMIC необходимо корректировать номиналы R28R30 в зависимости от рабочего тока усилителя. Формула R = (9-Um)/Im, где Um - напряжение на которое рассчитана MMIC (которое должно быть на его выходе), Im - ток в рабочей точке MMIC. При использовании BGA614 номинал R28R30 должен быть равен 150ом. Возможно применение MMIC с различным усилением в УВЧ U11 и УПЧ U9. Например ERA-4SM в УВЧ как имеющая большую динамику, и BGA614 в УПЧ с большим усилением.
Резисторы R28R30 аксиальные так как на них может рассеиваться мощность порядка 200-300мВт.

Фильтры устанавливаются либо планарные либо аксиальные в двух корпусах UM-5. Соответственно ставится либо C29C52, либо C30C50. Номиналы есть в даташите на фильтр.
В приемном тракте фильтр согласован к 50ом Г-образными цепочками L5C27C76 и L7C32C77. Номиналы на схеме указаны для планарного M45B4, при этом C27C32 не устанавливаются. при использовании другого фильтра номиналы цепочек согласования необходимо пересчитать в RFSimm.
При передаче фильтр согласован с помощью резисторов R35R29. Номинал R35 должен буть приблизительно равен сопротивлению фильтра. R29 параллельно с входным сопротивлением AD831 (1.3кОм) должен быть равен сопротивлению фильтра. Конденсаторы C102C103 для M45B4 не устанавливаются. Они могут потребоваться для некоторых фильтров. Их номиналы обычно указываюся в даташите на фильтр.

Диплексер R43L10C63L11C67 рассчитан на ПЧ 9МГц. При использовании другой ПЧ его необходимо пересчитать.

В случае использования фильтров на частоты отличную от 45МГц необходимо изменить номиналы C11C16C33C37C64C70. Формулы рассчета есть в даташите на AD831.

Усиление в режиме передачи зависит от R21. В режиме приема - от R14. Подробнее так же в даташите на AD831.

На плате предусмотренны как раздельные вход/выход P7P8 с частотой ПЧ 9МГц, так и комбинированный двунаправленный порт P6. В случае использования основной платы обработки ПЧ с раздельными входами/выходами U20C78P6 не устанавливаются. Если у платы обработки ПЧ двунаправленный вход/выход то не устанавливаем C85P7C86P8.

Питание платы - 12-15в. По питанию все упирается в минимальное напряжение питания для AD831 равное 9в, которое формируется стабилизатором U26. Нижняя граница напряжения питания определяется минимальным падением напряжения на стабилизаторе, которое для обычного 7809 составляет 2,0-2,5в, следовательно питание ниже 11,5в опускать нельзя. Если надо работать при меньшем напряжении питания то вместо 7809 нужно использовать low drop аналоги. Например LM2940 у которой падение составляет всего 0,5в, что позволит работать начиная с 10в. Или ставить вместо U26 перемычку и запитывать плату от внешнего стабилизатора на 9-11в.

Печатная плата расшарена тут: https://oshwlab.com/ban.relayer/trx-super21-front-end

Гетеродины и управление

Все сигнальные ВЧ входы/выходы фронэнда имеют импеданс 50ом.

Уровни гетеродинов логические 3.3в или напрямую с SI5351.

Плата имеет два входа гетеродинов - VFO1 и VFO2. В случае если установлена SI570 вход VFO1 не используется.
Следующая раскладка дана для частоты ПЧ 9МГц и вспомогательной ПЧ - 45МГц.
При приеме НЧ диапазонов сигнал IFSEL - низкого уровня, VFO1=Fc+9MHz, VFO2 не используется. Боковая полоса инвертируется.
При приеме ВЧ диапазонов с двойным преобразованием частоты сигнал IFSEL - высокого уровня, VFO1=Fc+45MHz, VFO2=45MHz+9MHz=54MHz. Боковая полоса без инверсии. Если выбрать VFO2 ниже 45МГц (VFO2=45MHz-9MHz=36MHz), то в таком случе боковая полоса будет инвертироваться.
При передаче всегда VFO1=Fc+45MHz, VFO2=45MHz+9MHz=54MHz. Сигнал TX - высокого уровня. Аналогично режиму приема в зависимости от выбора VFO2 можно получить инверсию боковой полосы.
В формулах Fc - частота приема/передачи.

Включение УВЧ сигналом PRE высокого уровня. Включение аттенюатора высоким уровнем на ATT1 - 10дб, на ATT1+ATT2 - 20дб ослабления.

Есть печатные платы в очень ограниченном количестве
UR5FFR
Site Admin
Posts: 2332
Joined: 21 Apr 2012, 22:00
Позывной: UR5FFR
Location: Odessa

Re: Super21 frontend

Post by UR5FFR »

Залил на гитхаб https://github.com/andrey-belokon/Syntez_Si5351_Si570 поддержку фронтэнда в универсальном синтезаторе
Для включения необходимо в config_sw.h раскоментарить моду MODE_SUPER21 (остальные моды естественно закоментировать). Прописать частоты первой ПЧ при работе в режиме с двумя ПЧ в константе IFreqEx (по умолчанию 45МГц). Прописать частоты "разделения" при работе выше которой используется двойное преобразование частоты в макросе SUPER21_SPLIT_FREQ (по умолчанию 8МГц).
Сигналы управления снимаются с расширителя и определены макросами в config_hw.h (по необходимости можно переопределить)

Code: Select all

// распиновка I2C расширителя band control
// двоичный дешифратор диапазона - пины 0-3
#define BCPN_BAND_0     0
#define BCPN_BAND_1     1
#define BCPN_BAND_2     2
#define BCPN_BAND_3     3
// 4й - SSB/CW (можно использовать для переключения фильтров/режимов)
// пин отустствует (не разведен) на I2C-LCD адаптерах
#define BCPN_CW         4
#define BCPN_ATT1       4
// 5й пин - ATT, 6й пин - Preamp
#define BCPN_ATT        5
#define BCPN_ATT2       5
#define BCPN_PRE        6
// 7й - LSB - 0, USB - 1 (можно использовать для переключения фильтров/режимов)
#define BCPN_SB         7
#define BCPN_IFSEL      7
При работе синтезатора в режиме Super21 пины 4,5,6,7 используются для управления фронтэндом
Post Reply