Трансивер "Кузнечик"

Post Reply
UR5FFR
Site Admin
Posts: 2310
Joined: 21 Apr 2012, 22:00
Позывной: UR5FFR
Location: Odessa

Трансивер "Кузнечик"

Post by UR5FFR »

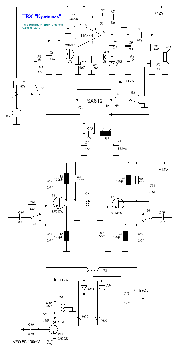
В атаче схема простого тракта, в котором нет реверсивных узлов, но в то же время все узлы используются как в режиме RX, так и в TX. Еще одним немаловажным преимуществом является хорошее согласование КФ по входу/выходу. Схема не макетировалась, но используются различные узлы, отмакетированные мной ранее отдельно либо в составе других конструкций.

Переключатели (реле) S1..S4 показаны в положении RX.
VT2 служит буфером сигнала ГПД. Балансный смеситель реализован на диодах VD3..VD6 (предпочтительнее Шоттки). В режиме приема T1 рабодает с ОЗ, T2 - ОИ. В режиме TX T1 - ОИ, T2 - ОС (истоковый повторитель).
Усилитель НЧ с АРУ на LM386+2N7000 работает как в режиме RX так и TX. R5 выставляется амплитуда НЧ на входе SA612 порядка 100мв (при больших значениях наступает перегрузка SA612)
Трансформатор - 6 витков скруткой из трех проводов на кольце К10 проницаемостью 1000-2000
schematic.GIF
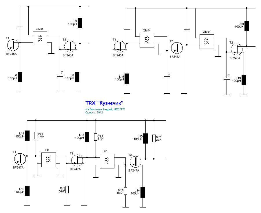
Вместо КФ можно с минимальными изменениями схемы включить ЭМФ. Либо два ЭМФ (КФ невысоких порядков), разделенных буферным каскадом
schematic_filter.GIF
при использовании ЭМФ полевики необходимо заменить на более слаботочные BF245A. при этом ток через обмотки ЭМФ не превысит пару мА. трансформатор должен содержать в обмотке которая идет к упч удвоенное кол-во витков. предпочтительно намотать скруткой в 4 провода и соединить последовательно две обмтки
rm4hq
Posts: 3
Joined: 05 Sep 2012, 23:19
Позывной: rm4hq

Re: Трансивер "Кузнечик"

Post by rm4hq »

Подскажите чем можно заменить BF247.
В наших краях такого нет нигде.
UR5FFR
Site Admin
Posts: 2310
Joined: 21 Apr 2012, 22:00
Позывной: UR5FFR
Location: Odessa

Re: Трансивер "Кузнечик"

Post by UR5FFR »

можно заменить на J310. или на наш отечественный КП302. а вообще логика замены такая - берем те транзисторы что есть и ставим в параллель столько чтобы получилась крутизна близкая к 20ма/в. при запараллеливании крутизна транзисторов складывается
Post Reply