Как проектировать печатные платы в EasyEDA

Post Reply
UR5FFR
Site Admin
Posts: 2315
Joined: 21 Apr 2012, 22:00
Позывной: UR5FFR
Location: Odessa

Как проектировать печатные платы в EasyEDA

Post by UR5FFR »

EasyEDA достаточно простая и интуитивно понятная CAD-система. Но есть свои нюансы, зная которые разработка печатной платы для вашей схемы существенно упростится. Ниже будет пошагово расписан процесс превращения схемы в ПП.

Итак вы нарисовали схему. Достаточно сложную схему. Начинаем с того, что автоматически генерируем ПП.
pcb_01.png
EasyEDA спросит нас о размерах платы и сгенерирует нечто вот такое
pcb_02.png
Прежде чем рисовать дорожки займемся размещением. Это самая важная часть работы в проектировании ПП и отнимает она почти 90% времени. Ее цель - разместить элементы так, чтобы связи между ними (дорожки) были минимальной длины. После правильного размещения компонент трассировка тривиальна.

Размер платы на данном этапе не критичен. Разве что вам надо вписаться в некоторые заранее известные размеры. Если таковых нет, то размеры могут быть произвольные и мы их уточним позднее, когда поймем насколько много места нам потребуется. При выборе размеров следует учитывать что если плата по длинной стороне превышает 10см то цена изготовления ее на JLCPCB начинает расти.

Для начала немного уберем "мусор" с экрана и ускорим нашу работу. EasyEDA рисует линии-связи между элементами схему. Они нам сейчас не нужны. Отключим их сняв галочку с "Nets"
pcb_03.png
Сразу же переместим нужные компоненты на другую сторону платы. Для этого выделим их кликая мышкой (левая кнопка) при нажатой клавише Ctrl (мультиселект). После чего сменим Layer на BottomLayer
pcb_04.png
pcb_04.png (129.67 KiB) Viewed 22597 times
Компоненты на нижней стороне стали зеленого цвета
pcb_05.png
pcb_05.png (86.87 KiB) Viewed 22597 times
По умолчанию для обозначения компонент используется достаточно большой шрифт Default. При плотном размещении для надписей не остается места. Я уменьшаю шрифт до минимального. Для этого нажимаем правую кнопку мыши, выбираем Find Similar Objects
pcb_36.png
pcb_36.png (7.18 KiB) Viewed 22592 times
В появившемся окне выбираем пункты выделенные на следующем скриншоте красным. Жмем кнопку Find.
pcb_37.png
pcb_37.png (29.96 KiB) Viewed 22592 times
Будут найдены и подсвечены все надписи. Справа изменяем для них Font Family на последний в списке - он самый мелкий
pcb_38.png
pcb_38.png (13.26 KiB) Viewed 22592 times
Теперь займемся непосредственно компоновкой и размещением. EasyEDA предоставляет для этого великолепный инструмент - Cross probe and Place. Для этого у нас должна быть открыта схема и ее печатка. Переключимся в схему и выделим функциональный фрагмент схемы мышкой с нажатой левой кнопкой - он станет красного цвета
pcb_06.png
После этого нажимаем комбинацию клавиш Ctrl+Shift+X. EasyEDA переключит нас в редактор платы, выделит и разместит все элементы фрагмента в порядке близкому к нарисованному на схеме. Двигая курсор мыши переместим их в нужное место и бросим там нажав левую кнопку мыши
pcb_07.png
Hint
В EasyEDA реализовано "сквозное выделение". Если одновременно открыта схема и печатка, то выделив один или несколько элементов на схеме и переключившись в редактор печатной платы мы увидим что там тоже эти элементы выделены. Их можно, например, взять мышкой и перетащить в нужное место. И наоборот - выделяя элементы на печатке, переключаемся в редактор схемы и видим те же элементы выделенные.
Для ускорения работы отключим отображение TopSilkLayer и связей. Выполним размещение для всех фрагментов нашей схемы
pcb_08.png
На этом этап предварительной компоновки можно считать завершенным. Далее начинается ручная работа по плотному размещени. компонент внутри каждого функционального блока. Для этого нам потребуется информация о связаях между элементами - включим "Nets" в Design Manager. Но так как землю мы разводить не будем, то она нам не нужна - отключим ее - снимем галочку с Nets->GND. Мышкой двигаем элементы, нажимая пробел поворачиваем их на 90 градусов и компонуем ориентируясь на кратчайший путь. При проектировании ВЧ схем уделяем основное внимание сигнальным цепям, при этом шины питания и управляющие сигналы могут иметь гораздо большую протяженность
pcb_09.png
pcb_10.png
Если мы что-то меняем в схеме - импортируем изменения в плату
pcb_11.png
В данном случае был изменен футпринт трансформаторов в смесителе с колец на бинокли
pcb_12.png
pcb_12.png (48.27 KiB) Viewed 22594 times
После того как функциолнальные блоки нашей схемы скомпонованы вчерновую начинаем их размещать на плате и по мере размещения "уплотняем" компоненты. При необходимости переносим часть из них на другую сторону платы. Дорожки все еще не рисуем
pcb_13.png
В процессе "уплотнения" и создания окончательной компоновки включаем отображение TopSilkLayer (желтый) и контролируем чтобы компоненты не перекрывались на плате
pcb_14.png
pcb_14.png (67.88 KiB) Viewed 22593 times
Результат компоновки
pcb_15.png
pcb_15.png (61.11 KiB) Viewed 22593 times
Не факт что это будет окончательный вариант - возможно что при трассировке какие-то компоненты придется немного подвинуть или изменить ориентацию. Но таких изменений будет сравнительно немного.

Обычно при разводке ВЧ схем (и не только) одну сторону заливают землей и располагают на ней треки-перемычки которые не смогли уложить на основную сторону платы. Но ничто нам не запрещает размещать планарные компоненты с двух сторон. Например в следующем случае не получилось разместить часть схемы в границах платы, поэтому часть компонент была перенесена на другую сторону
pcb_16.png
Результат "уплотнения" - сверху то что было после первоначальной черновой компоновки, снизу - то что стало
pcb_17.png
UR5FFR
Site Admin
Posts: 2315
Joined: 21 Apr 2012, 22:00
Позывной: UR5FFR
Location: Odessa

Re: Как проектировать печатные платы в EasyEDA

Post by UR5FFR »

Компоновка постепенно приближается к финишу. Изначально я ориентировался на размер 10*10см, но видно что плата получается меньше.
pcb_18.png
Размещение компонент завершено. Итоговый размер платы 6*10см
pcb_19.png
Теперь можно переходить к трассировке. В EasyEDA есть автороутер, но он кривой до безобразия, поэтому я не рекомендую им пользоваться. Трассируем все руками. Вначале установим Routing Angle в Free Angle, а Routing Width равным 0,3мм так как у нас слабосигнальная схема. Далее рисуем треки в первую очередь соединяя самые близкие пины. Треки которые требуют большой длины (обычно это питание и сигналы управления) пока не рисуем. Разводку выполняем на верхнем уровне (TopLayer). При этом отключаем отображение слоев TopSilk/BottomSilk и отключаем подсветку земли - Nets->GND
pcb_20.png
Если мы не можем провести дорожку - переходим на другую сторону. Для этого начинаем мышкой вести дорожку, кликаем там где должен быть переход (Via), нажимаем на клавиатуре B или T в зависимости от того на какую сторону надо перейти (B = Bottom, T = Top). Нажатие клавиши W переводит редактор в режим построения трека. Клик по правой кнопке мыши - отменяет этот режим.
pcb_21.png
Используя переходы между сторонами можно разрешить достаточно сложные ситуации
pcb_22.png
При разводке питания я увеличиваю ширину дорожки до 0,4-0,5мм в зависимости от того какая нагрузка на шину.
Разведено 90% дорожек. Слева отображается информация о количестве (107 разведено из 119) и какие именно дорожки не разведены.
Теперь начинается самый трудный этап - доразвести оставшиеся дорожки. Обычно они достаточно длинные и могут тянуться через всю плату, поэтому придется "прыгать" между слоями.
pcb_23.png
Все дорожки кроме земли разведены
pcb_24.png
Добавляем землю - кликаем по инструменту Cupper Area
pcb_25.png
pcb_25.png (54.7 KiB) Viewed 22592 times
Получаем земляной слой на TopLayer
pcb_26.png
Переключаемся на другую сторону (BottomLayer) и аналогично создаем землю
pcb_27.png
Добавляем переходные отверстия для земли - соединяем землю на обеих сторонах платы. Выделяем Cupper Area расположенную на TopLayer и нажимаем кнопку Add/Remove Vias
pcb_28.png
Обновляем информацию о разведенных дорожках. Видим что с землей все еще есть проблемы - не все соединено. Редактор подсветит проблемные места на плате. Добавим там переходных отверстий и перепостроим Cupper Area
pcb_29.png
pcb_29.png (55.1 KiB) Viewed 22592 times
Для добавляемых переходных отверстий не забываем указывать сеть GND. После добавления переходных отверстий и перемещения дорожен нужно вызывать перепостроение Cupper Area, причем для каждой стороны - автоматом он не перестраивается.
pcb_30.png
pcb_30.png (34.1 KiB) Viewed 22592 times
Вручную добавляем еще переходных отверстий там где редактор не добавил. Не забываем перестраивать Cupper Area
pcb_31.png
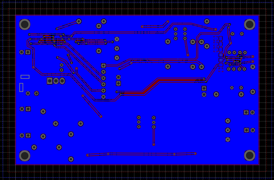
Финально вызываем Check DRC - редактор проверит нет ли проблем с расстоянием между дорожками и если они есть - подсветит проблемные места. Это важный момент, т.к. гербер с проблемами DRC могут не взять в производство. Слева в Design Manager не должно быть красных пунктов - все дорожки разведены и конфликтов нет.

Окончательную инспекцию удобно проводить в 3D просмотре
pcb_32.png
pcb_33.png
UR5FFR
Site Admin
Posts: 2315
Joined: 21 Apr 2012, 22:00
Позывной: UR5FFR
Location: Odessa

Re: Как проектировать печатные платы в EasyEDA

Post by UR5FFR »

Осталось поправить надписи с нумерацией компонент. Для этого отключаем отображение Top/Bottom Layer с дорожками и включаем TopSilkLayer (желтый с надписями)
pcb_34.png
Мышкой берем название компонента и переносим его в нужное место. Не отпуская мышь можно нажать пробел - это приведет к вращению надписи. Наша задача - сделать надписи читаемыми. Делаем все аккуратно чтобы не сдвинуть компоненты. Если случайно что-то задели и подвинули то вернуть на место можно с помощью команды отмены последнего действия Ctrl+Z. Учтите что серые контактные площадки луженые и надписи на них в реальности не наносятся, хотя программа отображает текст.

На следующем скриншоте сверху - то что было, внизу - после размещения надписей
pcb_35.png
pcb_35.png (151.68 KiB) Viewed 22592 times
Выполняем аналогичную процедуру для обратной стороны платы. После этого еще раз проверяем что все дорожки разведены (в левой панели возле Nets жмем знак "обновить" - круглая стрелка) и аналогично в той же панели выполняем проверку DRC.

Остается нанести декоративные надписи, обозначения для разъемов и отправить плату в производство.
pcb_39.png
pcb_41.png
pcb_40.png
UR5FFR
Site Admin
Posts: 2315
Joined: 21 Apr 2012, 22:00
Позывной: UR5FFR
Location: Odessa

Re: Как проектировать печатные платы в EasyEDA

Post by UR5FFR »

А вот и готовые платки приехали
boards.jpg
boards.jpg (101.22 KiB) Viewed 22260 times
UR5FFR
Site Admin
Posts: 2315
Joined: 21 Apr 2012, 22:00
Позывной: UR5FFR
Location: Odessa

Re: Как проектировать печатные платы в EasyEDA

Post by UR5FFR »

Платы в сборе. В процессе запуска никаких проблемных мест в разводке не выявлено. И это благодаря сквозному проектированию и автоматическогму отслеживанию соответствия схемы и проектируемой платы
super21_frontend_stage_2.jpg
super21_frontend_stage_2.jpg (88.96 KiB) Viewed 21650 times
super21_frontend_stage_3.jpg
super21_frontend_stage_3.jpg (104.31 KiB) Viewed 21650 times
Post Reply