Экспериментальный усилитель АНТИКАЦАП-200

Post Reply
UR5FFR
Site Admin
Posts: 2316
Joined: 21 Apr 2012, 22:00
Позывной: UR5FFR
Location: Odessa

Экспериментальный усилитель АНТИКАЦАП-200

Post by UR5FFR »

Кацапов на диапазонах столько что не протолкнутся. Объяснять им что они убийцы женщин и детей, насильники, мародеры и конченные дегенераты нужно долго и методично. Для этого нужен простой усилитель из доступных деталей с выходной мощностью не менее 100вт :)

Был куплен десяток полевиков STP16NF06 в радиомаге по вполне адекватной цене в 14.4грн. Максимальное напряжение на стоке у него 60в, так что усилитель будет питаться от источника 24-28в, иначе рискуем "убить" транзисторы. Транзистор выдерживает 16А тока в непрерывном режиме - это с запасом. Емкости переходов так же в пределах разумного
STP16NF06_C.png
Теперь из плохого - транзистор в корпусе TO-220 и металлическая подложка за которую он крепится к радиатору соединена не с истоком, а со стоком. Это неудобно, так как обычно усилители строятся на каскаде с общим истоком, и именно его нам надо заземлять. Можно поставить прокладку из слюды или силикона. Но это ухудшит охлаждение.
А можно немного изменить схемотехнику. Подробности я описывал ранее в статье Вверх тормашками. Усилитель с заземленным коллектором.

Согласно даташиту транзистор может рассеивать 45вт при комнатной температуре. При 70С максимальная рассеиваемая мощность уменьшается до 31вт. Возьмем для безопасности 25вт на транзистор рассеиваемой. Если мы поставим два транзистора в двухтактной схеме то сможем рассеять максимально 50вт. При КПД усилителя в 60% мы сможем получить на выходе 75вт. Негусто.

Можно попробовать поставить по несколько транзисторов параллельно в каждое из плеч двухтактного каскада. Но это не самый лучший путь, потому что во первых растет входная емкость, во вторых никто не даст нам гарантий что мощность будет равномерно распределяться по всем транзисторам включенным параллельно. И тогда один из них сделает бабах.

Поэтому решено было отойти от классической схемотехники двухтактных усилителей и поставить несколько однотактных каскадов, работающих в классе В, а выходы их объеденить через схему сложения мощностей. Такое построение усилителей практически не применяется в радиолюбительской практике. Тем более интересно было заставить это все работать :)

Многобукв, пора бы и схему в студию выкатить. Итак схема :)
PA 5xFET UR5FFR.png
Выглядит необычно, да? :) Разберем ее по косточкам.

Итак у нас 5 идентичных каскадов усиления. Каждый каскад - это усислитель в классе В по схеме с общим истоком, но у которого заземлен сток. Питание при такой схемотехнике ОТРИЦАТЕЛЬНОЕ!

Входы и выходы соединены последовательно. Итого на каждый каскад приходится 50/5=10ом нагрузки и такое же входное сопротивление.

Входной сигнал с помощью трансформаторов T1T3T6T7T9 делится на пять равных частей. Возбуждение подается в затвор относительно истока.

Ток покоя для каждого транзистора выставляется отдельно и составляет 50ма. Общий ток покоя усилителя - 250ма.

На выходе применена схема сложения мощностей по напряжению. В нее входят трансформаторы T2T4T5T8 и резисторы R16R17R18R19R20. Трансформаторы выполнены в виде трансформатора на длинной линии.

Усилитель был смакетирован (слабонервым лучше не смотреть)
PA 5xSTP16NF06 UR5FFR.jpg
Трансформаторы на длинных линиях выполнены из коаксиала. Ферритовые кольца 2000НМ. 3 витка дает около 30uH индуктивность. В первой версии стояли ферритовые трубки и один виток (кабель просто продет) с индуктивностью 12uH. Но длительная эксплуатация на передачу приводила к их серьезному нагреву. При этом самая большая нагрузка по мощности приходится на самый нижний по схеме трансформатор T8. В результате нижный транзистор при длительной работе вылетел. После замены трубок на большие кольца нагрев существенно уменьшился. Вылетов транзисторов не наблюдалось.

На выходе усилителя обязательно применение ФНЧ (на схеме не показан). У меня стоят простые 5го порядка на колечках T68.

Усилитель показал вполне адекватные результаты при длительной работе в эфире.
По крайней мере кацапы были очень довольны :) Даже не просили добавить мощности :)
На выходе при питании 24в порядка 100-150вт. Подводимая мощность около 220вт. Блок питания китайский импульсник MeanWell 24в/14,5А. Для раскачки усилителя достаточно 5-6вт

Данная конструкция - макет. Есть еще вопросы по входному КСВ. Есть идеи по повышению мощности и снижению нагрева трансформаторов. Так что продолжение следует :)

UPD Схемотехника сумматоров мощности несколько выходит за рамки этой конструкции, поэтому вынес в отдельный топик - Схемы сложения и деления мощности (Power splitter/combiner)
sp9mrn
Posts: 20
Joined: 06 Oct 2018, 17:38
Позывной: sp9mrn

Re: Экспериментальный усилитель АНТИКАЦАП

Post by sp9mrn »

Good name for PA. Very good.
mrn
UR5FFR
Site Admin
Posts: 2316
Joined: 21 Apr 2012, 22:00
Позывной: UR5FFR
Location: Odessa

Re: Экспериментальный усилитель АНТИКАЦАП-200

Post by UR5FFR »

Как говорят у нас в Одессе - "не долго музыка играла" :)

Транзисторы STP16NF06, примененные в первоначальной схеме, имеют максимальное напряжение исток/сток 60в. При 24в питания на стоке присутствует удвоенная амплитуда 48в, что достаточно близко к максимально допустимой. Это не позволяет увеличивать мощность за счет увеличения напряжения питания. Соответственно если мы хотим больше мощности то придется ставить больше транзисторов, что приведет к более громоздкой схеме.

Для новой схемы были выбраны более высоковольтные IRF520. Предельное напряжение на стоке у них 100в. А это позволит поднять напряжение питания вплоть до 44-48в.

Количество транзисторов уменьшено до 4, а сама схема сложения мощностей выполнена симметрично.
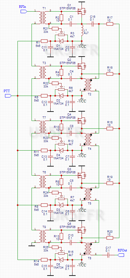
PA АНТИКАЦАП-200 UR5FFR.png
Усилитель содержит четыре идентичных модуля усиления, работающих в классе В. Мощности верхних двух модулей на транзисторах Q1Q2 складываются с помощью сумматора на T3. Мощности нижних модулей Q3Q4 складываются соответственно в сумматоре на T7. Финальное сложение мощностей происходит в сумматоре на T4.
Резисторы R5R13R8 - баластные, на них рассеивается мощность в случае рассогласования каналов.

Применены сумматоры складывающие напряжения. Для них сопротивление источников в два раза меньше чем сопротивление нагрузки. Таким образом каждый из модулей работает на сопротивление нагрузки 12.5ом.
PA АНТИКАЦАП-200 UR5FFR 2.jpg
Конструктив понятен из фото. Кольца использованы с проницаемостью 2000НМ. Входные трансформаторы - скруткой 4 витка. T3T7 - 3 витка коаксиала, T4 - 5 витков коаксиала. Везде соблюдаем фазировку - это очень важно для корректной работы сумматоров мощности.
Дроссель L1 намотан на ферритовом стержне и содержит 14 витков при индуктивности 4.7uH. Он необходим для замыкания по постоянному току, так как питание трензисторов осуществляется через обмотки трансформаторов.
Конденсатор на выходе C14 - smd высоковольтный на 1кв. Все остальные конденсаторы - обычные smd 1206.

После усилителя ОБЯЗАТЕЛЬНО применение ФНЧ выбранного диапазона - это не push-pull где можно ограничиться одним ФНЧ на 30МГц.

Общий ток покоя усилителя 200мА - по 50мА на транзистор. При питании от 24в и подаче на вход 5вт на выходе получено ровно 100вт (200в пик-пик). При повышении напряжения питания до 30в на выходе при раскачке 11вт получаем на выходе 170вт. Максимальное напряжение питания - 45в.

В тестовом прогоне усилитель отработал два часа в непрерывном режиме при питании 24в (100вт на выходе). Работали два "компьютерных" вентилятора 12ти вольтовых включенных последовательно - один охлаждал радиатор, второй - трансформаторы. Полет нормальный - кацапы были очень довольны :)

Литература
1. Схемы сложения и деления мощности (Power splitter/combiner)
uw5rr
Posts: 7
Joined: 03 Jan 2022, 23:52
Позывной: uw5rr

Re: Экспериментальный усилитель АНТИКАЦАП-200

Post by uw5rr »

До якої частоти він працює більш менш лінійно?
UR5FFR
Site Admin
Posts: 2316
Joined: 21 Apr 2012, 22:00
Позывной: UR5FFR
Location: Odessa

Re: Экспериментальный усилитель АНТИКАЦАП-200

Post by UR5FFR »

Я работал на нем на 7Мгц и 14Мгц. Завал в 3дб будет примерно на 21-25Мгц. Завал определяется исключительно входной цепью и мощностью возбуждения. Общая приведенная ко входу емкость одного полевого транзистора составляет примерно 500-600пф. Это входная емкость 360пф и проходная емкость помноженная на коэффициент усиления по напряжению каскада. При шунтирующих резисторах в цепи истока 10ом точка среза по уровню -3дб равна 26Мгц.
Чтобы поднять частоту среза надо шунтирующие резисторы уменьшить до 6,8ом, а трансформаторы в затворах поставить 1:2 по напряжению. Но при этом придется поднять мощность раскачки
uw5rr
Posts: 7
Joined: 03 Jan 2022, 23:52
Позывной: uw5rr

Re: Экспериментальный усилитель АНТИКАЦАП-200

Post by uw5rr »

по свободі поекперементую, цікава конструкція) А назва то шедевр)))
UR5FFR
Site Admin
Posts: 2316
Joined: 21 Apr 2012, 22:00
Позывной: UR5FFR
Location: Odessa

Re: Экспериментальный усилитель АНТИКАЦАП-200

Post by UR5FFR »

Подключил другой более высоковольтный БП - PowerOne 50ти вольтовый. Хорошие новости - при питании 44в и раскачке 11вт на выходе 225вт на эквиваленте. Так что усилитель полностью оправдывает свой индекс - 200 :)
Выше 45в давать нельзя - могут полететь IRF520 - у них максимальное на стоке 100в. Так что питание больше чем половина максимального давать нельзя.

Табличка измерений зависимости выходной мощности от напряжения питания и мощности раскачки (частота 7МГц)
Антикацап-200 мощность.png
Антикацап-200 мощность.png (5.46 KiB) Viewed 22773 times
При работе с выходной 200вт в течении несколких часов все штатно - дыма и фейерверков нет :) Работают два вентилятора - один на обдув радиатора, второй - на охлаждение ферритов (греются они изрядно)
AshotNG
Posts: 3
Joined: 07 Jan 2025, 21:04

Re: Экспериментальный усилитель АНТИКАЦАП-200

Post by AshotNG »

What size the ferrite toroids should be used for input and output circuits? It seems they are K20 and about K40-45. Which ones did you used?
Is it possible to use smaller rings at the output if I plan about 80-100W - K32/36/38/40? Is it possible to replace with Epcos N49 (mu = 1500) or N87 (mu = 2200)?
You can answer at your native tongue, I can translate and understand well.

Google translate: Який розмір феритових тороїдів слід використовувати для вхідних і вихідних кіл? Здається, це К20 і приблизно К40-45. Якими ви користувалися?
Чи можна використовувати менші кільця на виході, якщо я планую близько 80-100W - K32/36/38/40? Чи можна замінити на Epcos N49 (mu = 1500) або N87 (mu = 2200)?
Ви можете відповідати рідною мовою, я можу перекладати і добре розумію.
liqura
Posts: 3
Joined: 12 Sep 2024, 14:33
Позывной: uw5ejk

Re: Экспериментальный усилитель АНТИКАЦАП-200

Post by liqura »

Цікавлять параметри по спотворенням. Який рівень інтермодуляційних спотворень при номінальній потужності? Чи залежить він від робочого діапазону?
UR5FFR
Site Admin
Posts: 2316
Joined: 21 Apr 2012, 22:00
Позывной: UR5FFR
Location: Odessa

Re: Экспериментальный усилитель АНТИКАЦАП-200

Post by UR5FFR »

AshotNG wrote: 26 Jan 2025, 22:24 What size the ferrite toroids should be used for input and output circuits? It seems they are K20 and about K40-45. Which ones did you used?
Is it possible to use smaller rings at the output if I plan about 80-100W - K32/36/38/40? Is it possible to replace with Epcos N49 (mu = 1500) or N87 (mu = 2200)?
You can answer at your native tongue, I can translate and understand well.

Google translate: Який розмір феритових тороїдів слід використовувати для вхідних і вихідних кіл? Здається, це К20 і приблизно К40-45. Якими ви користувалися?
Чи можна використовувати менші кільця на виході, якщо я планую близько 80-100W - K32/36/38/40? Чи можна замінити на Epcos N49 (mu = 1500) або N87 (mu = 2200)?
Ви можете відповідати рідною мовою, я можу перекладати і добре розумію.
Було використовувано кільця К40*26*11 марки 2000НМ. Можна використовувати Epcos або інші кільця з великою mu. Кількість витків розраховуємо так, щоб на нижчій робочий частоті реактанс обмотки був не менше ніж у 10 разів більший ніж трансформований імпеданс. Для Т3Т7 це 250ом, для Т4 - 500ом. У моєму випадку індуктивність обмотки Т3Т4 становить 17uH та реактанс на 3.5МГц - 374ома, Т7 - 47uH реактанс 1к
liqura wrote: 28 Jan 2025, 21:13 Цікавлять параметри по спотворенням. Який рівень інтермодуляційних спотворень при номінальній потужності? Чи залежить він від робочого діапазону?
Такі вимірювання не проводилися
Post Reply