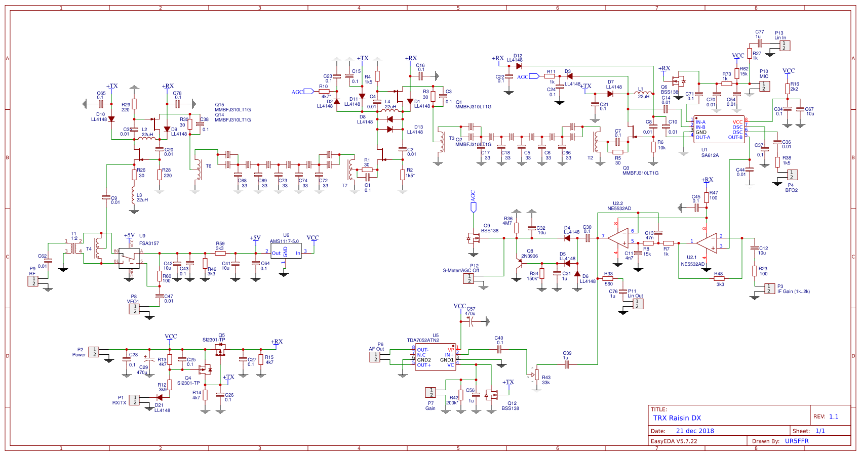
Дальнейшее развитие проекта трансивера Raisin. Основная проблема которая присутствует в 1й версии - слабая избирательность по соседнему каналу. Примененный 10ти кристальный QER-фильтр обеспечивает подавление нерабочей боковой в режиме LSB - 65db, в режиме USB - 50dB. В DX версии применено два 8ми кристальных кварцевых фильтра, что существенно повысило подавление и позволило без ухудшения параметров реализовать режим "гетеродин всегда сверху", который более предпочтителен в плане минимизации пораженных точек.
Между фильтрами был установлен дополнительный двунаправленный каскад УПЧ Q1Q2, аналогичный используемым. Нагрузка этого каскада шунтирована диодами D8D13 которые работают в ограничителе при передаче. Уровень ограничения выбран сравнительно небольшой, при котором еще не возникает значительных искажений тембра.
От резонансной нагрузки в УПЧ решено было отказаться в пользу дросселей.
Смеситель был переработан и заменен на схему с коммутацией ключами "на землю". Обычно используют схему т.н. "kiss mixer" с трехобмоточным трансформатором.
Легко заметить что при любом положении ключа одна из обмоток трансформатора "висит" в воздухе и по сути вносит дополнительную реактивность. В примененном смесителе этого недостатка нет - все обмотки трансформатора T4 всегда подключены. Такой смеситель имеет симметричный вход и трансформирует сопротивление 1:4. Для его согласования с несиметричным 50ти омным входом применен трансформатор T1, который симметрирует сигнал и трансформирует сопротивление до требуемого. Входной импеданс был измерен векторным анализатором и равен 50 ом в широкой полосе частот.
Чувствительность тракта получилась не хуже 0.5uV (MDS = -123dBm/3kHz). При подаче на вход двухтонового сигнала уровнем каждого тона 0dBm приведенный ко входу продукт интермодуляции третьего порядка составил -54dBm что дает значение параметра IP3=+27dBm. Динамический диапазон в режиме приема SSB составит
DR3 = (IP3-MDS)*2/3 = (27+123)*2/3 = 100dB
Конструкция
Трансформатор T1 намотан на бинокле BN43-2402. Первичная обмотка - 3 витка, вторичная - 6 витков. Все остальные трансформаторы однотипны и намотаны на кольцах К10 проницаемостью 1000-2000 скруткой 6 витков.
Дроссели 22uH - стандартные аксиальные. Номинал некритичен и может быть 22uH-47uH.
Кварцевый фильтр применен на частоту 9.216MHz из кварцев-лодочек. Кварцы были отобраны из одной партии по минимальному разбросу с помощью NWT. Могут быть применены фильтры на другую ПЧ с импедансом 200-300ом. Моя практика показывает что QER-фильтры собранные из современных "китайских" лодочек (HC-49s) на частоту 8-11MHz попадают в вилку импеданса 200-300ом. У фильтров из кварцев в больших корпусах HC-49U импеданс будет ниже в диапазоне 100-130ом и их необходимо будет дополнительно согласовывать
Входы гетеродина рассчитаны на непосредственное подключение синтезатора на Si570/Si5351
К разъему P3 необъодимо подключить переменный резистор номиналом 1кОм. Его назначение - регулировка порога срабатывания АРУ. При нулевом сопротивлении порог срабатывания составляет около 10uV. Увеличивая сопротивление можно повысить этот порог до требуемого.
При правильном монтаже схема запускается сразу и наладки не требует.
В атаче комплект печатных плат для ЛУТ. Платы двухсторонние. Если нет опыта двухстороннего ЛУТа то второй слой можно залить землей и сделать перемычками.
Так же проект открыт для клонирования/модификации/заказа плат на сервисе EasyEDA https://easyeda.com/ban.relayer/trx-raisin-dx-1-1
1. Трансивер Raisin, UR5FFR
2. Подбор кварцевых резонаторов для фильтров
Трансивер Raisin DX
Re: Трансивер Raisin DX
Были проведены измерения для определения максимально достижимых параметров для примененного типа смесителя. Для этого между смесителем и первым каскадом УПЧ (post-mixer amplifier) был установлен аттенюатор в 10dB. Параметр IP3 улучшился с +27dBm до +30dBm, т.е. на 3dB вместо 10dB. Симуляция в программе расчета IP3 для многокаскадных схем дает значение IP3=+31dBm для смесителя и +23dBm для первого каскада УПЧ. Таким образом ставить в post-mixer amplifier что-то более сильноточное и с большей динамикой (например те же КП903 или четверку J310) не имеет смысла - динамика будет ограничена на уровне +31dBm применяемым смесителем и прибавка в ДД не превысит 3dB, что на мой взгляд непринципиально. Я считаю что примененный фронтэнд является сбалансированным с точки зрения динамики и простоты. Попытки увеличить ДД приведут к непропорциональному усложнению схемы.
Re: Трансивер Raisin DX
looks promising. 
Happy New Year
MAc
sp9mrn
Happy New Year
MAc
sp9mrn
Re: Трансивер Raisin DX
Потихоньку движемся дальше. Плата ДПФ для Изюминки в процессе намотки и запуска
5 основных диапазонов - 80/40/20/15/10. Коммутация на FSA3157. Аттенюатор на 20дб. УВЧ нет, т.к. на мой взгляд смысла в нем нет - чувствительности тракта и так хватает
5 основных диапазонов - 80/40/20/15/10. Коммутация на FSA3157. Аттенюатор на 20дб. УВЧ нет, т.к. на мой взгляд смысла в нем нет - чувствительности тракта и так хватает
Re: Трансивер Raisin DX
Во многих знаниях многие печали. Имея вольтметр и ГСС ты радуешся что ДПФ пропускают полезный сигнал. Имея NWT с динамикой в 60дб ты радуешся что твои ДПФ таки полосовые. Но имея NWT с динамикой под 80дб ты понимаешь что с подавлением за полосой пропускания не всегда так все радужно как тебе рисует RFSimm 
Изначально планировались достаточно "узкие" трехзвенные ДПФ. Типовая схема и результат симуляции в RFSim для фильтра на 14МГц
А вот реальная АЧХ фильтра собранного на макетке
Внчале фильтр был подключен к NWT просто короткими проводами по 10см длиной. АЧХ красного цвета. Жесть. Не вопрос, взял два кусочка коаксиала и подключил фильтр как положено. На макетке обратная сторона - цельная фольга. В зависимости от того подключать ли ее к земле или оставить висеть в воздухе АЧХ получается существенно разная - черный и синий графики. Если удалить фользу с обратной стороны то ситуация особо не улучшается - зеленый и синий графики на АЧХ чуть ниже. Еще немного подолбавшись с этой топологией я пришел к выводу что она существенно зависит от конструктивных емкостей.
Так как печатка была уже сделана и существенно ее переделывать не хотелось, то пораскинув мозгами решено было использовать достаточно близкую по схемотехнике топологию
Использовав те же самые индуктивности на 3.85uH на той же макетке была сходу получена следующая АЧХ (черная линия)
Видно что полоса пропускания увеличилась, но подавление в районе зеркального канала (14+2*9=32МГц) существенно улучшилось. Данная топология оказалась гораздо более "дуракоустойчивая" к реализации и конструктивным емкостям.
Так как никакой информации по расчету подобных фильтров найти не удалось (хотя есть примеры двухзвенных фильтров) то пришлось выдумывать свою [1]. Данная топология достаточно легко настраивается просто по максимуму на центральной частоте полосы пропускания - при этом форма АЧХ получается приемлемая. Это позволяет рекомендовать ее к повторению в случае отсутствия измерительных приборов типа NWT.
1. T-образные полосовые фильтры, UR5FFR
Изначально планировались достаточно "узкие" трехзвенные ДПФ. Типовая схема и результат симуляции в RFSim для фильтра на 14МГц
А вот реальная АЧХ фильтра собранного на макетке
Внчале фильтр был подключен к NWT просто короткими проводами по 10см длиной. АЧХ красного цвета. Жесть. Не вопрос, взял два кусочка коаксиала и подключил фильтр как положено. На макетке обратная сторона - цельная фольга. В зависимости от того подключать ли ее к земле или оставить висеть в воздухе АЧХ получается существенно разная - черный и синий графики. Если удалить фользу с обратной стороны то ситуация особо не улучшается - зеленый и синий графики на АЧХ чуть ниже. Еще немного подолбавшись с этой топологией я пришел к выводу что она существенно зависит от конструктивных емкостей.
Так как печатка была уже сделана и существенно ее переделывать не хотелось, то пораскинув мозгами решено было использовать достаточно близкую по схемотехнике топологию
Использовав те же самые индуктивности на 3.85uH на той же макетке была сходу получена следующая АЧХ (черная линия)
Видно что полоса пропускания увеличилась, но подавление в районе зеркального канала (14+2*9=32МГц) существенно улучшилось. Данная топология оказалась гораздо более "дуракоустойчивая" к реализации и конструктивным емкостям.
Так как никакой информации по расчету подобных фильтров найти не удалось (хотя есть примеры двухзвенных фильтров) то пришлось выдумывать свою [1]. Данная топология достаточно легко настраивается просто по максимуму на центральной частоте полосы пропускания - при этом форма АЧХ получается приемлемая. Это позволяет рекомендовать ее к повторению в случае отсутствия измерительных приборов типа NWT.
1. T-образные полосовые фильтры, UR5FFR
Re: Трансивер Raisin DX
ДПФ собран на стандартных "полосатых" дросселях. Для коммутации используются FSA3157. Фильтры рассчитаны на 5 основных диапазонов: 80/40/20/15/10м. Есть аттенюатор на 20дб. УВЧ нет.
Фото собранной платы
Подстроечные конденсаторы - отечественная керамика КТ4-23 4/15пф. Можно применить импортные или любые другие которые есть в наличии. Индуктивности - стандартные дросселя или самодельные на кольцах/каркасах.
Чтобы устранить "пролаз" между индуктивностями установлены экранирующие перегородки.
Настройка фильтров производится по максимуму коэффициента передачи на центральной частоте каждого диапазона.
Получившееся затухание не превышает 3-4дб. При этом сами коммутаторы вносят 1дб (по 0.3дб на ключ) и фильтры имеют 2-3дб. АЧХ фильтров:
Печатка разрабатывалась под ЛУТ и доступна для модификации на сервисе EasyEDA: BPF Raisin DX 1.0. Так же комплект для изготовления печаток в архиве
Фото собранной платы
Подстроечные конденсаторы - отечественная керамика КТ4-23 4/15пф. Можно применить импортные или любые другие которые есть в наличии. Индуктивности - стандартные дросселя или самодельные на кольцах/каркасах.
Чтобы устранить "пролаз" между индуктивностями установлены экранирующие перегородки.
Настройка фильтров производится по максимуму коэффициента передачи на центральной частоте каждого диапазона.
Получившееся затухание не превышает 3-4дб. При этом сами коммутаторы вносят 1дб (по 0.3дб на ключ) и фильтры имеют 2-3дб. АЧХ фильтров:
Печатка разрабатывалась под ЛУТ и доступна для модификации на сервисе EasyEDA: BPF Raisin DX 1.0. Так же комплект для изготовления печаток в архиве
- Attachments
-
- BPF Raisin DX 1.0.zip
- (672.69 KiB) Downloaded 1921 times
Re: Трансивер Raisin DX
На выложенной печатке отсутствует дорожка между C62 и T1. Обновил печатку в первом посте темы
Re: Трансивер Raisin DX
Розвів плату "під себе", вніс деякі правки(у вкладенні схема). Задача була всунути телеграф і плюшки типу Вхідного ВЧ підсилювача.:
- 1) АРУ: для кожного ПЧ каскаду свій польовий транзистор.
Це повязано з топологією плати, я так розумію в стоках у нас ВЧ сигнал і вести ВЧ доріжку через пів плати не гарно.
2) SA612: подав живлення з власного стабілізатора напруги +6В. BFO можливий як з синтезу, так і від кварцу.
3) додав CW генератор та схему комутації для нього: при натисненні на ключ трансивер має переходити на передачу
4) Додав другий СW фільтр з узгодженням LC(Г-подібне). Комутація за допомогою Реле
5) додав Формувач меандру для SN74LVC3157 на NC7WZ04
6) додав УВЧ на SS9018(на платі ДПФ немає. плата ДПФ уже в процессі налаштування. за схемою PA3AKE )
- Attachments
-
- Raisin.pdf
- Схема
- (182.77 KiB) Downloaded 1961 times
Re: Трансивер Raisin DX
Добрый день
Вроде все нормально - должно работать.
Вроде все нормально - должно работать.
Нет, стоки закорочены по ВЧ на землю C23C24. Нет необходимости ставить два полевика. Главное эти кондесаторы и сами регулирующие диоды D2D3 поставить возле УПЧя так розумію в стоках у нас ВЧ сигнал і вести ВЧ доріжку через пів плати не гарно.
Re: Трансивер Raisin DX
Подскажите логику управления ДПФ.
При включении например 80м на выводе 1 разъема Н1 надо подать 5В или посадить на "землю"?
При включении например 80м на выводе 1 разъема Н1 надо подать 5В или посадить на "землю"?