Широкие полосовые фильтры для Маламута

EU7EA
Posts: 8
Joined: 08 Nov 2020, 10:55
Позывной: EU7EA

Широкие полосовые фильтры для Маламута

Post by EU7EA »

Добрый день! Попробовал рассчитать и изготовить на макете фильтр (3x Var1) для Маламута 20-33. Кольца Amidon Т25. Не очень хорошо получилось. Очень пологие склоны, полоса сверху не дотягивает до 33мГц (снизу норм). Единственное хорошо - это очень малое затухание в полосе пропускания.
Attachments
20-33.png
EU7EA
Posts: 8
Joined: 08 Nov 2020, 10:55
Позывной: EU7EA

Re: T-образные полосовые фильтры

Post by EU7EA »

Схема эта, расчет по вашему excel калькулятору. В RFsimm не проверял.
Attachments
2020-03-16 at 00-56-58.png
2020-03-16 at 00-56-58.png (7.6 KiB) Viewed 14054 times
UR5FFR
Site Admin
Posts: 2315
Joined: 21 Apr 2012, 22:00
Позывной: UR5FFR
Location: Odessa

Re: T-образные полосовые фильтры

Post by UR5FFR »

Почему вы удивляетесь что у вас такие пологие края? Ну так ничего удивительного - вы хотите получить перекрытие по частоте в 1.65 раз от узкополосного фильтра. Для такого перекрытия по частоте данная топология неприемлема! Тут надо синтезировать в рфсим фильтр на основе эллиптических ФНЧ+ФВЧ. Тогда будут нормальные скаты. Но и порядок фильтра будет достаточно высокий.
UR5FFR
Site Admin
Posts: 2315
Joined: 21 Apr 2012, 22:00
Позывной: UR5FFR
Location: Odessa

Re: T-образные полосовые фильтры

Post by UR5FFR »

Вот ваш фильтр в рфсимм. На 50МГц рассчетное подавление 39дб. У вас измерено 45дб. Какие претензии к калькулятору? Помоему никаких - рассчетная АЧХ идеально совпадает с измеренной. Хотите большее подавление - поставьте два таких фильтра последовательно. Получите 80дб на 50МГц.
PS хотя зачем вашему "маламуту" такие фильтры? там режектор или эллиптику надо делать на третью гармонику принимаемой частоты. Типа как тут viewtopic.php?f=19&t=19
bpf_20-32.png
EU7EA
Posts: 8
Joined: 08 Nov 2020, 10:55
Позывной: EU7EA

Re: T-образные полосовые фильтры

Post by EU7EA »

Калькулятор нормально работает. Вы правы - фильтр такой мне просто не подходит. Хочется, что-то туда поставить на кольцах (в Маламута). Уж очень большое затухание "в родном" фильтре на SMD. На ВЧ диапазонах может доходить до 10-12db. Он и так туповат, а с таким ДПФ очень сильно проигрывает фирменным аппаратам. На 5 кольцах собирать - мало места на плате, огород страшный получается.
UR5FFR
Site Admin
Posts: 2315
Joined: 21 Apr 2012, 22:00
Позывной: UR5FFR
Location: Odessa

Re: T-образные полосовые фильтры

Post by UR5FFR »

Ну "либо шашечки либо ехать" - сделайте фильтр отдельно в экране на кольцах. А это во всех маламутах фильтры на SMD дросселях? Тогда О_о! Они же не только затухание имеют, они еще и динамику ограничивают сверху достаточно существенно. По моим измерениям IP3 не выше +8дБм. Это хуже даже чем обычный диодный смеситель. Даже "полосатые" дроссели и то лучше +20дбм примерно имеют IP3
EU7EA
Posts: 8
Joined: 08 Nov 2020, 10:55
Позывной: EU7EA

Re: T-образные полосовые фильтры

Post by EU7EA »

Relayer wrote:А это во всех маламутах фильтры на SMD дросселях?
У меня Маламут-1 (приемник прямого преобразования) ДПФ 5 порядка на SMD. В новом Маламуте М2 с прямой оцифровкой, полосатые дроссели или кольца Т25 - 3 порядка. Я вот думаю может и мне в мой 3 порядка на 3 кольцах запихнуть? Подскажите пожалуйста в чем отличие этих двух схем?
Attachments
2021-01-31_14-32-20.jpg
2021-01-31_14-31-33.jpg
UR5FFR
Site Admin
Posts: 2315
Joined: 21 Apr 2012, 22:00
Позывной: UR5FFR
Location: Odessa

Re: T-образные полосовые фильтры

Post by UR5FFR »

Вторая более узкополосна и рассчитана под одинаковые индуктивности. Поэтому там два "лишних" конденсатора появились
UR5FFR
Site Admin
Posts: 2315
Joined: 21 Apr 2012, 22:00
Позывной: UR5FFR
Location: Odessa

Re: T-образные полосовые фильтры

Post by UR5FFR »

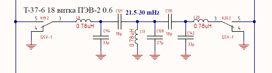
Опять же - промоделируйте в рфсимм - все как на ладони. На 50МГц подавление -30дб, что на 10дб ХУЖЕ чем в Т-образном фильтре. Это свойство топологии - параллельные контура приводят к более крутым левым скатам фильтра, а последовательные - к правым. Нам и в суперах и в сдр надо давить то что справа - там либо зеркалка либо побочный канал приема. Это раньше гетеродин из-за проблем со стабильностью выбирали как можно ниже, в результате чего зеркалка могла лежать ниже чем частота приема, и тогда классика жанра - параллельные контура со слабой связью это наше все. Но сейчас все на синтезаторах и ГПД всегда "сверху", а зеркалка еще выше. Поэтому я у себя во всех конструкциях стараюсь этот момент учитывать.
bpf_21_30.png
UR5FFR
Site Admin
Posts: 2315
Joined: 21 Apr 2012, 22:00
Позывной: UR5FFR
Location: Odessa

Re: T-образные полосовые фильтры

Post by UR5FFR »

Почему вы боитесь сами посчитать фильтр в рфсимм? Вот примерно такой топологии как на рисунке фильтр от Альтаира 14-30МГц. Два звена ФВЧ плюс три звена эллиптики ФНЧ. Емкости 10/22пф выставляют частоты бесконечного затухания
Attachments
bpf_altair_14_30.png
Post Reply