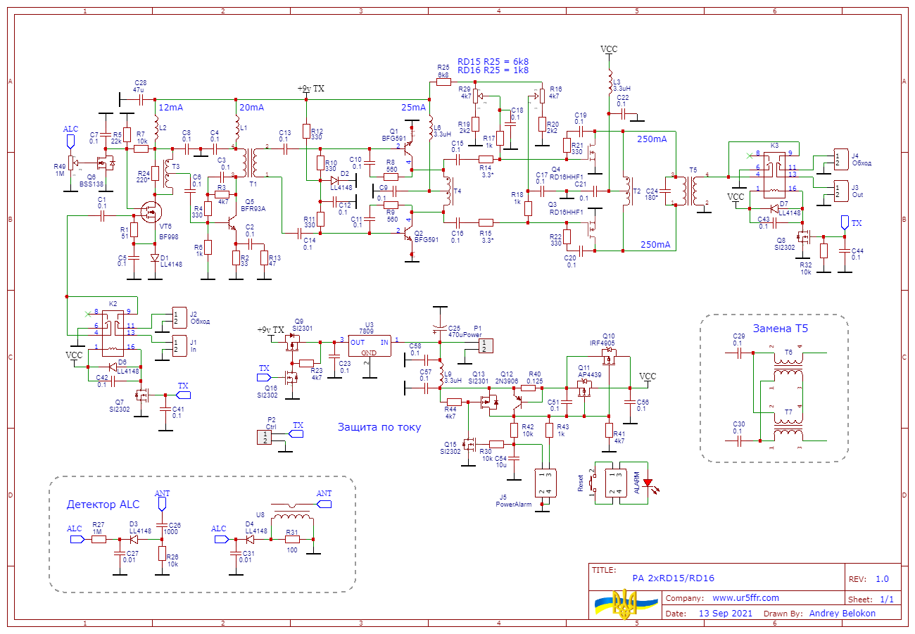
В отличии от распространенных конструкций двухтактных усилителей мощности на RD16HHF1 в данном усилителе повышена чувствительность, введена цепь ALC и реализован модуль защиты усилителя по току. Изначально планировалось применить RD16HHF1, но более доступными оказались RD15HVF1 - на али можно купить недорого демонтаж который на 100% работоспособен. На RD15 и был собран этот усилитель, но нет никаких препятствий использовать в нем RD16.
Сигнал подается на вход усилителя - разъем J1 и через реле обхода поступает на первый каскад, выполненный на BF998. Использование двухзатворного полевого транзистора позволяет получить постоянное входное сопротивление 50ом (задается резистором R1). Кроме этого достаточно легко осуществляется ручная или автоматическая регулировка усиления.
Изначально была идея брать напряжение для ALC со стоков выходных транзисторов, но так как там присутствуют гармоники, а детектор - пиковый, то такая схема получается частотнозависимой и себя не оправдала.
Для реализации ALC потребуется внешний детектор. Его можно собрать по простейшей схеме слева, но лучше на трансформаторе тока. Если у вас стоит датчик КСВ то можно снять сигнал ALC с его выхода падающей волны. При возрастании уровня сигнала открывается транзистор Q6 и снижает усиление. Резистором R49 устанавливают требуемое максимальное напряжение на выходе услителя. Диод D1 в истоке VT6 нужен для расширения регулировочной характеристики.
В зависимости от емкости C27C31 и номиналов цепи разряда R27R29 меняется время отпускания. Приведенные номиналы задают быстрое отпускание и система ALC приобретает характеристики ВЧ-компрессора.
Для реализации ступенчатой регулировки (то есть режима работы с пониженной мощностью) достаточно подать в точку ALC сигнал логического уровня и подстроечным резистором R49 выставить требуемую выходную можность. Для плавной ручной регулировки можно подать в точку ALC напряжение с переменного резистора с регулировкой в диапазоне 0,5-2в.
Чувствительность усилителя в некоторых пределах можно варьировать с помощью изменения номинала R24. При указанном номинале усилитель выдает 14,5вт при 12в питания и входном напряжении 300мв пик-пик (150мв пикового или 100мв эфф). Увеличением этого резистора можно в 2-3 раза поднять чувствительность, но при этом несколько увеличится неравномерность АЧХ в области ВЧ бендов.
Дальнейшие каскады на Q1Q2Q3Q4Q5 не имеют каких-то особенностей и практически идентичны используемым в аналогичных усилителях. У RD16 выше порог открывания чем у RD15. Это корректируется номиналом R25.
Резисторы R14R15 антипаразитные. В случае отсутствия самовозбуда их можно не устанавливать - у меня вместо них перемычки.
L1L2 - smd 0805 помехоподавляющие дросселя на ток не менее 50-100мА. L6 стандартный "полосатый" дроссель.
L3L9 намотаны на сердечниках с высокой проницаемостью от каких-то импульсников и содержат по 8-10 витков. Можно использовать дросселя для БП на ток на менее 4-5А. Например 4,7uH 10% (DR 0912 4.7uH Bochen) (Idc=5А, Rdc max=0.05 Ohm, радиальные выводы, d=10mm, h=13,5mm)
Трансформаторы T1T3T4 намотаны скруткой в два провода на кольцах Epcos R10*6*4 N87 и содержат 8 витков.
Дроссель T2 намотан на Epcos R12,5*7,5*5 N87 скруткой в два провода 8 витков.
Выходной трансформатор T5 может быть выполнен скруткой в три провода 5 витков на кольце Epcos R20х10х7 N87. Соотношение витков обмоток 1:2 - вторичная обмотка получается соединением двух обмоток последовательно.
Более лучшие результаты в плане равномерности АЧХ дает выполнение выходного трансформатора в виде балуна 1:4 - см. рисунок "Замена T5". Было опробовано два конструктива балуна. В одном трансформаторы T6T7 были намотаны по 10 витков на кольцах TP4A-T22/14/6-C, во втором варианте - на ферритовых коротких помехоподавляющих трубках от компьютерных кабелей по 6 витков. Оба варианта показали себя очень хорошо.
Конденсатор C24 важен - он обеспечивает коррекцию усиления на частотах выше 20МГц. Без него там будет завал 3дб. Номинал его зависит от исполнения выходного трансформатора и может находится в пределах 100-300пф.
Узел защиты выполнен на Q10Q11Q12Q13Q15. Ключ выполнен на мощном p-канальном полевом транзисторе Q10Q11 - устанавливается только один так как разные корпуса. Принцип действия защиты следующий - при увеличении тока через резистор R40 начинает открываться транзистор Q12 и закрываться Q10Q11. Это вызывает ограничение тока в нагрузке. Одновременно начинает заряжаться конденсатор C54. Если перегрузка не снята то по достижении на C54 порогового напряжения открывания Q15 он откроется, следом откроется Q13 и это приведет к полному закрытию Q109Q11 - питание усилителя будет отключено. При этом загорится светодиод подключенный к разъему J5. Для сброса аварии необходимо нажать кнопку Reset, подключенную к этому же разъему.
Таким образом при непродолжительных перегрузках обеспечивается ограничение тока, а при более длительных полное отключение питания и переход в состояние "Авария".
Усилитель имеет практически ровную АЧХ в диапазоне 2-30МГц. Были получены такие энергетические характеристики:
При питании 12в и подаче на вход 300мв пик-пик на выходе 14.5вт (27в эфф). Ток потребления 2А.
При питании 13.8в и подаче на вход 340мв пик-пик на выходе 18вт (30в эфф). Ток потребления 2,5А.
При питании 19в и подаче на вход 500мв пик-пик на выходе 32вт (40в эфф). Ток потребления 3,2А.
Усилитель смонтирован на плате размерами 10*4см. Фото в сборе с выходным трансформатором в виде балуна
Реализация балуна на коротких помехоподавляющих трубках. Индуктивность обмоток 54uH (6 витков)
Все компоненты типоразмера 0805, за исключение C21C22R40 которые 1206.
Q10Q11 устанавливается только один в подходящем копусе. Полевик может быть любой p-канальный с током не менее 10А и минимальным сопротивлением открытого канала.
Реле применены HK19F-DC12V-SHG - 8 ног, две группы на переключение. Брал на али.
C24 выводный, но его не видно на фото - он под трансформаторами балуна. С29С30 - желтые выводные "капельки" установлены стоя и к ним припаиваются выводы T6T7.
Собирать лучше поэтапно. Вначале собираем схему защиты и тестируем ее. Потом собираем все остальное. Подбираем C24 для получения равномерной АЧХ.
Усилитель мощности 15-30Вт на RD15HVF1/RD16HHF1 и модуль ФНЧ
Re: PA 2*RD15HVF1/RD16HHF1 15-30Вт
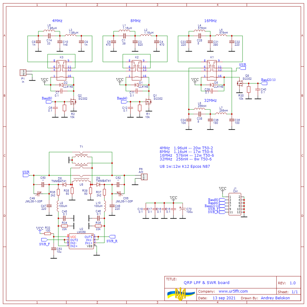
На выходе как минимум надо использовать ФНЧ с частотой среза 30МГц. Этого может быть достаточно для работы на резонансную антенну QRP. В случае использования усилителя с мощностью 30вт или для раскачки более мощного усилителя необходимо использовать полноценные ФНЧ. Я использовал ФНЧ собственной конструкции с частотами среза 4/8/16/32МГц
Используются двухзвенные ФНЧ. Номиналы конденсаторов в пробках подобраны экспериментально на основании измерений АЧХ. Все катушки в фильтрах намотаны на кольцах T50. Плата изначально делалась под выводные конденсаторы и туда становятся впритирку КСО-1. Но оказалось что в имраде по сравнительно вменяемой цене есть NP0 смд 1206 на 1кв. Они и были установлены. Так как некоторые номиналы там по фантастическим ценам то они собирались параллельно из нескольких конденсаторов. Например 1800=1000+470+330, 820=470+330
Кроме ФНЧ на плате собран датчик КСВ. Он может быть реализован на трансформаторе тока U8, при этом T1 не устанавливается. Либо на бинокле T1 (tandem match). В этом случае C47C48C49C50C52C55 не устанавливаются. Выходы прямой обратной волны нарисованы для случая tandem match. При использовании трансформатора тока они меняются на противоположные.
Я применил датчик на трансформаторе тока. Первичная обмотка - один виток провода в изоляции, вторичная - 12 витков. Принцип действия и методика настройки описана тут.
Блок ФНЧ собран на плате такого же размера как и усилитель мощности - 10*4см
Проект расшарен тут https://oshwlab.com/ban.relayer/qrp-lpf-swr
Используются двухзвенные ФНЧ. Номиналы конденсаторов в пробках подобраны экспериментально на основании измерений АЧХ. Все катушки в фильтрах намотаны на кольцах T50. Плата изначально делалась под выводные конденсаторы и туда становятся впритирку КСО-1. Но оказалось что в имраде по сравнительно вменяемой цене есть NP0 смд 1206 на 1кв. Они и были установлены. Так как некоторые номиналы там по фантастическим ценам то они собирались параллельно из нескольких конденсаторов. Например 1800=1000+470+330, 820=470+330
Кроме ФНЧ на плате собран датчик КСВ. Он может быть реализован на трансформаторе тока U8, при этом T1 не устанавливается. Либо на бинокле T1 (tandem match). В этом случае C47C48C49C50C52C55 не устанавливаются. Выходы прямой обратной волны нарисованы для случая tandem match. При использовании трансформатора тока они меняются на противоположные.
Я применил датчик на трансформаторе тока. Первичная обмотка - один виток провода в изоляции, вторичная - 12 витков. Принцип действия и методика настройки описана тут.
Блок ФНЧ собран на плате такого же размера как и усилитель мощности - 10*4см
Проект расшарен тут https://oshwlab.com/ban.relayer/qrp-lpf-swr
Re: Усилитель мощности 15-30Вт на RD15HVF1/RD16HHF1 и модуль
Обновил схемы и дополнил описание. В ФНЧ изменены индуктивности - слишком "впритык" была частота среза к любительским диапазонам. В усилителе уточнил некоторые номиналы на схеме и добавил информацию по дросселям.
Re: Усилитель мощности 15-30Вт на RD15HVF1/RD16HHF1 и модуль
Добрый день. Решил использовать ваши схемные решения в своей разработке. Создал проект который будет находится тут. Но возникли вопросы.
На схеме имеется сигнал ALC, а у меня с платы выходит сигнал ЦАП микроконтроллера. Я его выводил чтобы иметь возможность управлять мощностью. Как вы порекомендуете доработать схему, чтобы использовать этот сигнал?
Кнопка Reset. Насколько она нужна? Как долго будет разряжаться схема если ее не устанавливать? Какие будут ваши рекомендации по доработке схемы чтобы получить возможность измерять потребляеммый ток с помощью АЦП микроконтроллера?
PS. Большое спасибо за такие посты как этот и о измерениях КСВ - очень помогли мне разобраться.
На схеме имеется сигнал ALC, а у меня с платы выходит сигнал ЦАП микроконтроллера. Я его выводил чтобы иметь возможность управлять мощностью. Как вы порекомендуете доработать схему, чтобы использовать этот сигнал?
Кнопка Reset. Насколько она нужна? Как долго будет разряжаться схема если ее не устанавливать? Какие будут ваши рекомендации по доработке схемы чтобы получить возможность измерять потребляеммый ток с помощью АЦП микроконтроллера?
PS. Большое спасибо за такие посты как этот и о измерениях КСВ - очень помогли мне разобраться.
Re: Усилитель мощности 15-30Вт на RD15HVF1/RD16HHF1 и модуль
ALC используется не для регулировки мощности, как это не парадоксально звучит, а для ее ограничения на некотором уровне. То есть ALC работает в петле обратной связи, где сигнал с детектора подается на каскад с регулировкой усиления. Формировать сигнал ALC в микропроцессоре будет сложно, так как характеристика управления у Q6 BSS138 нелинейная. Можно его вообще выбросить и подавать сигнал управления на второй (верхний по схеме) затвор VT6 BF998 - амплитуда должна быть от 0 до 8в. Но мне кажется что вам вообще этот каскад не нужен - у вас DDC и так должен давать на выходе достаточно большой сигнал который можно подать непосредственно на базу Q5. А выходной мощностью управлять полностью в цифре - там будет гораздо более предсказуемо.
Кнопка Reset в защите нужна потому что она работает по триггерному принципу. Чтобы сбросить надо либо отключить питание либо нажать сброс. В принципе защиту можно и не ставить - тут вам решать.
Для измерения потребляемого тока с помощью АЦП можно сделать преобразователь на ZXCT1009 либо использовать токовый сенсор на эффекте Холла ACS712
Кнопка Reset в защите нужна потому что она работает по триггерному принципу. Чтобы сбросить надо либо отключить питание либо нажать сброс. В принципе защиту можно и не ставить - тут вам решать.
Для измерения потребляемого тока с помощью АЦП можно сделать преобразователь на ZXCT1009 либо использовать токовый сенсор на эффекте Холла ACS712
Re: Усилитель мощности 15-30Вт на RD15HVF1/RD16HHF1 и модуль
И снова я с вопросами ))).
Какой диаметр и тип провода вы используете для намотки катушек и трансформаторов? Не нашел этой информации.
Какие намоточные данные для трансформатора в датчике КСВ (tandem match) какой сердечник используется? И какие будут рекомендации по его изготовлению?
Вообще то я пока никак не могу определится с датчиком для измерения КСВ. С одной стороны мне нравится решение на трансформаторе тока (как у вас на фото), поскольку, мне кажется, такое решение будет занимать меньше места на плате, но с другой стороны меня смущает то, что для такого датчика нужно будет выполнить настройку, что для меня затруднительно так как нет доступа к измерительным приборам. Реализация в виде трансформатора на бинокле вроде как не требует настройки, но нужно искать где купить такой сердечник. Кстати, где можно купить кольца Т50 и бинокль для КСВ?
Какой диаметр и тип провода вы используете для намотки катушек и трансформаторов? Не нашел этой информации.
Какие намоточные данные для трансформатора в датчике КСВ (tandem match) какой сердечник используется? И какие будут рекомендации по его изготовлению?
Вообще то я пока никак не могу определится с датчиком для измерения КСВ. С одной стороны мне нравится решение на трансформаторе тока (как у вас на фото), поскольку, мне кажется, такое решение будет занимать меньше места на плате, но с другой стороны меня смущает то, что для такого датчика нужно будет выполнить настройку, что для меня затруднительно так как нет доступа к измерительным приборам. Реализация в виде трансформатора на бинокле вроде как не требует настройки, но нужно искать где купить такой сердечник. Кстати, где можно купить кольца Т50 и бинокль для КСВ?
Re: Усилитель мощности 15-30Вт на RD15HVF1/RD16HHF1 и модуль
Если нет биноклей то можно сделать на двух кольцах. А еще лучше - на трех вот так
Настройки датчик не требует. Кольца можно взять любые с высокой проницаемостью 1000-2000 диаметром 10-12мм (например такие).
В слаботочных цепях я обычно использую провод диаметром 0.3мм, в выходной трансформаторе немного потолще 0.7-0.8мм.
В трансформаторах датчика КСВ - первичка с одним витком толстым проводом, вторичка - тонким.
Амидоновские кольца Т50/Т68 я покупал в Америке так как на али не оригинал и качество хромает. 2й материал можно купить и у нас сравнительно недорого вот тут. Но 2й материал выше 10-15МГц падает добротность и как бы не рекомендуется - там нужен 6й материал. Его можно поискать на доске ur8lv, либо вообще намотать на самодельных кольцах из пластика из труб или на 3д-принтере напечатать если есть под рукой. Проницаемость у 6го материала очень низкая - там не будет сильно больше витков, а добротность будет хорошая. Количество витков можно расчитать - есть программы.
Настройки датчик не требует. Кольца можно взять любые с высокой проницаемостью 1000-2000 диаметром 10-12мм (например такие).
В слаботочных цепях я обычно использую провод диаметром 0.3мм, в выходной трансформаторе немного потолще 0.7-0.8мм.
В трансформаторах датчика КСВ - первичка с одним витком толстым проводом, вторичка - тонким.
Амидоновские кольца Т50/Т68 я покупал в Америке так как на али не оригинал и качество хромает. 2й материал можно купить и у нас сравнительно недорого вот тут. Но 2й материал выше 10-15МГц падает добротность и как бы не рекомендуется - там нужен 6й материал. Его можно поискать на доске ur8lv, либо вообще намотать на самодельных кольцах из пластика из труб или на 3д-принтере напечатать если есть под рукой. Проницаемость у 6го материала очень низкая - там не будет сильно больше витков, а добротность будет хорошая. Количество витков можно расчитать - есть программы.
Re: Усилитель мощности 15-30Вт на RD15HVF1/RD16HHF1 и модуль
R40 я так понял это 8шт. по 1Ом паралельно 0805.
Re: Усилитель мощности 15-30Вт на RD15HVF1/RD16HHF1 и модуль
Да, именно так я и ставил только размер 1206. Потом уже заказал на али резисторы с номиналом меньше 1омAmator64 wrote:R40 я так понял это 8шт. по 1Ом паралельно 0805.
Re: Усилитель мощности 15-30Вт на RD15HVF1/RD16HHF1 и модуль ФНЧ
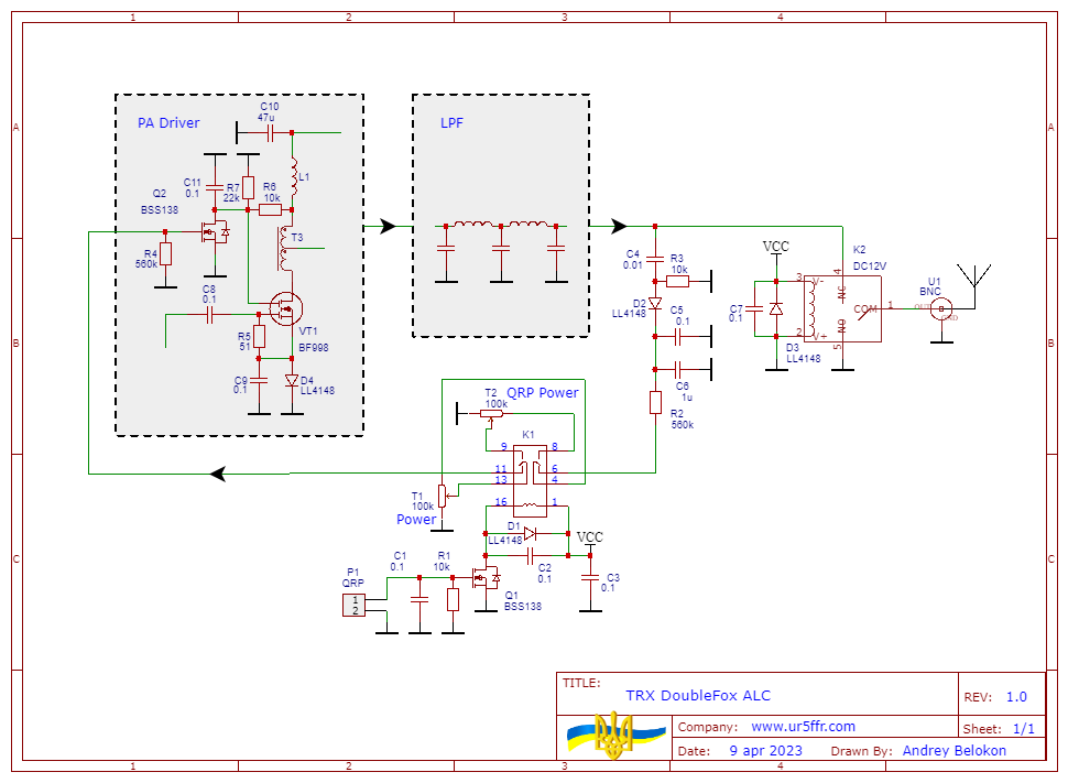
В трансивере DoubleFox совместно с этим усилителем была применена следующая схема ALC
Переменный резистор Т1 выведен на лицевую панель для оперативной регулировки выходной мощности. Тримером Т2 регулируется мощность в режиме QRP. Сигнал ALC подается на драйвер усилителя мощности на BF998.
На реле К2 сделан узел защиты трансивера от статики и грозовых разрядов. Когда трансивер выключен он замыкает антенный вход на землю.
На реле К2 сделан узел защиты трансивера от статики и грозовых разрядов. Когда трансивер выключен он замыкает антенный вход на землю.