Приемные антишумовые антенны

балуны, измерители КСВ, переключатели антенн, рефлектометры
Post Reply
UR5FFR
Site Admin
Posts: 2315
Joined: 21 Apr 2012, 22:00
Позывной: UR5FFR
Location: Odessa

Приемные антишумовые антенны

Post by UR5FFR »

После того как уровень шума на НЧ бендах перевалил за 9 балов я таки решил заняться приемными антеннами. Сделал магнитную рамку с перестройкой варикапами. Конструкция классическая - с петлей связи. Никаких экранов не применял - рамка состоит из одного витка многожильного провода. В качестве "скелета" для кольца использовал пластиковую огородную трубу. Механическая конструкция понятна из следующих фото
mag_loop_1.jpg
mag_loop_2.jpg
mag_loop_3.jpg
mag_loop_3.jpg (100.61 KiB) Viewed 14684 times
В шеке антенна управляется с помощью специального блока управления
mag_loop_4.jpg
mag_loop_4.jpg (151.08 KiB) Viewed 14684 times
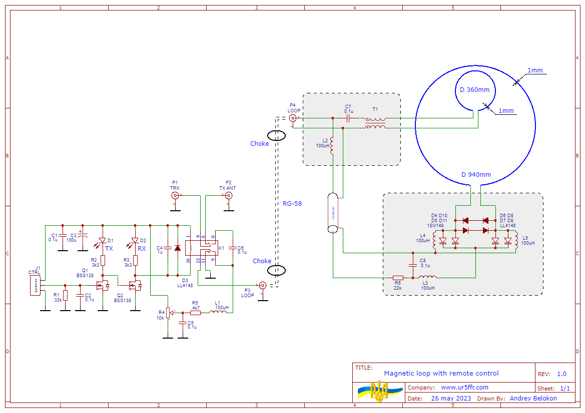
Его схема и размеры антенны
Schematic_Magnetic loop_2023-05-26.png
Блок управления получает сигнал TX с трансивера и подключает соответствующую антенну. Если трансивер выключен то подключается передающая антенна. При передаче с рамки снимается напряжение управления чтобы не убить варикапы.
Приняты дополнительные меры по подавлению синфазной помехи - установлены запорные дросселя на фидере и возде петли связи Т1.
Применены варикапы 1SV149. Можно использовать BB112. Перекрытие управлении 0..12в
BB112 - 2.8-15.5MHz
1SV149 - 3.0-18.1MHz
Рамка установлена вертикально. Плоскость рамки совпадает с направлением запад-восток. При горизонтальном расположении падает уровень сигнала.

Для сравнения панорамы 40ки. Первая на резонансный полуволновой вертикал
40m vertical.jpg
Вторая - магнитная рамка. Уровень сигнала меньше, но существенно улучшилось соотношение сигнал/шум
40m magnetic loop.jpg
UR5FFR
Site Admin
Posts: 2315
Joined: 21 Apr 2012, 22:00
Позывной: UR5FFR
Location: Odessa

Приемные антишумовые антенны

Post by UR5FFR »

Нашел интересную антишумовую антенну для приема в сложных условиях Loop on Ground Antenna
Конструкция простая – берем проволоку длиной около 18 метров и кладем на землю в форме квадрата (у автора 60 футов – это где-то 18.4 метра, но это не критично). Фидер подключаем в угол через трансформатор с соотношением витков 1:3 (1:9 по сопротивлению). В качестве фидера 50 или 75-омный коаксиал.

Антенна реально лежит на земле, еще и дождь хороший прошел. Проволока взял полевку, по углам провод зафиксировал камнями - просто придавил его к земле :) Интересно также что где-то в 2-3 метрах от рамки проходит металлический забор. Но она работает невзирая на это :)

Преимущество этой антенны по сравнению с магнитной рамкой - ее не нужно настраивать на частоту приемки, так как она широкодиапазонна.
Сделал переключатель для антенн и слушал, переключаясь между магнитной рамкой и "рамкой на земле". Работают очень похоже, но на 80ке на магнитную принимает лучше. "Рамка на земле" дает где-то на один балл более слабый сигнал по сравнению с магнитной рамкой. Буду дальше сравнивать - надо чтобы земля хоть подсохла после дождя, потому что на мой взгляд оно может влиять

arsenal
Posts: 5
Joined: 26 Mar 2019, 08:16

Re: Приемные антишумовые антенны

Post by arsenal »

Зробив наступну LoG: ~4x4М живлення в середину сторони. Схема:
Schematics.png
Schematics.png (6.53 KiB) Viewed 14335 times
SWR Не оптимальний, через матеріал трансформатора. Було використано BN43-202 ( що було в хаті ):
log.jpg
Не дивлячись на те що антенна начебто НЧ. На 15М був гарний прохід. Назбирав треків FT8 моди на RSP1 клон, без смугових фільтрів на вході, 06-07 липня 2023, мій локатор JN58TC:
Знімок екрана (125).png
Знімок екрана (126).png
Знімок екрана (131).png
Знімок екрана (132).png
Знімок екрана (141).png
Last edited by arsenal on 11 Jul 2023, 07:14, edited 1 time in total.
arsenal
Posts: 5
Joined: 26 Mar 2019, 08:16

Re: Приемные антишумовые антенны

Post by arsenal »

Загалом антенна працює непогано. На моєму QTH, можна ще хіба збудувати хулахуп магнітну рамку для порівняння.
В SSB чув дуже слабо, Алабаму США. Східне узбережжя, Канада без проблем. діапазони 20М...15М
UR5FFR
Site Admin
Posts: 2315
Joined: 21 Apr 2012, 22:00
Позывной: UR5FFR
Location: Odessa

Re: Приемные антишумовые антенны

Post by UR5FFR »

Простая апериодическая рамка. Хорошо принимает во всем диапазоне средних и коротких волн.
По качеству приема она несколько проигрывает резонансной, особенно когда включают уличное освещение.
Но зато не требует перестройки по частоте и более широкополосна.
Schematic_Aperiodic active loop_2023-07-04 wm.png
Несколько скриншотов для сравнения этой антенны с EndFeed длиной 30 метров и согласующим трансформатором 1:9.
40 метров эндфид. Уровень шума – 9 баллов
40m wire.jpg
40 метров – нерезонансная рамка. Лучшее соотношение сигнал/шум. Слышны слабые станции
40m loop.jpg
Метровые волны, эндфид. Прием совершенно невозможен. Слышно только несколько самых мощных станций
mw wire.jpg
Метровые волны, нерезонансная рамка. Много станции, которые достаточно комфортно принимать
mw loop.jpg
Post Reply